GM Service Manual Online
For 1990-2009 cars only
Makes
🢒
Buick
🢒
1996
🢒
Century
🢒
Engine
🢒
Engine Controls - 3.1L
🢒 Emission Hose Routing Diagram
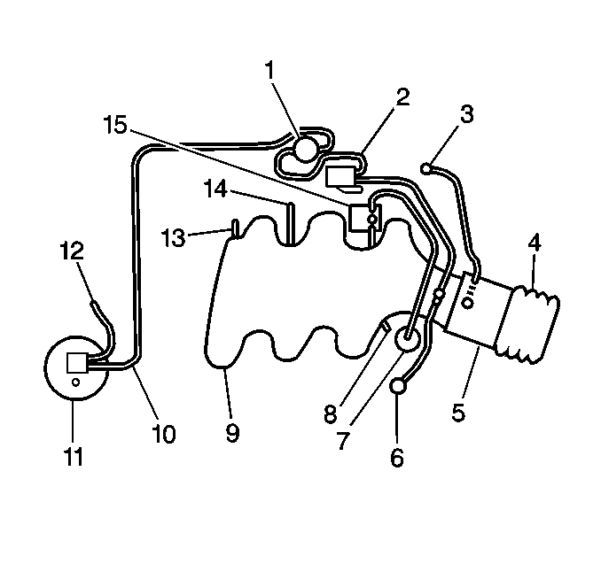
Emission Hose Routing Diagram - A 3100 (VIN M)
(1)
EVAP Vacuum Switch
(2)
EVAP Canister Purge Valve
(3)
To Rocker Arm Cover
(4)
Air Intake Duct
(5)
Throttle Body
(6)
PCV Valve
(7)
Fuel Pressure Regulator
(8)
To Transaxle
(9)
Intake Manifold
(10)
To Top Port of EVAP Canister
(11)
EVAP Canister
(12)
To Fuel Tank
(13)
To Accessory
(14)
To Vacuum Brake Booster
(15)
MAP Sensor