GM Service Manual Online
For 1990-2009 cars only

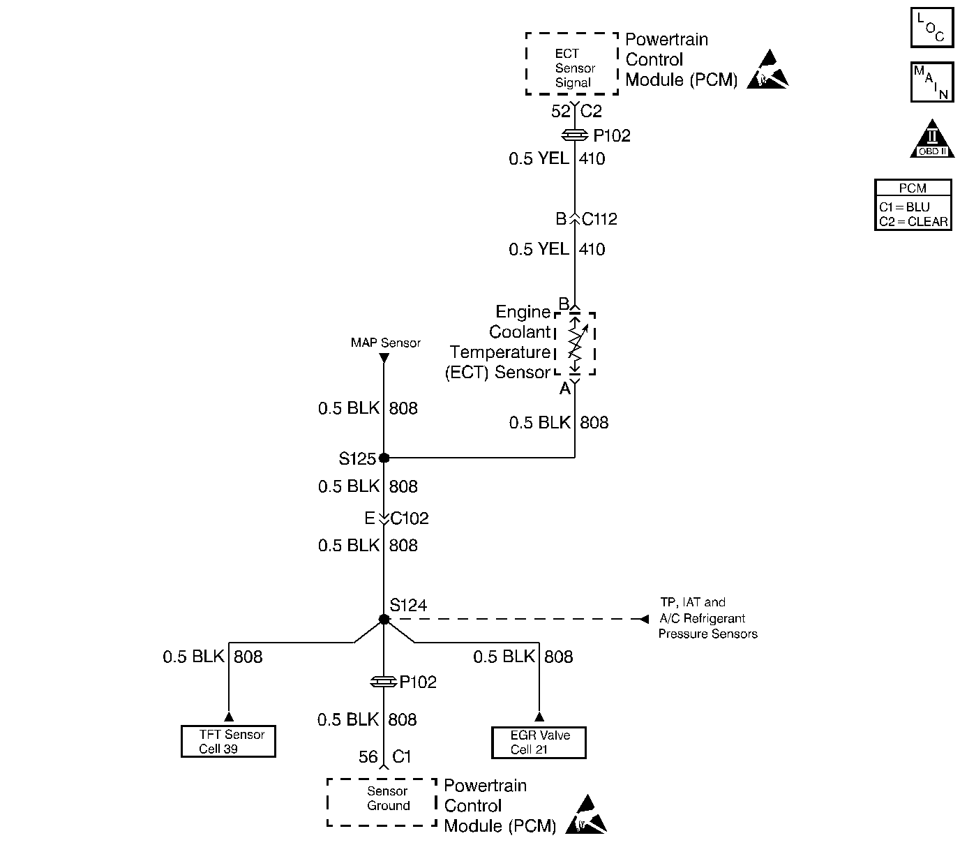
Object Number: 28304  Size: LF
Engine Controls Components
ECT, MAP, TP, IAT, and A/C Systems
OBD II Symbol Description Notice
Handling ESD Sensitive Parts Notice
Handling ESD Sensitive Parts Notice

Circuit Description

The Engine Coolant Temperature (ECT) sensor is a thermistor mounted in the engine coolant stream. The PCM applies a voltage (about 5.0V) through a pull up resistor to the ECT signal circuit. When the engine coolant is cold, the sensor (thermistor) resistance is high, therefore the PCM will measure a high signal voltage. As the engine coolant warms, the sensor resistance becomes less, and the ECT signal voltage measured at the PCM drops. With a fully warmed up engine, the ECT signal voltage should measure about 1.5 to 2.0V.

Conditions for Setting the DTC

    • The ECT sensor signal indicates an engine coolant temperature greater than 139°C (282°F).
    • Above condition present for longer than 15 seconds.

Action Taken When the DTC Sets

    • The PCM will illuminate the malfunction indicator lamp (MIL) during the second consecutive trip in which the diagnostic test has been run and failed.
    • The PCM will store conditions which were present when the DTC set as Freeze Frame and Failure Records data.

Conditions for Clearing the MIL/DTC

    • The PCM will turn OFF the MIL during the third consecutive trip in which the diagnostic has been run and passed.
    • The History DTC will clear after 40 consecutive warm-up cycles have occurred without a malfunction.
    • The DTC can be cleared by using the scan tool.

Diagnostic Aids

Check for the following conditions:

    • Poor connection at PCM. Inspect harness connectors for backed out terminals, improper mating, broken locks, improperly formed or damaged terminals, and poor terminal to wire connection.
    • Damaged harness. Inspect the wiring harness for damage. If the harness appears to be OK, observe the ECT display on the scan tool while moving connectors and wiring harnesses related to the ECT sensor. A change in the ECT display will indicate the location of the fault.

If DTC P0117 cannot be duplicated, the information included in the Fail Records data can be useful in determining vehicle mileage since the DTC was last set. If it is determined that the DTC occurs intermittently, performing the DTC P1114 Diagnostic Chart may isolate the cause of the fault.

Test Description

Number(s) below refer to the Step number(s) on the Diagnostic Chart:

  1. Verifies that the fault is present.

  2. If DTC P0117 can be repeated only by duplicating the Fail Records conditions, refer to the Temperature to Resistance Value table. The table may be used to test the ECT sensor at various temperatures to evaluate the possibility of a shifted sensor that may be shorted above or below a certain temperature. If this is the case, replace the ECT sensor. If the ECT sensor appears to be OK, the fault is intermittent refer to Diagnostic Aids.

  3. This vehicle is equipped with a PCM which utilizes an Electrically Erasable Programmable Read Only Memory (EEPROM). When the PCM is being replaced, the new PCM must be programmed. Refer to PCM Replacement and Programming Procedures in Powertrain Control Module (PCM) and Sensors.

DTC P0117 - ECT Sensor Circuit Low Voltage

Step

Action

Value(s)

Yes

No

1

Was the Powertrain On-Board Diagnostic System Check performed?

--

Go to Step 2

Go to Powertrain OBD System Check

2

  1. Ignition ON, observe the Eng. Cool. Temp. display on the scan tool Eng 1 data list.

Is Eng. Cool. Temp. above the specified value?

130°C (266°F)

Go to Step 4

Go to Step 3

3

  1. Ignition ON, engine OFF.
  2. Review and record scan tool Fail Records data.
  3. Operate vehicle within Fail Records conditions as noted.
  4. Using a scan tool, monitor SPECIFIC DTC info for DTC P0117.

Does scan tool indicate DTC P0117 failed this ignition?

--

Go to Step 4

Refer to Diagnostic Aids

4

  1. Disconnect the ECT sensor electrical connector.
  2. Observe the Eng. Cool. Temp. display on the scan tool.

Is Eng. Cool. Temp. at the specified value?

-30°C (-22°F)

Go to Step 6

Go to Step 5

5

  1. Ignition OFF.
  2. Disconnect the PCM and check the ECT signal circuit for a short to ground or a short to the sensor ground circuit.
  3. If the ECT signal circuit is shorted, repair it as necessary (refer to Repair Procedures in Electrical Diagnosis section 8A-5).

Was the ECT signal circuit shorted to ground?

--

Go to Step 8

Go to Step 7

6

Replace the ECT sensor.

Is action complete?

--

Go to Step 8

--

7

Replace the PCM.

Important: Replacement PCM must be programmed. Refer to On-Vehicle Service in Powertrain Control Module and Sensors for procedures.

Is action complete?

--

Go to Step 8

--

8

  1. Review and record scan tool Fail Records data.
  2. Clear DTCs.
  3. Operate vehicle within Fail Records conditions as noted.
  4. Using a scan tool, monitor SPECIFIC DTC info for DTC P0117.

Does scan tool indicate DTC P0117 failed this ignition?

--

Go to Step 2

Repair complete