GM Service Manual Online
For 1990-2009 cars only

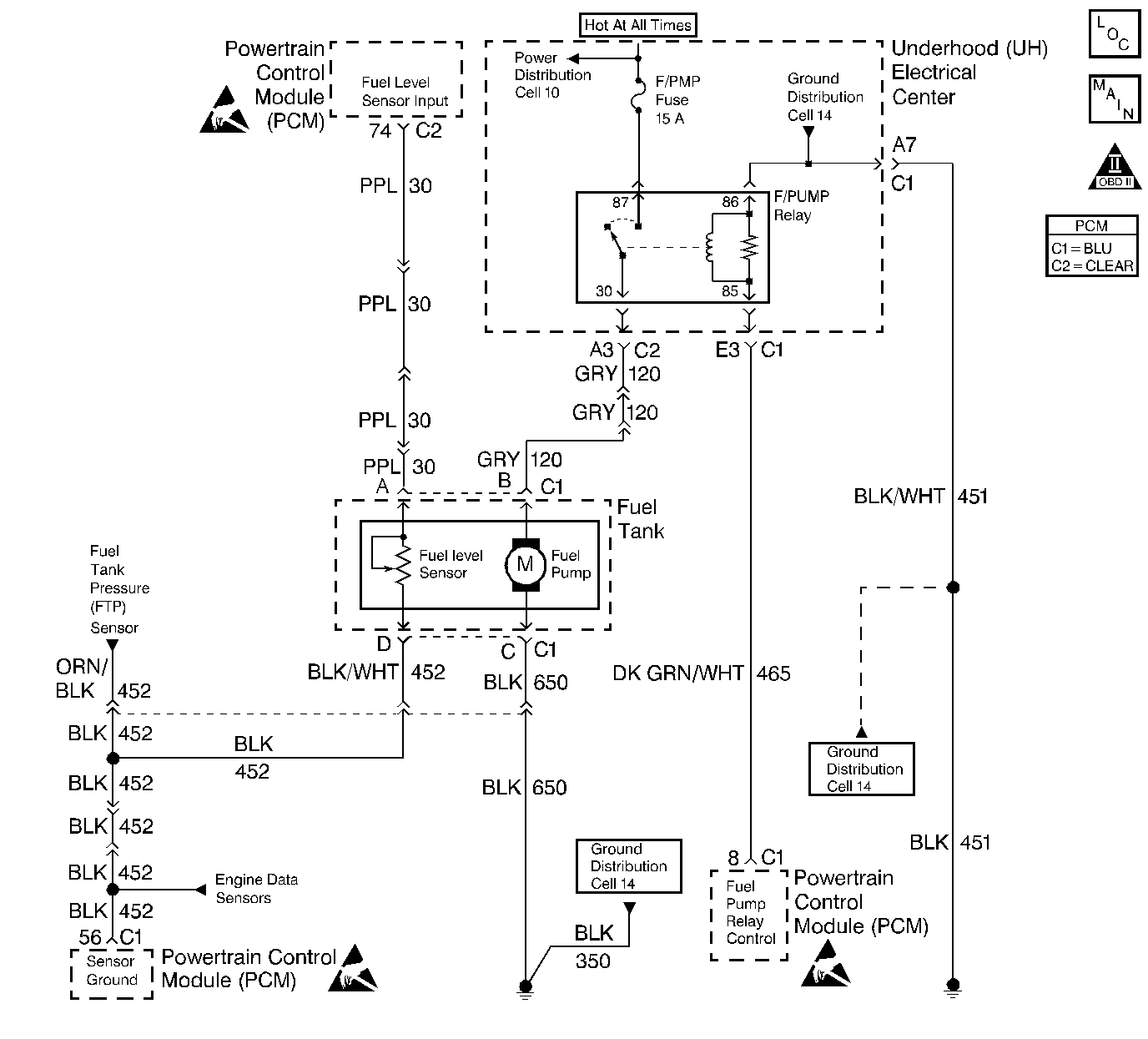
Object Number: 144038  Size: LF
Engine Controls Components
Fuel Control
OBD II Symbol Description Notice
Handling ESD Sensitive Parts Notice
Handling ESD Sensitive Parts Notice
Handling ESD Sensitive Parts Notice

Circuit Description

When the ignition switch is first turned on, the PCM energizes the fuel pump relay which applies power to the in-tank fuel pump. The fuel pump relay will remain on as long as the engine is running or cranking and the PCM is receiving reference pulses. If no reference pulses are present, the PCM de-energizes the fuel pump relay within 2 seconds after the ignition is turned on or the engine is stopped.

The fuel pump delivers fuel to the fuel rail and injectors, then to the fuel pressure regulator. The fuel pressure regulator controls fuel pressure by allowing excess fuel to be returned to the fuel tank.

Diagnostic Aids

An intermittent may be caused by a poor connection, rubbed through wire insulation or a wire broken inside the insulation. Check for a poor connection or damaged harness. Inspect the PCM harness and connectors for the following items:

    •  Improper mating.
    •  Broken locks.
    •  Improperly formed or damaged terminals.
    •  Poor terminal to wire connections.
    •  Damaged harnesses.

Test Description

Number(s) below refer to the Step number(s) on the Diagnostic Chart:

  1. Verifies that the fuel pump feed circuit is OK between the fuel pump relay and the fuel pump, and that the fuel pump can deliver adequate pressure to the fuel rail.

  2. Checks the ignition feed circuit to the fuel pump relay.

  3. Verifies that the fuel pump relay driver circuit and the PCM are capable of controlling the fuel pump relay.

  4. Checks the fuel pump driver circuit for a short to ground.

  5. Checks the fuel pump driver circuit for an open.

  6. If the fuel pump is operating but incorrect pressure is noted, the fuel pump wiring is OK and Fuel System Pressure Test should be used for diagnosis.

  7. Checks the fuel pump feed circuit between the fuel pump relay and the fuel pump. Also checks the fuel pump ground circuit.

  8. Determines whether the problem is being caused by an open in the fuel pump feed circuit or the fuel pump ground circuit.

  9. This vehicle is equipped with a PCM which utilizes an Electrically Erasable Programmable Read Only Memory (EEPROM). When the PCM is being replaced, the new PCM must be programmed. Refer to Powertrain Control Module Replacement/Programming .

Fuel Pump Relay Circuit Diagnosis

Step

Action

Value(s)

Yes

No

1

Was the Powertrain On Board Diagnostic (OBD) System Check performed?

--

Go to Step 2

Go to the Powertrain On Board Diagnostic (OBD) System Check

2

  1. Turn off the ignition switch.
  2. Disconnect the fuel pump relay.
  3. Connect a fused jumper between the battery positive voltage feed cavity and fuel pump feed cavity in the relay connector.
  4. Note the fuel pressure gage.

Is the proper fuel pressure indicated?

284-325 kPa (41-47 psi)

Go to Step 3

Go to Step 5

3

  1. Turn off the ignition switch.
  2. Connect a test light between fuel pump relay connector cavities for the fuel pump relay driver circuit and the ground circuit.
  3. Observe the test light while turning on the ignition.

Did the test light turn on for approximately 2 seconds?

--

Go to Step 19

Go to Step 4

4

  1. Turn off the ignition switch.
  2. Connect a test light to battery positive voltage.
  3. Probe the fuel pump relay ground terminal in the relay connector.

Is the test light on?

--

Go to Step 17

Go to Step 18

5

Check the fuel pump system fuse.

Is the fuse blown?

--

Go to Step 6

Go to Step 8

6

  1. Remove the fuel pump system fuse.
  2. Connect a test light to battery positive voltage.
  3. Probe the battery positive voltage feed terminal in the relay connector.

Is the test light on?

--

Go to Step 11

Go to Step 7

7

  1. Raise the vehicle.
  2. Disconnect the FP electrical connector.
  3. Lower the vehicle.
  4. Connect a test light to battery positive voltage.
  5. Probe the FP feed terminal in the relay connector.

Is the test light on?

--

Go to Step 16

Go to Step 20

8

  1. Leave the fuel pump relay disconnected.
  2. Connect a test light to ground.
  3. Probe the battery positive voltage feed cavity in the fuel pump relay connector.

Is the test light on?

--

Go to Step 9

Go to Step 12

9

  1. Leave the FP relay disconnected.
  2. Connect a 15A fused jumper between the battery positive voltage feed and the FP feed cavities in the relay connector.
  3. Raise the vehicle.
  4. Disconnect the FP electrical connector.
  5. Connect a test light across the connector terminals.

Is the test light on?

--

Go to Step 10

Go to Step 13

10

  1. Check for poor terminal connections between the fuel pump electrical connector and fuel pump assembly.
  2. If a problem is found, repair as necessary. Refer to Repair Procedures in Electrical Diagnosis.

Was a problem found?

--

Go to Step 22

Go to Step 21

11

Locate and repair short to ground in the battery positive voltage feed to the fuel pump relay. Refer to Repair Procedures in Electrical Diagnosis.

Is the action complete?

--

Go to Step 22

--

12

Locate and repair open in the battery positive voltage feed to the fuel pump relay. Refer to Repair Procedures in Electrical Diagnosis.

Is the action complete?

--

Go to Step 22

--

13

Connect the test light between battery positive voltage feed circuit in the fuel pump connector and chassis ground.

Is the test light on?

--

Go to Step 14

Go to Step 15

14

Locate and repair open in fuel pump ground circuit. Refer to Repair Procedures in Electrical Diagnosis.

Is the action complete?

--

Go to Step 22

--

15

Locate and repair open in the battery positive voltage feed circuit to the fuel pump. Refer to Repair Procedures in Electrical Diagnosis.

Is the action complete?

--

Go to Step 22

--

16

Locate and repair short to chassis/fuel pump ground. Refer to Repair Procedures in Electrical Diagnosis.

Is the action complete?

--

Go to Step 22

--

17

  1. Check the fuel pump relay driver circuit for the following conditons:
  2. •  Open or short to ground.
    •  Poor PCM connections
  3. If a problem is found, repair as necessary. Refer to Repair Procedures in Electrical Diagnosis.

Was a problem found?

--

Go to Step 22

Go to Step 21

18

Locate and repair open in ground circuit to the fuel pump relay. Refer to Repair Procedures in Electrical Diagnosis.

Is the action complete?

--

Go to Step 22

--

19

Replace the fuel pump relay.

Is the action complete?

--

Go to Step 22

--

20

Replace the fuel pump.

Is the action complete?

--

Go to Step 22

--

21

Replace the PCM.

Important: :  Replacement PCM must be programmed. Refer to Powertrain Control Module Replacement/Programming .

Is the action complete?

--

Go to Step 22

--

22

  1. Turn on the ignition switch, select FP Relay output control with the scan tool.
  2. Observe the pressure gauge while turning the fuel pump on with the scan tool.
  3. Note the fuel pressure gage.

Is the proper fuel pressure indicated?

284-325 kPa (41-47 psi)

System OK

Go to Step 2