GM Service Manual Online
For 1990-2009 cars only

Transmission Replacement 3100 L82

Removal Procedure

Tools Required

  1. J 28467-A Engine Support Fixture
  2. J 28467-90 Engine Support Adapter
  3. J 36462 Engine Support Adapter Leg Set
  4. J 35944-A Oil Cooler and Line Flusher
  1. Disconnect the battery ground (negative) cable. Refer to

    Caution: Unless directed otherwise, the ignition and start switch must be in the OFF or LOCK position, and all electrical loads must be OFF before servicing any electrical component. Disconnect the negative battery cable to prevent an electrical spark should a tool or equipment come in contact with an exposed electrical terminal. Failure to follow these precautions may result in personal injury and/or damage to the vehicle or its components.

    in General Information.
  2. Remove the air cleaner duct. Refer to Engine Controls.
  3. Install the J 28467-90 .
  4. Install the J 28467-A .
  5. Install the J 36462 .
  6. Remove the engine mount struts. Refer to Engine Mechanical.
  7. Disconnect the wiring harness connectors from the transaxle.
  8. Remove the vacuum hose and pipe from the modulator. Refer to Vacuum Modulator Pipe Replacement .
  9. Remove the automatic transaxle range selector cable from the PNP switch. Refer to Range Selector Lever Cable Replacement .
  10. Remove the automatic transaxle range selector cable bracket with cable from transaxle. Refer to Range Selector Lever Cable Bracket Replacement .
  11. Remove the PNP switch. Refer to Park/Neutral Position Switch Replacement .
  12. Remove the fluid filler tube. Refer to Transmission Fluid Filler Tube Replacement .

  13. Object Number: 160967  Size: SH
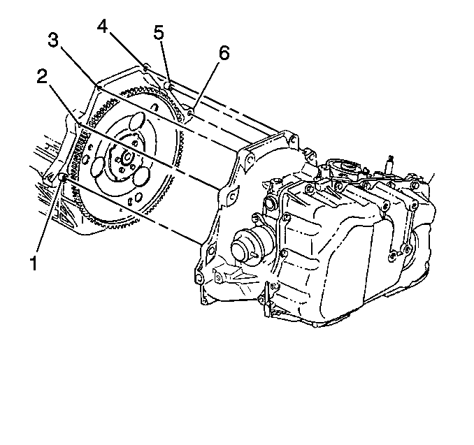
  14. Remove the upper transaxle bolts (3,4 and 5) and stud (2).
  15. Remove the wiring harness grounds.
  16. Raise and support the vehicle. Refer to

    Caution: To help avoid personal injury when a vehicle is on a hoist, provide additional support for the vehicle at the opposite end from which components are being removed. This will reduce the possibility of the vehicle falling off the hoist.

    in General Information.
  17. Remove the front tires and wheels. Refer to Tires and Wheels.
  18. Remove the engine splash shields. Refer to Body Front End.
  19. Remove both tie rod ends from the steering knuckles. Refer to Power Steering Gear and Pump.
  20. Remove the power steering gear heat shield. Refer to Power Steering Gear and Pump.
  21. Remove the power steering gear to frame retaining bolts. Refer to Power Steering Gear and Pump.
  22. Remove the power steering gear from the frame. Refer to Power Steering Gear and Pump.
  23. Use wire to secure the power steering gear to the vehicle. Refer to Power Steering Gear and Pump.
  24. Remove the power steering cooler line clamps from the frame. Refer to Power Steering Gear and Pump.
  25. Remove the engine mount lower nuts. Refer to Engine Mechanical.
  26. Remove the lower ball joints from the knuckles. Refer to Front Suspension.
  27. Remove the torque converter cover. Refer to Torque Converter Cover Replacement .
  28. Remove the starter motor. Refer to Cranking System.

  29. Object Number: 160975  Size: SH
  30. Remove the torque converter bolts.
  31. Drain the transaxle fluid.
  32. Remove the transaxle oil cooler hoses from the transaxle. Refer to Automatic Transmission Oil Cooler Hose Replacement .
  33. Remove the drive axles from the transaxle. Refer to Drive Axle.
  34. Secure the drive axles to the steering knuckle and struts.
  35. Disconnect the wheel speed sensors harness connectors. Refer to Engine Controls.
  36. Disconnect the vehicle speed sensor wiring harness connector. Refer to Vehicle Speed Sensor Replacement .
  37. Use the transaxle table to support the transaxle and frame.
  38. Remove the transaxle brace. Refer to Transmission Brace Replacement .

  39. Object Number: 160967  Size: SH
  40. Remove the lower transaxle bolt (6) and stud (1).
  41. Remove the frame to body bolts. Refer to Body Dimensions, Frame and Underbody.
  42. Lower the transaxle and frame from the vehicle.
  43. Remove the transaxle from the frame to the bench. Refer to the Transmission/Transaxle/Transfer Case Unit Repair Manual.
  44. Refer to Transmission/Transaxle/Transfer Case Unit Repair Manual for the inspection procedure and for the overhaul procedure.
  45. Use the J 35944-A or equivalent to flush the following components whenever the transaxle is removed for overhaul or whenever the torque converter pump or the case is replaced:
  46. • Flush the transaxle oil cooler(s).
    • Flush the hoses.
    • Flush the pipes.
    • Refer to Oil Cooler Flushing Procedure in this section.

Installation Procedure

Tools Required

  1. J 28467-A Engine Support Fixture
  2. J 28467-90 Engine Support Adapter
  3. J 36462 Engine Support Adapter Leg Set
  1. Install the transaxle to the frame on the transaxle table.
  2. Raise the transaxle and frame assembly to the vehicle.
  3. Install the frame to body bolts. Refer to Dimensions, Frame and Underbody.

  4. Object Number: 160967  Size: SH
  5. Install the lower transaxle bolt (6) and stud (1).
  6. Tighten
    Tighten the lower transaxle to engine and engine to transaxle bolts to 75 N·m (55 lb ft). Refer to

    Notice: Use the correct fastener in the correct location. Replacement fasteners must be the correct part number for that application. Fasteners requiring replacement or fasteners requiring the use of thread locking compound or sealant are identified in the service procedure. Do not use paints, lubricants, or corrosion inhibitors on fasteners or fastener joint surfaces unless specified. These coatings affect fastener torque and joint clamping force and may damage the fastener. Use the correct tightening sequence and specifications when installing fasteners in order to avoid damage to parts and systems.

    in General Information.

  7. Install the transaxle brace. Refer to Transmission Brace Replacement .
  8. Remove the transaxle table.
  9. Connect the vehicle speed sensor wiring harness connector. Refer to Vehicle Speed Sensor Replacement .
  10. Connect the wheel speed sensors harness connectors. Refer to Engine Controls.
  11. Install the drive axles to the transaxle. Refer to Drive Axle.
  12. Install the transaxle oil cooler hoses to the transaxle. Refer to Automatic Transmission Oil Cooler Hose Replacement .

  13. Object Number: 160975  Size: SH
  14. Install the torque converter bolts.
  15. Tighten
    Tighten the torque converter bolts to 63 N·m (46 lb ft).

  16. Install the starter motor. Refer to Cranking System.
  17. Install the torque converter cover. Refer to Torque Converter Cover Replacement .
  18. Install the lower ball joints to the knuckles. Refer to Front Suspension.
  19. Install the engine mount lower nuts. Refer to Engine Mechanical.
  20. Install the power steering cooler line clamps to the frame. Refer to Power Steering Gear and Pump.
  21. Install the power steering gear to the frame. Refer to Power Steering Gear and Pump.
  22. Install the power steering gear to frame retaining bolts. Refer to Power Steering Gear and Pump.
  23. Install the power steering gear heat shield. Refer to Power Steering Gear and Pump.
  24. Install both the tie rod ends to the steering knuckles. Refer to Power Steering Gear and Pump.
  25. Install the engine splash shields. Refer to Body Front End.
  26. Install the front tires and wheels. Refer to Tires and Wheels.
  27. Install the fluid filler tube. Refer to Transmission Fluid Filler Tube Replacement .
  28. Remove the vehicle support.
  29. Lower the vehicle.

  30. Object Number: 160967  Size: SH
  31. Install the upper transaxle bolts (3,4 and 5) and stud (2). and install the wiring harness grounds.
  32. Tighten
    Tighten the upper transaxle bolts and stud to 75 N·m (55 lb ft).

  33. Install the PNP switch. Refer to Park/Neutral Position Switch Replacement .
  34. Install the automatic transaxle range selector cable bracket with cable to transaxle. Refer to Range Selector Lever Cable Bracket Replacement .
  35. Install the automatic transaxle range selector cable to the PNP switch. Refer to Range Selector Lever Cable Replacement .
  36. Install the wiring harness connectors to the transaxle.
  37. Install the vacuum hose and pipe to the modulator. Refer to Vacuum Modulator Pipe Replacement .
  38. Install the engine mount struts. Refer to Engine Mechanical.
  39. Remove the J 36462 .
  40. Remove the J 28467-A .
  41. Remove the J 28467-90 .
  42. Install the air cleaner duct. Refer to Engine Controls.
  43. Connect the battery ground (negative) cable. Refer to Battery.
  44. Adjust the toe-in, if required. Refer to Wheel Alignment.
  45. Notice: Do NOT overfill the transaxle. The overfilling of the transaxle causes foaming, loss of fluid, shift complaints, and possible damage to the transaxle.

  46. Adjust the fluid level.
  47. Inspect for proper completion of the repairs.
  48. Inspect for fluid leaks.

Transmission Replacement 3800 L36

Removal Procedure

Tools Required

  1. J 28467-A Engine Support Fixture
  2. J 28467-90 Engine Support Adapter
  3. J 36462 Engine Support Adapter Leg Set
  4. J 35944-A Oil Cooler and Line Flusher
  1. Disconnect the battery ground (negative) cable. Refer to

    Caution: Unless directed otherwise, the ignition and start switch must be in the OFF or LOCK position, and all electrical loads must be OFF before servicing any electrical component. Disconnect the negative battery cable to prevent an electrical spark should a tool or equipment come in contact with an exposed electrical terminal. Failure to follow these precautions may result in personal injury and/or damage to the vehicle or its components.

    in General Information.
  2. Remove the air cleaner duct. Refer to Engine Controls.
  3. Install the J 28467-90 .
  4. Install the J 28467-A .
  5. Install the J 36462 .
  6. Remove the engine mount struts. Refer to Engine Mechanical.
  7. Disconnect the wiring harness connectors from the transaxle.
  8. Remove the vacuum hose and pipe from the modulator. Refer to Vacuum Modulator Pipe Replacement .
  9. Remove the automatic transaxle range selector cable from the PNP switch. Refer to Range Selector Lever Cable Replacement .
  10. Remove the automatic transaxle range selector cable bracket with cable from transaxle. Refer to Range Selector Lever Cable Bracket Replacement .
  11. Remove the PNP switch. Refer to Park/Neutral Position Switch Replacement .
  12. Remove the fluid filler tube. Refer to Transmission Fluid Filler Tube Replacement .

  13. Object Number: 160964  Size: SH
  14. Remove the upper transaxle bolts (2,3 and 4).
  15. Remove the wiring harness grounds.
  16. Raise and support the vehicle. Refer to

    Caution: To help avoid personal injury when a vehicle is on a hoist, provide additional support for the vehicle at the opposite end from which components are being removed. This will reduce the possibility of the vehicle falling off the hoist.

    in General Information.
  17. Remove the front tires and wheels. Refer to Tires and Wheels.
  18. Remove the engine splash shields. Refer to Body Front End.
  19. Remove both tie rod ends from the steering knuckles. Refer to Power Steering Gear and Pump.
  20. Remove the power steering gear heat shield. Refer to Power Steering Gear and Pump.
  21. Remove the power steering gear to frame retaining bolts. Refer to Power Steering Gear and Pump.
  22. Remove the power steering gear from the frame. Refer to Power Steering Gear and Pump.
  23. Use wire to secure the power steering gear to the vehicle. Refer to Power Steering Gear and Pump.
  24. Remove the power steering cooler line clamps from the frame. Refer to Power Steering Gear and Pump.
  25. Remove the engine mount lower nuts. Refer to Engine Mechanical.
  26. Remove the lower ball joints from the knuckles. Refer to Front Suspension.
  27. Remove the torque converter cover. Refer to Torque Converter Cover Replacement .
  28. Remove the starter motor. Refer to Cranking System.

  29. Object Number: 160975  Size: SH
  30. Remove the torque converter bolts.
  31. Drain the transaxle fluid.
  32. Remove the transaxle oil cooler hoses from the transaxle. Refer to Automatic Transmission Oil Cooler Hose Replacement .
  33. Remove the drive axles from the transaxle. Refer to Drive Axle.
  34. Secure the drive axles to the steering knuckle and struts.
  35. Disconnect the wheel speed sensors harness connectors. Refer to Engine Controls.
  36. Disconnect the vehicle speed sensor wiring harness connector. Refer to Vehicle Speed Sensor Replacement .
  37. Use the transaxle table to support the transaxle and frame.
  38. Remove the transaxle brace. Refer to Transmission Brace Replacement .

  39. Object Number: 160964  Size: SH
  40. Remove the lower transaxle bolt (6) and stud (1).
  41. Remove the frame to body bolts. Refer to Body Dimensions, Frame and Underbody.
  42. Lower the transaxle and frame from the vehicle.
  43. Remove the transaxle from the frame to the bench. Refer to the Transmission/Transaxle/Transfer Case Unit Repair Manual.
  44. Refer to Transmission/Transaxle/Transfer Case Unit Repair Manual for the inspection procedure and for the overhaul procedure.
  45. Use the J 35944-A or equivalent to flush the following components whenever the transaxle is removed for overhaul or whenever the torque converter pump or the case is replaced:
  46. • Flush the transaxle oil cooler(s).
    • Flush the hoses.
    • Flush the pipes.
    • Refer to Oil Cooler Flushing Procedure in this section.

Installation Procedure

Tools Required

  1. J 28467-A Engine Support Fixture
  2. J 28467-90 Engine Support Adapter
  3. J 36462 Engine Support Adapter Leg Set
  1. Install the transaxle to the frame on the transaxle table.
  2. Raise the transaxle and frame assembly to the vehicle.
  3. Install the frame to body bolts. Refer to Dimensions, Frame and Underbody.

  4. Object Number: 160964  Size: SH
  5. Install the lower transaxle bolt (6) and stud (1).
  6. Tighten
    Tighten the lower transaxle to engine and engine to transaxle bolts to 75 N·m (55 lb ft). Refer to

    Notice: Use the correct fastener in the correct location. Replacement fasteners must be the correct part number for that application. Fasteners requiring replacement or fasteners requiring the use of thread locking compound or sealant are identified in the service procedure. Do not use paints, lubricants, or corrosion inhibitors on fasteners or fastener joint surfaces unless specified. These coatings affect fastener torque and joint clamping force and may damage the fastener. Use the correct tightening sequence and specifications when installing fasteners in order to avoid damage to parts and systems.

    in General Information.

  7. Install the transaxle brace. Refer to Transmission Brace Replacement .
  8. Remove the transaxle table.
  9. Connect the vehicle speed sensor wiring harness connector. Refer to Vehicle Speed Sensor Replacement .
  10. Connect the wheel speed sensors harness connectors. Refer to Engine Controls.
  11. Install the drive axles to the transaxle. Refer to Drive Axle.
  12. Install the transaxle oil cooler hoses to the transaxle. Refer to Automatic Transmission Oil Cooler Hose Replacement .

  13. Object Number: 160975  Size: SH
  14. Install the torque converter bolts.
  15. Tighten
    Tighten the torque converter bolts to 63 N·m (46 lb ft).

  16. Install the starter motor. Refer to Cranking System.
  17. Install the torque converter cover. Refer to Torque Converter Cover Replacement .
  18. Install the lower ball joints to the knuckles. Refer to Front Suspension.
  19. Install the engine mount lower nuts. Refer to Engine Mechanical.
  20. Install the power steering cooler line clamps to the frame. Refer to Power Steering Gear and Pump.
  21. Install the power steering gear to the frame. Refer to Power Steering Gear and Pump.
  22. Install the power steering gear to frame retaining bolts. Refer to Power Steering Gear and Pump.
  23. Install the power steering gear heat shield. Refer to Power Steering Gear and Pump.
  24. Install both the tie rod ends to the steering knuckles. Refer to Power Steering Gear and Pump.
  25. Install the engine splash shields. Refer to Body Front End.
  26. Install the front tires and wheels. Refer to Tires and Wheels.
  27. Install the fluid filler tube. Refer to Transmission Fluid Filler Tube Replacement .
  28. Remove the vehicle support.
  29. Lower the vehicle.

  30. Object Number: 160964  Size: SH
  31. Install the upper transaxle bolts (2,3, and 4). and install the wiring harness grounds.
  32. Tighten
    Tighten the upper transaxle bolts and stud to 75 N·m (55 lb ft).

  33. Install the PNP switch. Refer to Park/Neutral Position Switch Replacement .
  34. Install the automatic transaxle range selector cable bracket with cable to transaxle. Refer to Range Selector Lever Cable Bracket Replacement .
  35. Install the automatic transaxle range selector cable to the PNP switch. Refer to Range Selector Lever Cable Replacement .
  36. Install the wiring harness connectors to the transaxle.
  37. Install the vacuum hose and pipe to the modulator. Refer to Vacuum Modulator Pipe Replacement .
  38. Install the engine mount struts. Refer to Engine Mechanical.
  39. Remove the J 36462 .
  40. Remove the J 28467-A .
  41. Remove the J 28467-90 .
  42. Install the air cleaner duct. Refer to Engine Controls.
  43. Connect the battery ground (negative) cable. Refer to Battery.
  44. Adjust the toe-in, if required. Refer to Wheel Alignment.
  45. Notice: Do NOT overfill the transaxle. The overfilling of the transaxle causes foaming, loss of fluid, shift complaints, and possible damage to the transaxle.

  46. Adjust the fluid level.
  47. Inspect for proper completion of the repairs.
  48. Inspect for fluid leaks.