GM Service Manual Online
For 1990-2009 cars only
Makes
🢒
Buick
🢒
1999
🢒
Century
🢒
Body and Accessories
🢒
Lighting Systems
🢒 Interior Lights Dimming Schematics
Figure
1:
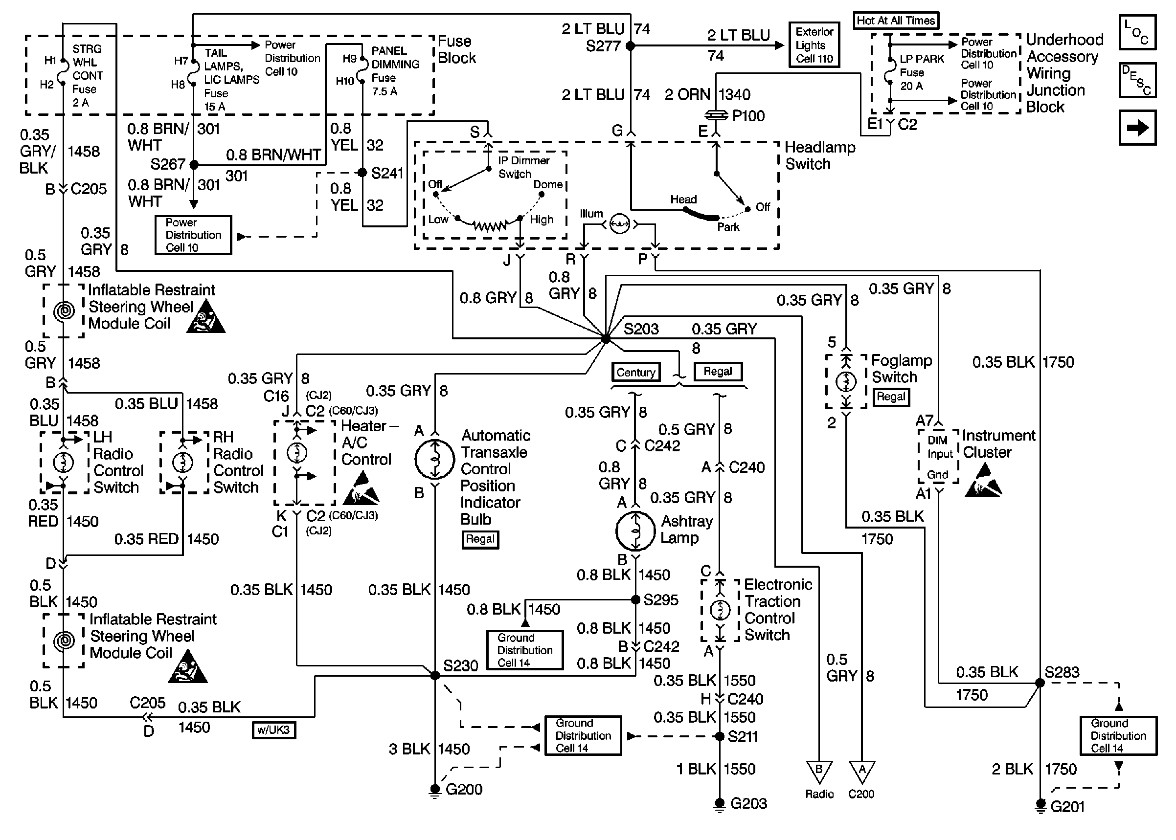
Cell 117: Dimming Head/Foglamp Switch
Cell 11: FRT PARK LPS FOG LAMPS, TAIL LAMPS LIC LAMPS, and PANEL DIMMING Fuses
Cell 11: FRT PARK LPS FOG LAMPS, TAIL LAMPS LIC LAMPS, and PANEL DIMMING Fuses
SIR Handling Caution
SIR Handling Caution
Handling ESD Sensitive Parts Notice
Cell 14: G200 (1 of 2)
Cell 14: G200 (1 of 2)
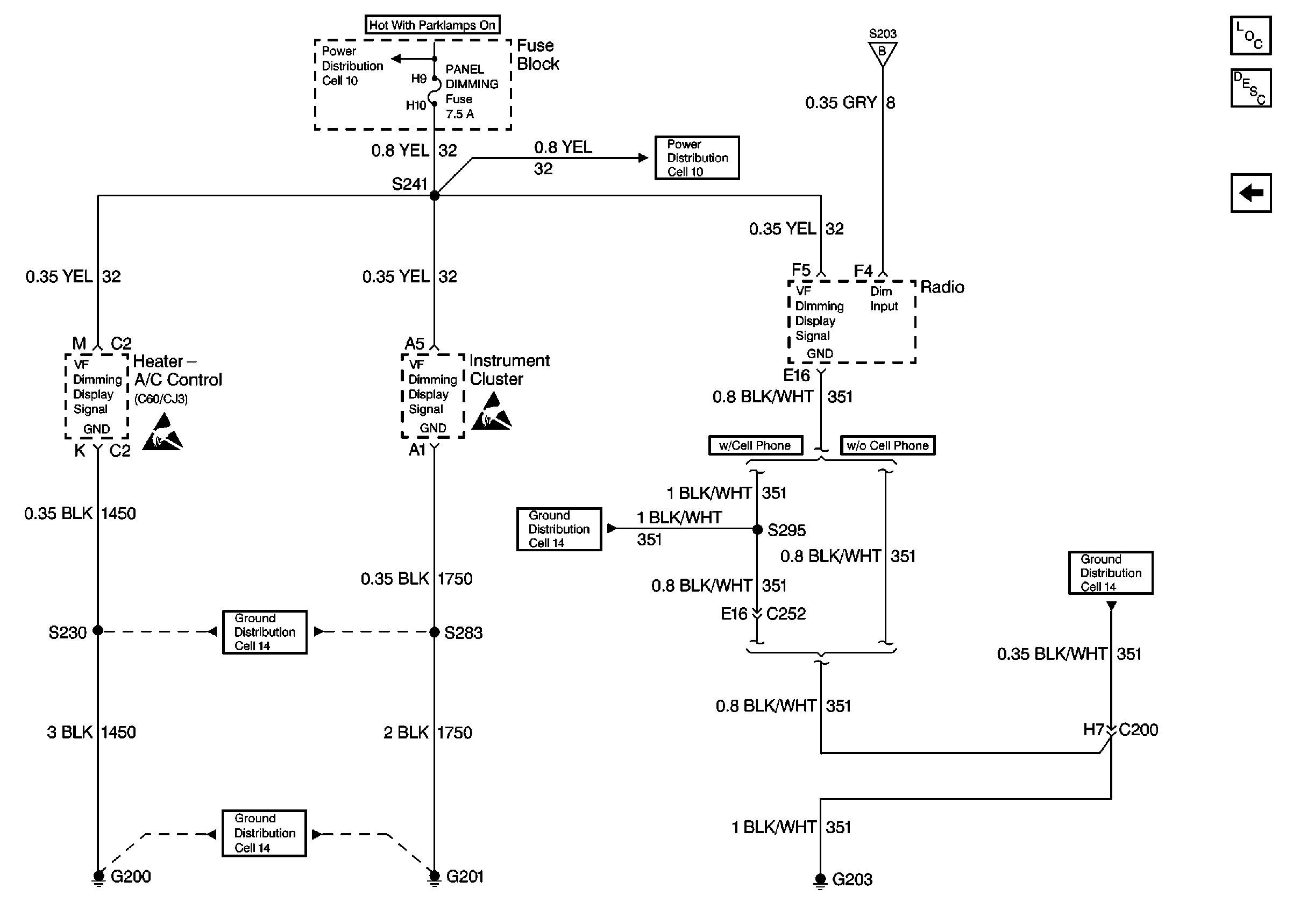
Cell 117: HVAC Control, Instrument Cluster, Radio
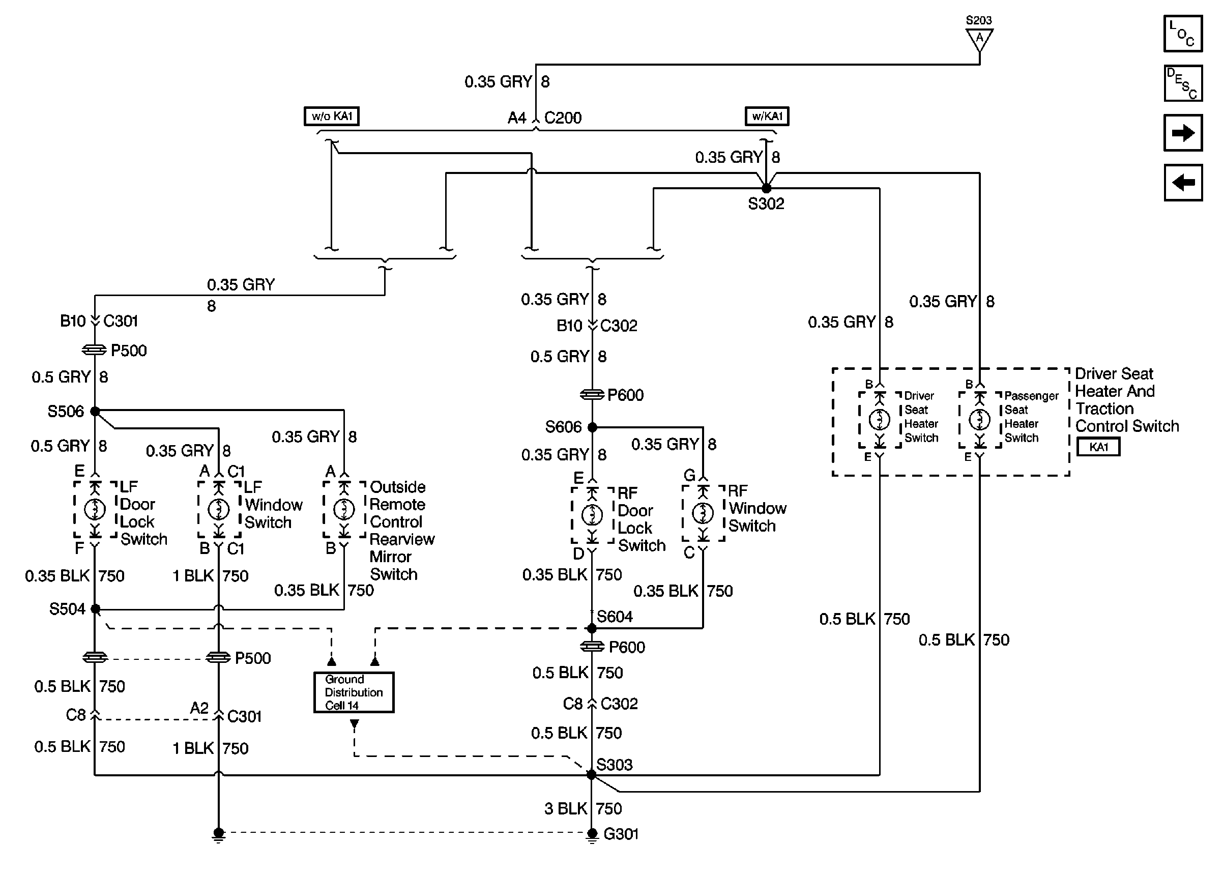
Cell 117: Window/Door/TCS Switch
Cell 14: G201
Handling ESD Sensitive Parts Notice
Cell 110: DRL Ambient Sensor and Module, BCM
Cell 11: LP PARK, HDLP L and HDLP R Fuses
Interior Lights Dimming Circuit Description
Cell 117: Window/Door/TCS Switch
Lighting Systems Components
Figure
2:
Cell 117: Window/Door/TCS Switch
Cell 14: G301 (1 of 2)
Cell 117: Dimming Head/Foglamp Switch
Interior Lights Dimming Circuit Description
Cell 117: HVAC Control, Instrument Cluster, Radio
Cell 117: Dimming Head/Foglamp Switch
Lighting Systems Components
Figure
3:
Cell 117: HVAC Control, Instrument Cluster, Radio
Cell 11: FRT PARK LPS FOG LAMPS, TAIL LAMPS LIC LAMPS, and PANEL DIMMING Fuses
Cell 11: FRT PARK LPS FOG LAMPS, TAIL LAMPS LIC LAMPS, and PANEL DIMMING Fuses
Cell 117: Dimming Head/Foglamp Switch
Cell 14: G203 (2 of 2)
Handling ESD Sensitive Parts Notice
Handling ESD Sensitive Parts Notice
Cell 110: Power, Headlamps
Cell 110: Power, Headlamps
Interior Lights Dimming Circuit Description
Cell 117: Window/Door/TCS Switch
Lighting Systems Components