GM Service Manual Online
For 1990-2009 cars only
Makes
🢒
Buick
🢒
1999
🢒
Century
🢒
Body and Accessories
🢒
Seats
🢒 Heated Seats Schematics
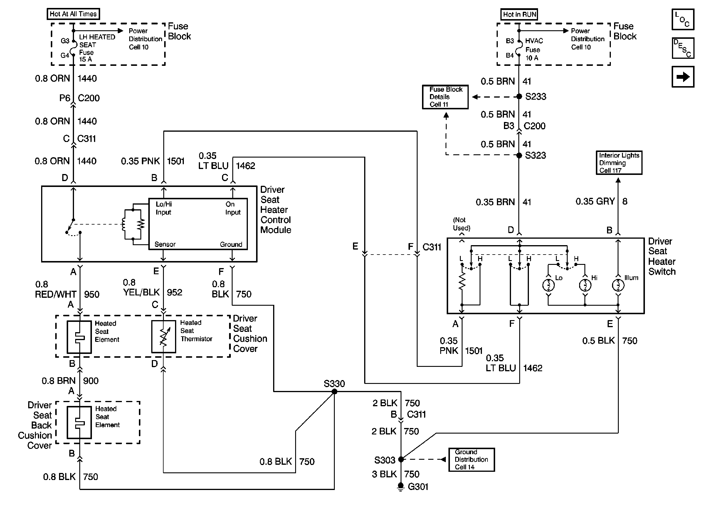
Figure
1:
Cell 143: Driver Seat
Power Seat Systems Components
Heated Seats Circuit Description
Cell 143: Passenger Seat
Fuse Block Schematics
Ground Distribution Schematics
Interior Lights Schematics
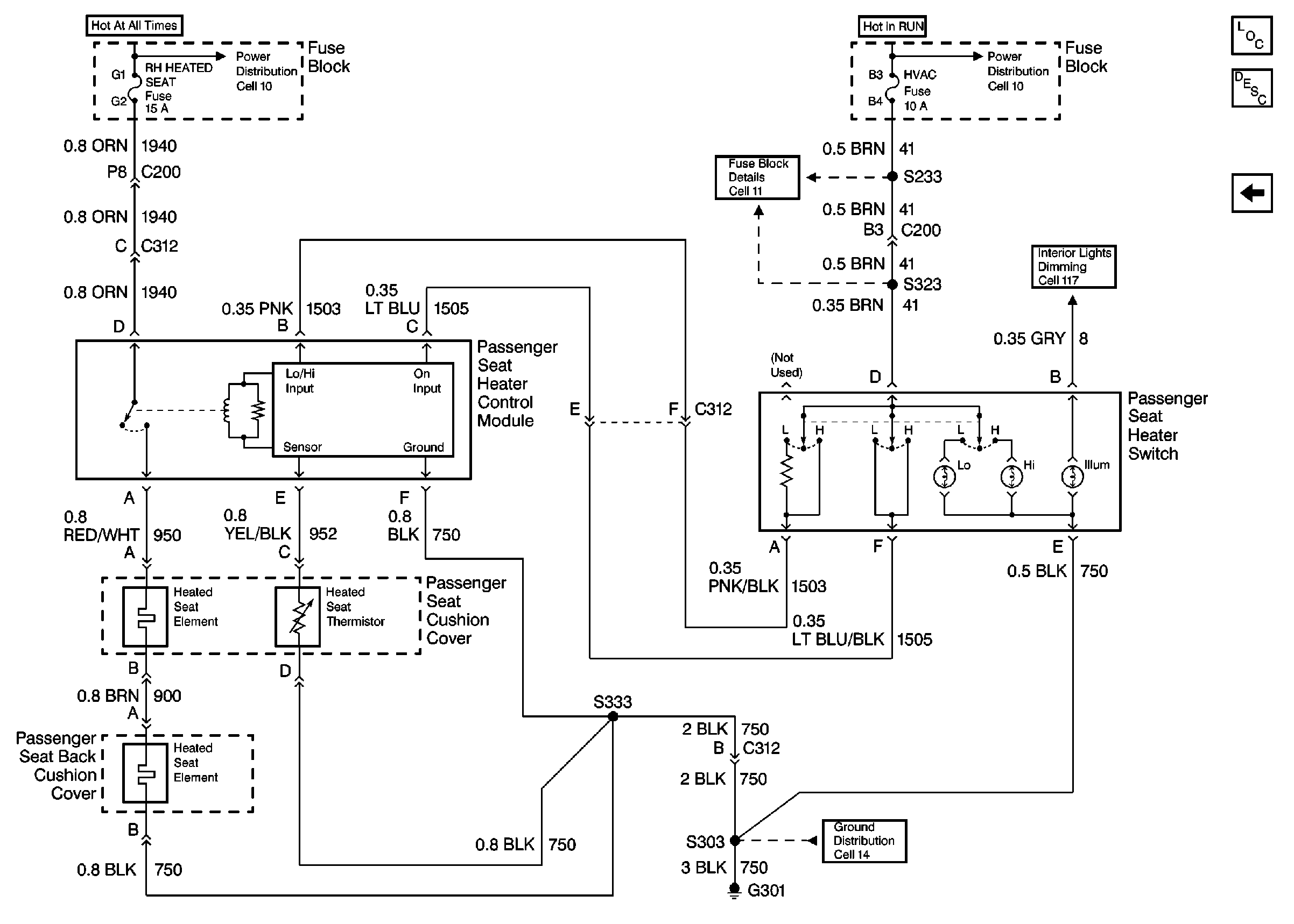
Figure
2:
Cell 143: Passenger Seat
Power Seat Systems Components
Heated Seats Circuit Description
Cell 143: Driver Seat
Fuse Block Schematics
Ground Distribution Schematics
Interior Lights Schematics