GM Service Manual Online
For 1990-2009 cars only
Makes
🢒
Buick
🢒
1999
🢒
Century
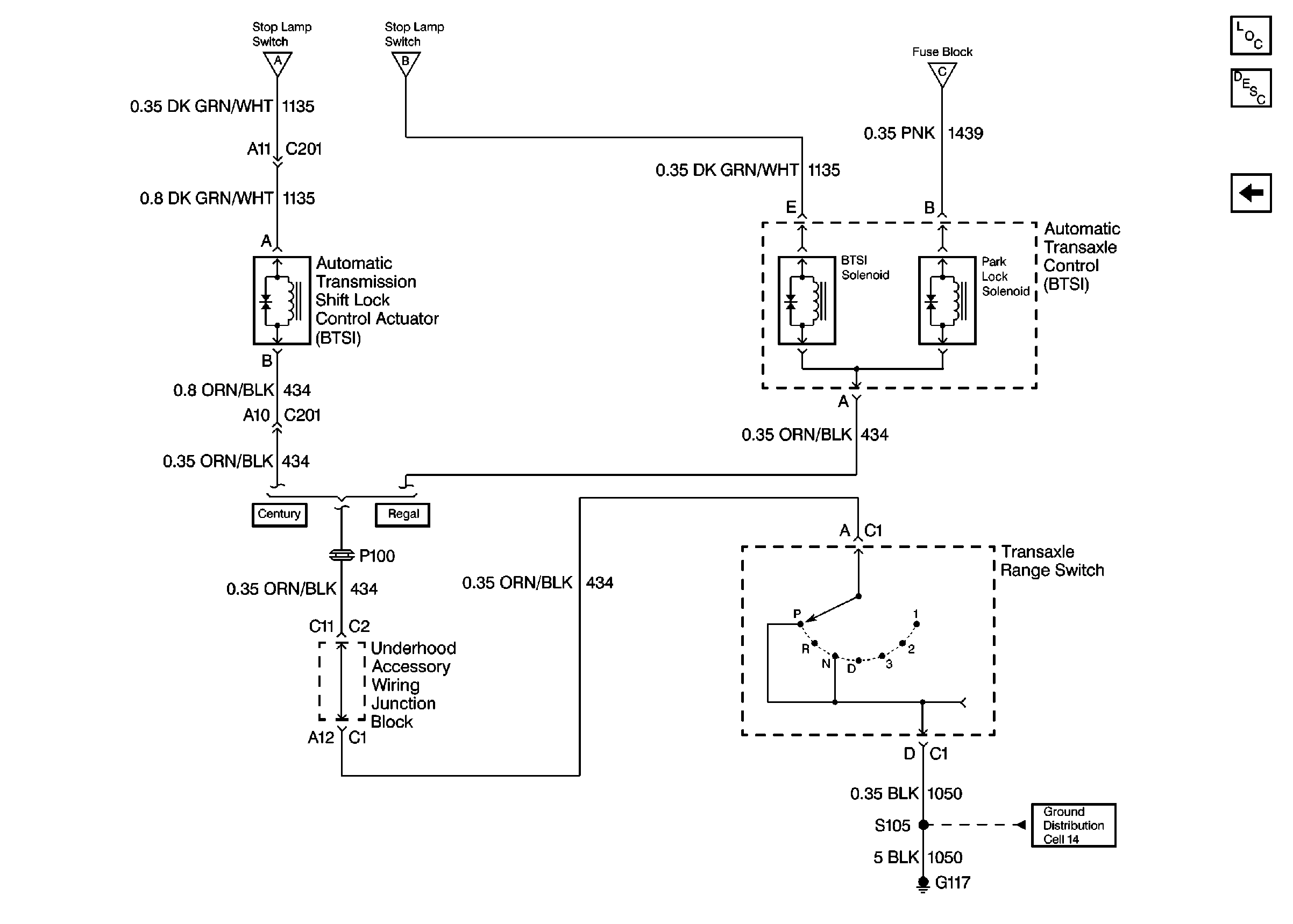
🢒 Cell 138: Btsi, Transaxle Range Switch, UAWJB 2 of 2
Cell 138: Btsi, Transaxle Range Switch, UAWJB 2 of 2
Cell 138: Btsi, Transaxle Range Switch, UAWJB 2 of 2
Automatic Transmission Shift Lock Control Circuit Description
Cell 138: Fuse Block, Stop Lamp Switch 1 of 2
Cell 14: G113, and G117
Cell 138: Fuse Block, Stop Lamp Switch 1 of 2
Cell 138: Fuse Block, Stop Lamp Switch 1 of 2
Cell 138: Fuse Block, Stop Lamp Switch 1 of 2