GM Service Manual Online
For 1990-2009 cars only
Figure 1:

BCM and PCM


Object Number: 594981  Size: FS
Battery, UAWJB, Fuse Block, Headlamp Switch, Parklamp and Headlamp Relay
Data Link Connector Schematics
Handling ESD Sensitive Parts Notice
UAWJB, Ignition Switch, and Fuse Block
UAWJB, Ignition Switch, and Fuse Block
UAWJB, Ignition Switch, and Fuse Block
Handling ESD Sensitive Parts Notice
G203 cont.
Lighting Systems Components
Interior Lights Circuit Description
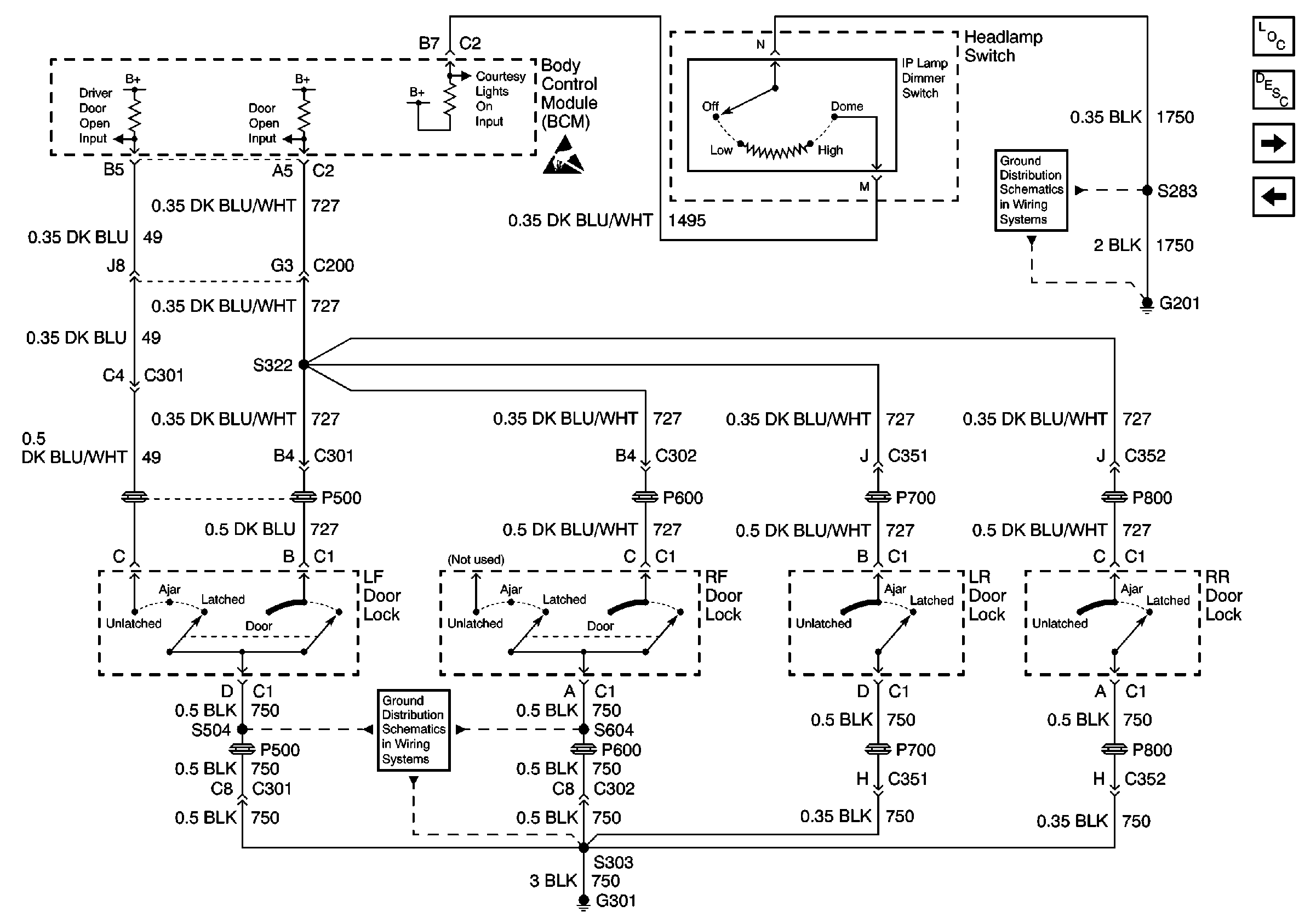
Headlamp Switch, BCM, and Door Lock Switches
Figure 2:

Headlamp Switch, BCM, and Door Lock Switchs


Object Number: 595004  Size: FS
Handling ESD Sensitive Parts Notice
G301
G201
Lighting Systems Components
Interior Lights Circuit Description
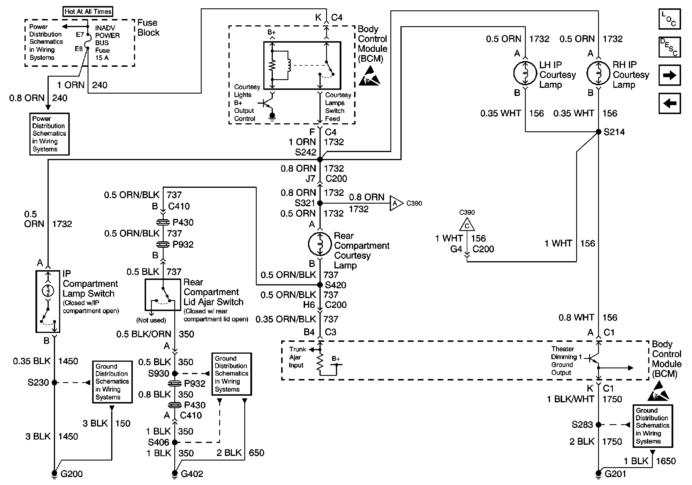
Courtesy Lamps, BCM, IP Compartment Lamp Switch, Rear Compartment Lid Ajar Switch, and BCM
BCM and PCM
Figure 3:

Courtesy Lamps, BCM, IP Compartment Lamp Switch, Rear Compartment Lid Ajar Switch, and BCM


Object Number: 595009  Size: FS
Battery, UAWJB, Fuse Block, Headlamp Switch, Parklamp and Headlamp Relay
Battery, UAWJB, Fuse Block, Headlamp Switch, Parklamp and Headlamp Relay
G200
G402
Handling ESD Sensitive Parts Notice
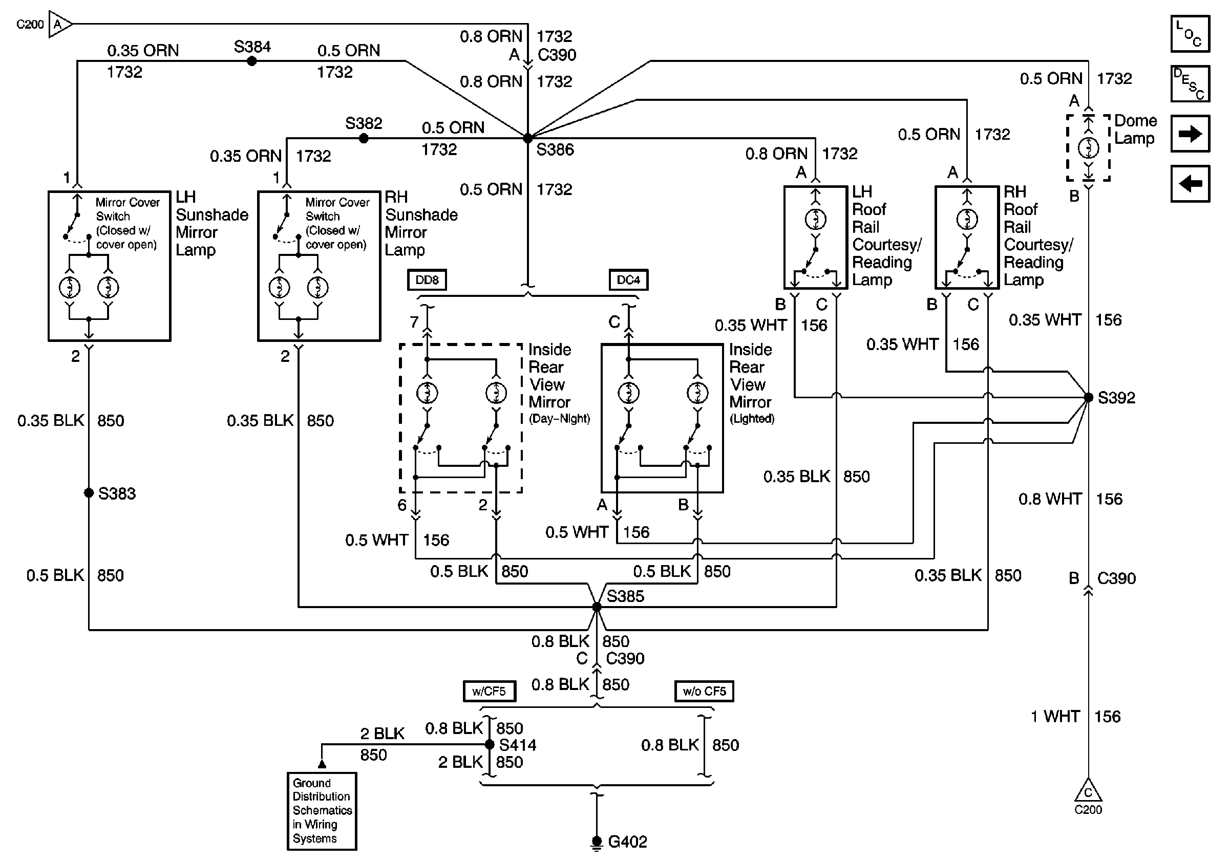
Sunshade Mirror Lamp, Rear View Mirror, and Roof Rail Courtesy/Reading LAmp
Sunshade Mirror Lamp, Rear View Mirror, and Roof Rail Courtesy/Reading LAmp
Handling ESD Sensitive Parts Notice
Lighting Systems Components
Interior Lights Circuit Description
Sunshade Mirror Lamp, Rear View Mirror, and Roof Rail Courtesy/Reading LAmp
Headlamp Switch, BCM, and Door Lock Switches
Figure 4:

Sunshade Mirror Lamp, Rear View Mirror, and Roof Rail Courtesy/Reading Lamp


Object Number: 595012  Size: FS
Courtesy Lamps, BCM, IP Compartment Lamp Switch, Rear Compartment Lid Ajar Switch, and BCM
G402
Courtesy Lamps, BCM, IP Compartment Lamp Switch, Rear Compartment Lid Ajar Switch, and BCM
Lighting Systems Components
Interior Lights Circuit Description
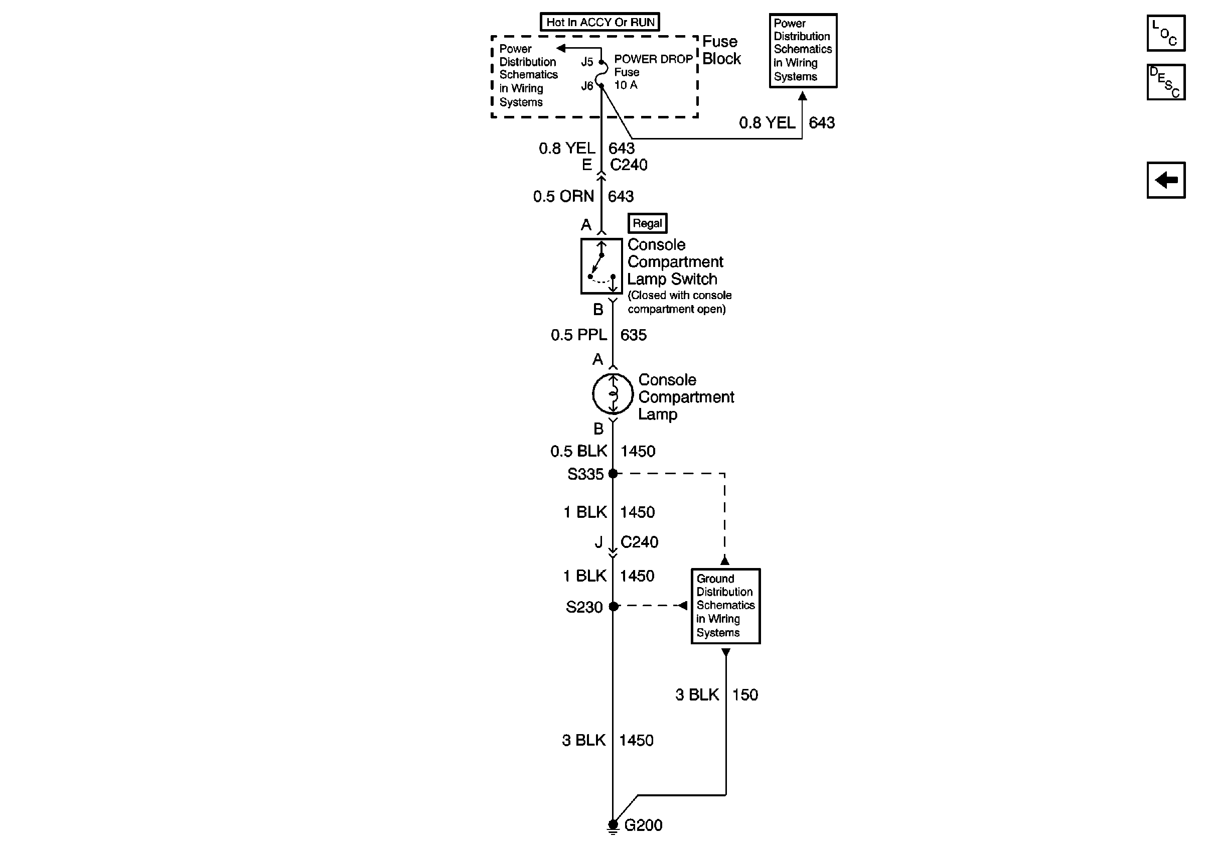
Console Compartment Lamp Switch and Console Compartment Lamp
Courtesy Lamps, BCM, IP Compartment Lamp Switch, Rear Compartment Lid Ajar Switch, and BCM
Figure 5:

Console Compartment Lamp Switch and Console Compartment Lamp


Object Number: 595014  Size: FS
UAWJB, RAP Relay, Ignition Switch, and Fuse Block
Wiper Fuse, BCM ACC, Power Drop, Radio and Steering Wheel Cont Fuses
G200
Lighting Systems Components
Interior Lights Circuit Description
Sunshade Mirror Lamp, Rear View Mirror, and Roof Rail Courtesy/Reading LAmp