GM Service Manual Online
For 1990-2009 cars only
Makes
🢒
Buick
🢒
2002
🢒
Century
🢒
Body and Accessories
🢒
Wiring Systems
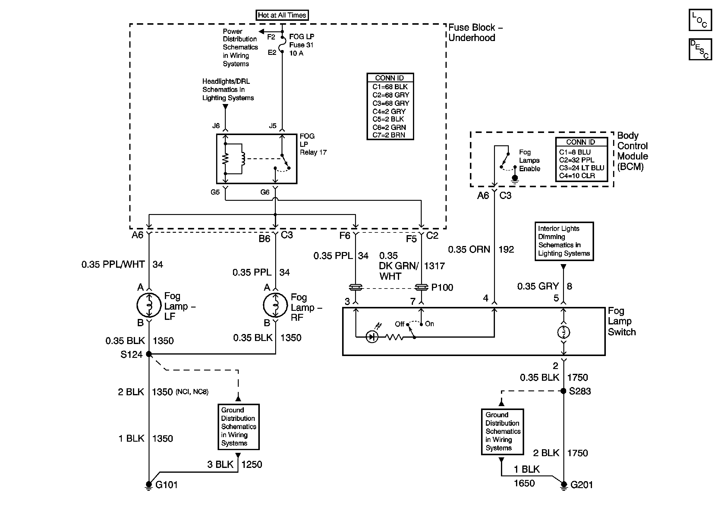
🢒 Fog Lights Schematics
Master Electrical Component List
Exterior Lighting Systems Description and Operation
Fuse Block Underhood Power Bussing (Page 1 of 2)
Headlamps and Headlamp Dimmer Switch
G101
Passenger Compartment Lamps
G201