GM Service Manual Online
For 1990-2009 cars only

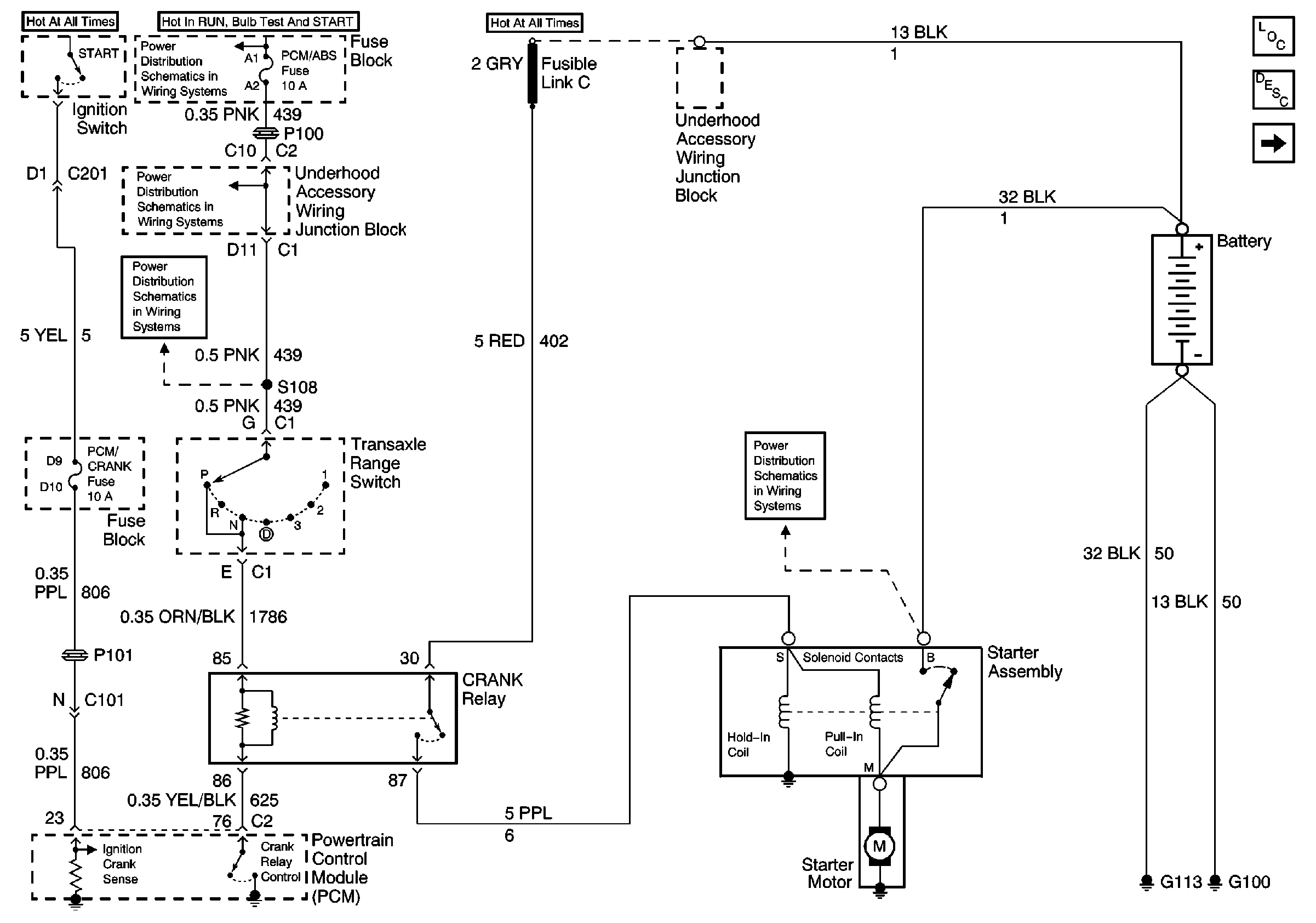
Starter Inhibit Relay Circuit Diagnosis Functional Check

Refer to Engine Controls Schematic

Power, Ground, MIL, DLC


Object Number: 646050  Size: FS
,

Transaxle Range Switch


Object Number: 646135  Size: FS
, and

Starting


Object Number: 644270  Size: FS
in Engine Electrical.

Circuit Description

The Ignition Switch provides ignition positive voltage to the PCM while in the Crank position. When the PCM receives the Crank signal, it then determines if the Theft Deterrent Fuel Enable Signal is correct and received in time. If the signal is accepted then the PCM provides a ground path for the Crank Relay Control Circuit, which closes the Crank Relay contacts and provides battery positive voltage to the Starter Solenoid.

The PCM has the ability to disable the Crank Relay if a short to ignition or battery positive voltage is evident on the Crank Signal circuit, or if the Ignition Switch is left in the crank position for an extended period of time (approximately 5-8 seconds) with the engine running. The Crank Relay will also be disabled if the engine is running, a correct theft deterrent password is not received or if the vehicle is started while not in Park/Neutral position.

The PCM controlled starter system consists of the following components:

    •  The Ignition Switch
    •  The Crank Signal
    •  The PCM
    •  The Crank Relay Control Circuit
    •  The Transaxle Range/Park Neutral Position Switch
    •  The Crank Relay
    •  The Starter Solenoid
    •  The Starter Motor

Diagnostic Aids

The Crank Relay Functional test is intended to identify electrical malfunctions that can occur with the PCM Control Starter System. For additional system diagnosis, refer to Diagnostic System Check - Engine Electrical in Engine Electrical.

Inspect for the following conditions:

Important:  Remove any debris from the connector surfaces before servicing a component. Inspect the connector gaskets when diagnosing or replacing a component. Ensure that the gaskets are installed correctly. The gaskets prevent contaminate intrusion.

    •  Poor terminal connection-Inspect the harness connectors for backed out terminals, improper mating, broken locks, improperly formed or damaged terminals, and faulty terminal to wire connection. Use a corresponding mating terminal to test for proper tension.
    •  Damaged harness--Inspect the wiring harness for damage. If the harness inspection does not reveal a problem, observe the display on the scan tool while moving connectors and wiring harnesses related to the sensor. A change in the scan tool display may indicate the location of the fault.
    • PCM and engine grounds for clean and secure connections

Test Description

Numbers below refer to step numbers in the diagnostic table:

  1. Important:  The Starter is capable of engaging with the ignition OFF, or while in gear.

    This test determines if the Starter is cranking with the ignition OFF.

  2. If the Crank Signal circuit is shorted to battery or ignition positive voltage and the ignition is on the Crank Relay will be commanded ON at ignition power up, and will be disabled after the engine is running.

Step

Action

Values

Yes

No

1

Did you perform the Powertrain On Board Diagnostic (OBD) System Check?

--

Go to Step 2

Go to Powertrain On Board Diagnostic (OBD) System Check

2

With a scan tool observe DTCs.

Are any Theft Deterrent DTCs, or DTC P1626/P1631 set?

--

Go to Applicable DTC

Go to Step 3

3

Important: : The Starter is capable of engaging with the ignition OFF, or while in gear. Ensure the following conditions are met before proceeding:

  1. Apply the parking brake.
  2. Block the drive wheels.
  3. Place the shift lever in Park/Neutral.

Turn OFF the ignition.

Does the Starter continue to crank the engine?

--

Go to Starter Cranks with the Ignition Off

Go to Step 4

4

Turn on the ignition leaving the engine off.

Does the starter crank the engine and then turn off after the engine is running?

--

Go to Starter Cranks with the Ignition On

Go to Step 5

5

Ignition is still on.

Does the starter crank the engine at all times with the ignition on?

--

Go to Starter Cranks with the Engine Running

Go to Step 6

6

With a scan tool observe the TR SW parameter while selecting each transmission range with the shift lever.

Does each transmission range match the scan tool?

--

Go to Step 7

Go to Transmission Range Switch Circuit Electrical in Automatic Transaxle - 4T65 E

7

Attempt to start the engine.

Does the starter crank the engine?

--

Go to Step 8

Go to Starter Does Not Crank

8

  1. Clear any DTCs
  2. Attempt to start the engine.

Does the starter engage correctly?

--

Go to Powertrain On Board Diagnostic (OBD) System Check

Go to Diagnostic System Check - Engine Electrical

Starter Inhibit Relay Circuit Diagnosis Starter Cranks with the Igniton Off

Refer to Engine Controls Schematic

Power, Ground, MIL, DLC


Object Number: 646050  Size: FS
,

Transaxle Range Switch


Object Number: 646135  Size: FS
, and

Starting


Object Number: 644270  Size: FS
in Engine Electrical.

Circuit Description

The Crank Relay Functional Test should be the starting point to determine which diagnosis to perform based on the symptom of the starting system. This diagnosis determines if the Crank Relay or the starter solenoid feed circuit is operating properly.

Diagnostic Aids

For additional system diagnosis, refer to Diagnostic System Check - Engine Electrical in Engine Electrical.

Inspect for the following conditions:

Important:  Remove any debris from the connector surfaces before servicing a component. Inspect the connector gaskets when diagnosing or replacing a component. Ensure that the gaskets are installed correctly. The gaskets prevent contaminate intrusion.

    •  Poor terminal connection-Inspect the harness connectors for backed out terminals, improper mating, broken locks, improperly formed or damaged terminals, and faulty terminal to wire connection. Use a corresponding mating terminal to test for proper tension.
    •  Damaged harness--Inspect the wiring harness for damage. If the harness inspection does not reveal a problem, observe the display on the scan tool while moving connectors and wiring harnesses related to the sensor. A change in the scan tool display may indicate the location of the fault.
    • PCM and engine grounds for clean and secure connections

If the DTC is determined to be intermittent, reviewing the Failure Records can be useful in determining when the DTC was last set.

Test Description

Numbers below refer to step numbers in the diagnostic table:

  1. Important:  The Starter is capable of engaging with the ignition OFF, or while in gear.

    This test determines if the Starter is cranking with the Crank Relay disconnected, and the ignition OFF.

Step

Action

Values

Yes

No

1

Did you perform the Crank Relay Functional Test?

--

Go to Step 2

Go to Functional Check in Starter Inhibit Relay Circuit Diagnosis

2

  1. Turn off the ignition.
  2. Disconnect the Crank Relay.

Does the Starter continue to crank the engine?

--

Go to Step 3

Go to Step 4

3

Test the starter solenoid feed circuit for a short to battery positive voltage. Refer to Wiring Repairs in Wiring Systems.

Did you find and correct the condition?

--

Go to Functional Check in Starter Inhibit Relay Circuit Diagnosis

Go to Diagnostic System Check - Engine Electrical

4

Replace the Crank Relay.

Did you complete the replacement?

--

Go to Functional Check in Starter Inhibit Relay Circuit Diagnosis

--

Starter Inhibit Relay Circuit Diagnosis Starter Cranks with the Ignition On

Refer to Engine Controls Schematic

Power, Ground, MIL, DLC


Object Number: 646050  Size: FS
,

Transaxle Range Switch


Object Number: 646135  Size: FS
, and Starting in Engine Electrical.

Circuit Description

The Crank Relay Functional Test should be the starting point to determine which diagnosis to perform based on the symptom of the starting system. This diagnosis determines if the Crank Signal circuit is operating properly.

Diagnostic Aids

For additional system diagnosis, refer to Diagnostic System Check - Engine Electrical in Engine Electrical.

Inspect for the following conditions:

Important:  Remove any debris from the connector surfaces before servicing a component. Inspect the connector gaskets when diagnosing or replacing a component. Ensure that the gaskets are installed correctly. The gaskets prevent contaminate intrusion.

    •  Poor terminal connection-Inspect the harness connectors for backed out terminals, improper mating, broken locks, improperly formed or damaged terminals, and faulty terminal to wire connection. Use a corresponding mating terminal to test for proper tension.
    •  Damaged harness--Inspect the wiring harness for damage. If the harness inspection does not reveal a problem, observe the display on the scan tool while moving connectors and wiring harnesses related to the sensor. A change in the scan tool display may indicate the location of the fault.
    • PCM and engine grounds for clean and secure connections

If the DTC is determined to be intermittent, reviewing the Failure Records can be useful in determining when the DTC was last set.

Test Description

Numbers below refer to step numbers in the diagnostic table:

  1. This test assumes the ignition switch is operating properly.

Step

Action

Values

Yes

No

1

Did you perform the Crank Relay Functional Test?

--

Go to Step 2

Go to Starter Inhibit Relay Circuit Diagnosis

2

Test the Crank Signal circuit for a short to battery or ignition positive voltage. Refer to Circuit Testing , and Wiring Repairs in Wiring Systems.

Did you find and correct the condition?

--

Go to Starter Inhibit Relay Circuit Diagnosis

Go to Step 3

3

Important :  The replacement PCM must be programmed.

Replace the PCM. Refer to Powertrain Control Module Replacement/Programming .

Did you complete the replacement?

--

Go to Starter Inhibit Relay Circuit Diagnosis

--

Starter Inhibit Relay Circuit Diagnosis Starter Cranks with the Engine Runnin

Refer to Engine Controls Schematic

Power, Ground, MIL, DLC


Object Number: 646050  Size: FS
,

Transaxle Range Switch


Object Number: 646135  Size: FS
, and

Starting


Object Number: 644270  Size: FS
in Engine Electrical.

Circuit Description

The Crank Relay Functional Test should be the starting point to determine which diagnosis to perform based on the symptom of the starting system. This diagnosis determines if the Crank Relay Control circuit or the Starter Solenoid feed circuit is operating properly.

Diagnostic Aids

For additional system diagnosis, refer to Diagnostic System Check - Engine Electrical in Engine Electrical.

Inspect for the following conditions:

Important:  Remove any debris from the connector surfaces before servicing a component. Inspect the connector gaskets when diagnosing or replacing a component. Ensure that the gaskets are installed correctly. The gaskets prevent contaminate intrusion.

    •  Poor terminal connection-Inspect the harness connectors for backed out terminals, improper mating, broken locks, improperly formed or damaged terminals, and faulty terminal to wire connection. Use a corresponding mating terminal to test for proper tension.
    •  Damaged harness--Inspect the wiring harness for damage. If the harness inspection does not reveal a problem, observe the display on the scan tool while moving connectors and wiring harnesses related to the sensor. A change in the scan tool display may indicate the location of the fault.
    • PCM and engine grounds for clean and secure connections

If the DTC is determined to be intermittent, reviewing the Failure Records can be useful in determining when the DTC was last set.

Step

Action

Values

Yes

No

1

Did you perform the Crank Relay Functional Test?

--

Go to Step 2

Go to Functional Check in Starter Inhibit Relay Circuit Diagnosis

2

  1. Turn the ignition off.
  2. Disconnect the Crank Relay.
  3. Turn the ignition on.

Does the starter crank the engine?

--

Go to Step 4

Go to Step 3

3

  1. Connect a test lamp to battery positive voltage.
  2. Probe the Crank Relay Control circuit at the Crank Relay cavity. Refer to Circuit Testing in Wiring Systems.

Did the test lamp illuminate?

--

Go to Step 5

Go to Step 7

4

  1. Disconnect the Solenoid feed circuit from the Starter Solenoid.
  2. Connect a test lamp to ground.
  3. Probe the Starter Solenoid feed circuit at the Crank Relay cavity. Refer to Circuit Testing in Wiring Systems.

Did the test lamp illuminate?

--

Go to Step 6

Go to Diagnostic System Check - Engine Electrical

5

Test the Crank Relay Control circuit for a short to ground. Refer to Circuit Testing , and Wiring Repairs in Wiring Systems.

Did you find and correct the condition?

--

Go to Functional Check in Starter Inhibit Relay Circuit Diagnosis

Go to Step 8

6

Test the Starter Solenoid Feed circuit for a short to battery positive voltage. Refer to Circuit Testing , and Wiring Repairs in Wiring Systems.

Did you complete the repair?

--

Go to Functional Check in Starter Inhibit Relay Circuit Diagnosis

--

7

Replace the Crank Relay.

Did you complete the replacement?

--

Go to Functional Check in Starter Inhibit Relay Circuit Diagnosis

--

8

Important: : The replacement PCM must be programmed.

Replace the PCM. Refer to Powertrain Control Module Replacement/Programming .

--

Go to Functional Check in Starter Inhibit Relay Circuit Diagnosis

--

Starter Inhibit Relay Circuit Diagnosis Starter Does Not Crank

Refer to Engine Controls Schematic

Power, Ground, MIL, DLC


Object Number: 646050  Size: FS
,

Transaxle Range Switch


Object Number: 646135  Size: FS
, and

Starting


Object Number: 644270  Size: FS
in Engine Electrical.

Circuit Description

The Crank Relay Functional Test should be the starting point to determine which diagnosis to perform based on the symptom of the starting system. This diagnosis determines if the Crank Signal circuit, Crank Relay, Crank Relay feed circuit, or the Starter Solenoid feed circuit is operating properly.

Diagnostic Aids

For additional system diagnosis, refer to Diagnostic System Check - Engine Electrical in Engine Electrical.

Inspect for the following conditions:

Important:  Remove any debris from the connector surfaces before servicing a component. Inspect the connector gaskets when diagnosing or replacing a component. Ensure that the gaskets are installed correctly. The gaskets prevent contaminate intrusion.

    •  Poor terminal connection-Inspect the harness connectors for backed out terminals, improper mating, broken locks, improperly formed or damaged terminals, and faulty terminal to wire connection. Use a corresponding mating terminal to test for proper tension.
    •  Damaged harness--Inspect the wiring harness for damage. If the harness inspection does not reveal a problem, observe the display on the scan tool while moving connectors and wiring harnesses related to the sensor. A change in the scan tool display may indicate the location of the fault.
    • PCM and engine grounds for clean and secure connections

If the DTC is determined to be intermittent, reviewing the Failure Records can be useful in determining when the DTC was last set.

Step

Action

Values

Yes

No

1

Did you perform the Crank Relay Functional Test?

--

Go to Step 2

Go to Functional Check in Starter Inhibit Relay Circuit Diagnosis

2

  1. Disconnect the Crank Relay.
  2. Connect a test lamp to ground.
  3. Probe the ignition positive voltage feed circuit at the Crank Relay cavity. Refer to Circuit Testing in Wiring Systems.

Did the test lamp illuminate?

--

Go to Step 3

Go to Step 4

3

  1. Connect a test lamp to battery positive voltage.
  2. Probe the Crank Relay control circuit at the Crank Relay cavity. Refer to Circuit Testing in Wiring Systems.
  3. Attempt to start the vehicle.

Did the test lamp illuminate?

--

Go to Step 5

Go to Step 7

4

  1. Disconnect the Transaxle Range Switch.
  2. Connect the test lamp to ground.
  3. Probe the ignition positive voltage feed circuit at the Transaxle Range Switch. Refer to Circuit Testing in Wiring Systems.

Did the test lamp illuminate?

--

Go to Step 18

Go to Step 14

5

    • Connect the test lamp to ground.
    • Probe the battery positive voltage feed to the Crank Relay. Refer to Circuit Testing in Wiring Systems.

Did the test lamp illuminate?

--

Go to Step 6

Go to Step 12

6

  1. Raise the vehicle. Refer to Lifting and Jacking the Vehicle in General Information.
  2. Disconnect the Starter Solenoid feed circuit from the Starter Solenoid.
  3. Connect a 5 amp fused jumper between the battery positive voltage feed circuit and the Starter Solenoid feed circuit at the Crank Relay cavities.
  4. Connect the test lamp to ground.
  5. Probe the Starter Solenoid feed circuit at the Starter Solenoid. Refer to Circuit Testing , and Wiring Repairs in Wiring System.

Did the test lamp illuminate?

--

Go to Starter Solenoid Clicks, Engine Does Not Crank in Engine Electrical

Go to Step 17

7

  1. Install the Crank Relay.
  2. With a scan tool observe the Commanded Starter parameter.
  3. Attempt to start the vehicle.

Does the Commanded Starter parameter indicate Enabled while in the crank mode?

--

Go to Step 11

Go to Step 8

8

Inspect the PCM/Crank fuse?

Is the fuse open?

--

Go to Step 9

Go to Step 10

9

  1. Test the Crank Signal ignition positive voltage feed circuit for a short to ground. Refer to Circuit Testing , and Wiring Repairs in Wiring System.
  2. Replace the PCM/Crank fuse.

Did you complete the repair?

--

Go to Functional Check in Starter Inhibit Relay Circuit Diagnosis

--

10

Test the Test the Crank Signal ignition positive voltage feed circuit for an open. Refer to Circuit Testing , and Wiring Repairs in Wiring System.

Did you find and correct the condition?

--

Go to Functional Check in Starter Inhibit Relay Circuit Diagnosis

Go to Step 20

11

  1. Install the Crank Relay.
  2. Test the Crank Relay control circuit for an open. Refer to Circuit Testing , and Wiring Repairs in Wiring System.

Did you find and correct the condition?

--

Go to Functional Check in Starter Inhibit Relay Circuit Diagnosis

Go to Step 20

12

  1. Inspect the fusible link on the battery positive feed circuit to the Crank Relay for an open. Refer to Circuit Testing and Circuit Protection - Fusible Links .
  2. If a repair was made install the crank relay.

Did you find and correct the condition?

--

Go to Step 15

Go to Step 13

13

  1. Test the battery positive voltage feed circuit to the Crank Relay for an open. Refer to Circuit Testing , and Wiring Repairs in Wiring System.
  2. Install the crank relay.

Did you complete the repair?

--

Go to Functional Check in Starter Inhibit Relay Circuit Diagnosis

--

14

  1. Test the ignition feed circuit to the Transaxle Range Switch for an open. Refer to Circuit Testing , and Wiring Repairs in Wiring System.
  2. If a repair was made, then reconnect the Transaxle Range Switch.

Did you complete the repair?

--

Go to Functional Check in Starter Inhibit Relay Circuit Diagnosis

--

15

  1. Test the battery positive voltage feed circuit to the Crank Relay for a short to ground. Refer to Circuit Testing and Wiring Repairs in Wiring System.
  2. If a short is repair the fusible link for the open condition. Refer to Circuit Testing in Wiring System.

Did you find and correct the condition?

--

Go to Functional Check in Starter Inhibit Relay Circuit Diagnosis

Go to Step 16

16

  1. Test the Starter Solenoid feed circuit to the Crank Relay for a short to ground. Refer to Circuit Testing and Wiring Repairs in Wiring System.
  2. If a short is found, repair the fusible link for the open condition. Refer to Circuit Testing in Wiring System.

Did you find and correct the condition?

--

Go to Functional Check in Starter Inhibit Relay Circuit Diagnosis

Go to Diagnostic System Check - Engine Electrical in Engine Electrical

17

Test the Starter Solenoid feed circuit for an open. Refer to Circuit Testing , and Wiring Repairs in Wiring System.

Did you find and correct the condition?

--

Go to Functional Check in Starter Inhibit Relay Circuit Diagnosis

Go to Step 18

18

  1. Test the Crank Relay Control circuit for an open. Refer to Circuit Testing and Wiring Repairs in Wiring System.
  2. If a repair was made, then reconnect the Transaxle Range Switch.

Did you find and correct the condition?

--

Go to Functional Check in Starter Inhibit Relay Circuit Diagnosis

Go to Step 19

19

Replace the Transaxle Range Switch. Refer to Park/Neutral Position Switch Replacement in Automatic Transaxle 4T65-E.

Did you complete the repair?

--

Go to Functional Check in Starter Inhibit Relay Circuit Diagnosis

--

20

Important: : The replacement PCM must be programmed.

Replace the PCM. Refer to Powertrain Control Module Replacement/Programming .

--

Go to Functional Check in Starter Inhibit Relay Circuit Diagnosis

--