GM Service Manual Online
For 1990-2009 cars only
Figure 1:

LR of the Engine Compartment


Object Number: 1507654  Size: LF
(1)Brake Pressure Sensor
(2)Electronic Brake Control Module (EBCM)
(3)Brake Fluid Level Switch
(4)Power Brake Booster
Figure 2:

Wheel Speed Sensors


Object Number: 1204210  Size: LF
(1)Wheel Speed Sensor (WSS) - LF
(2)Wheel Speed Sensor (WSS) - RF
(3)Wheel Speed Sensor (WSS) - LR
(4)Wheel Speed Sensor (WSS) - RR
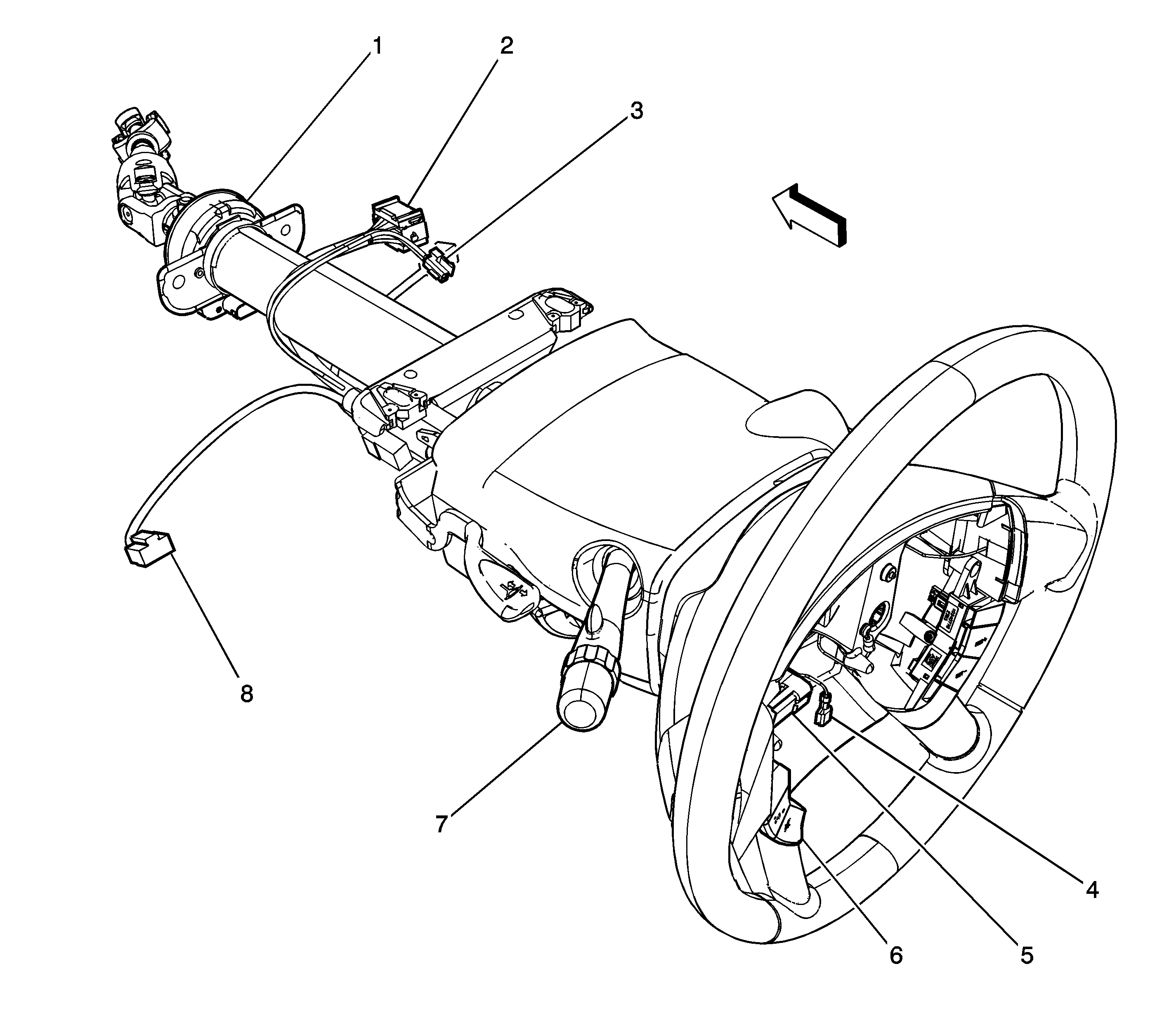
Figure 3:

Steering Column


Object Number: 1456738  Size: LF
(1)Steering Angle Sensor
(2)C201
(3)A/T Shiftlock Solenoid Connector
(4)Horn Switch Connector
(5)C277
(6)Steering Wheel Controls
(7)Multifunction Accessory Switch
(8)Body Control Module (BCM) Connector
Figure 4:

Yaw Sensor (JL4)


Object Number: 1552099  Size: LF
(1)Yaw and Lateral Acceleration Sensor
(2)Center Console Support
(3)Body Harness