GM Service Manual Online
For 1990-2009 cars only
Makes
🢒
Buick
🢒
2007
🢒
LaCrosse
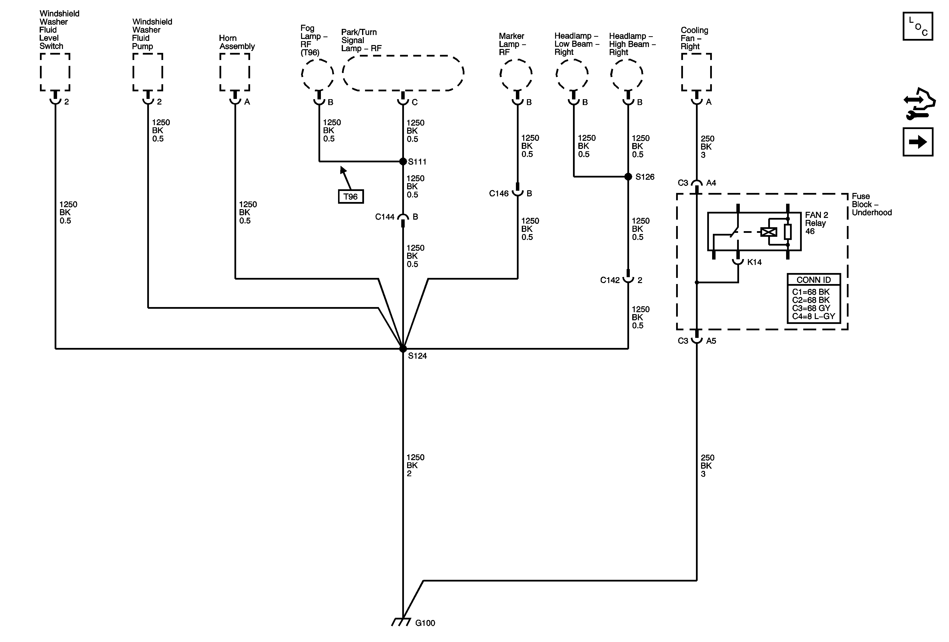
🢒 07 Ground Distribution G100
07 Ground Distribution G100
G100
Master Electrical Component List
Control Module References
G101, G102, G103, G111, G112, and G113