GM Service Manual Online
For 1990-2009 cars only
Figure 1:

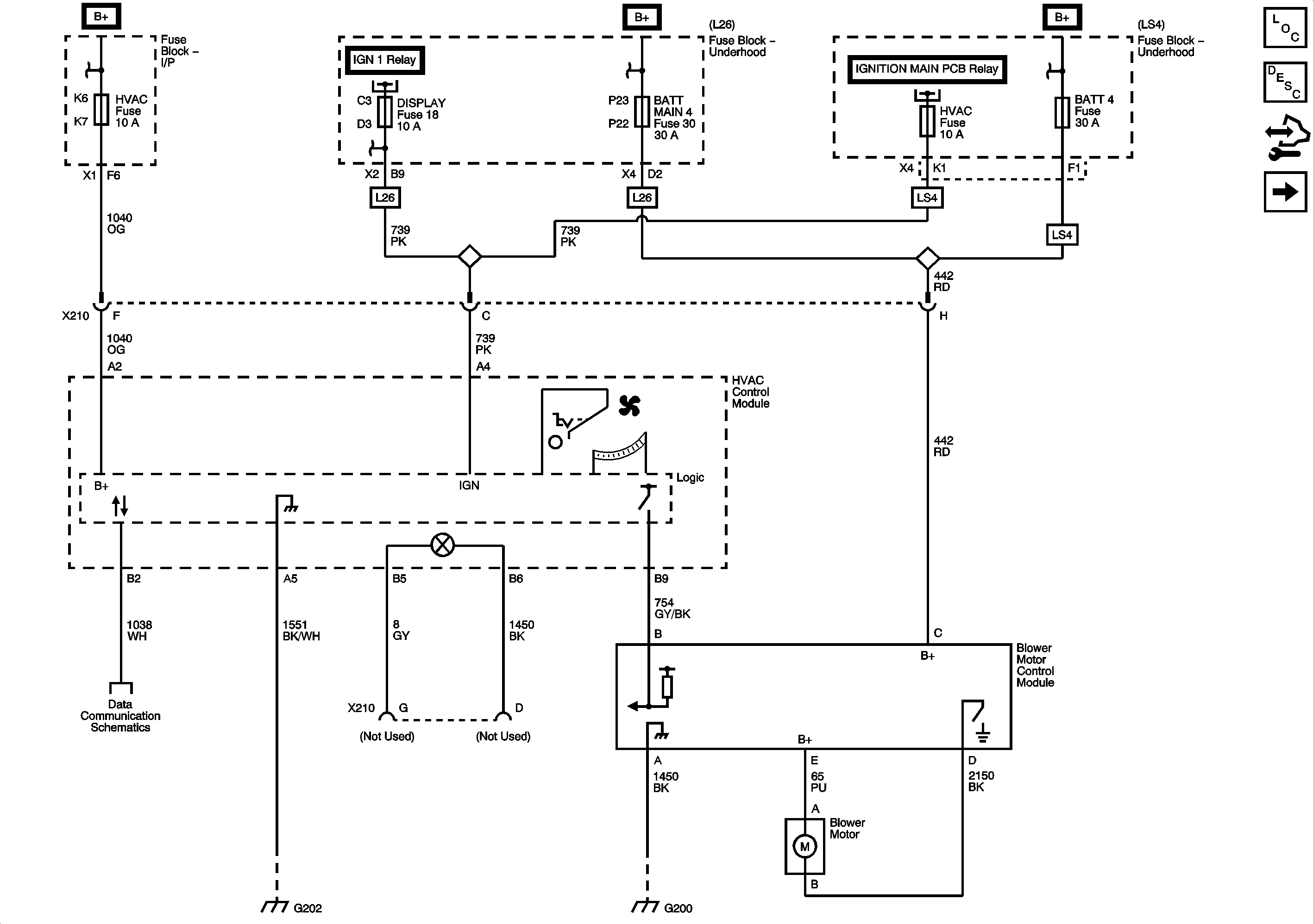
Power, Ground, and Blower Controls


Object Number: 2081686  Size: FS
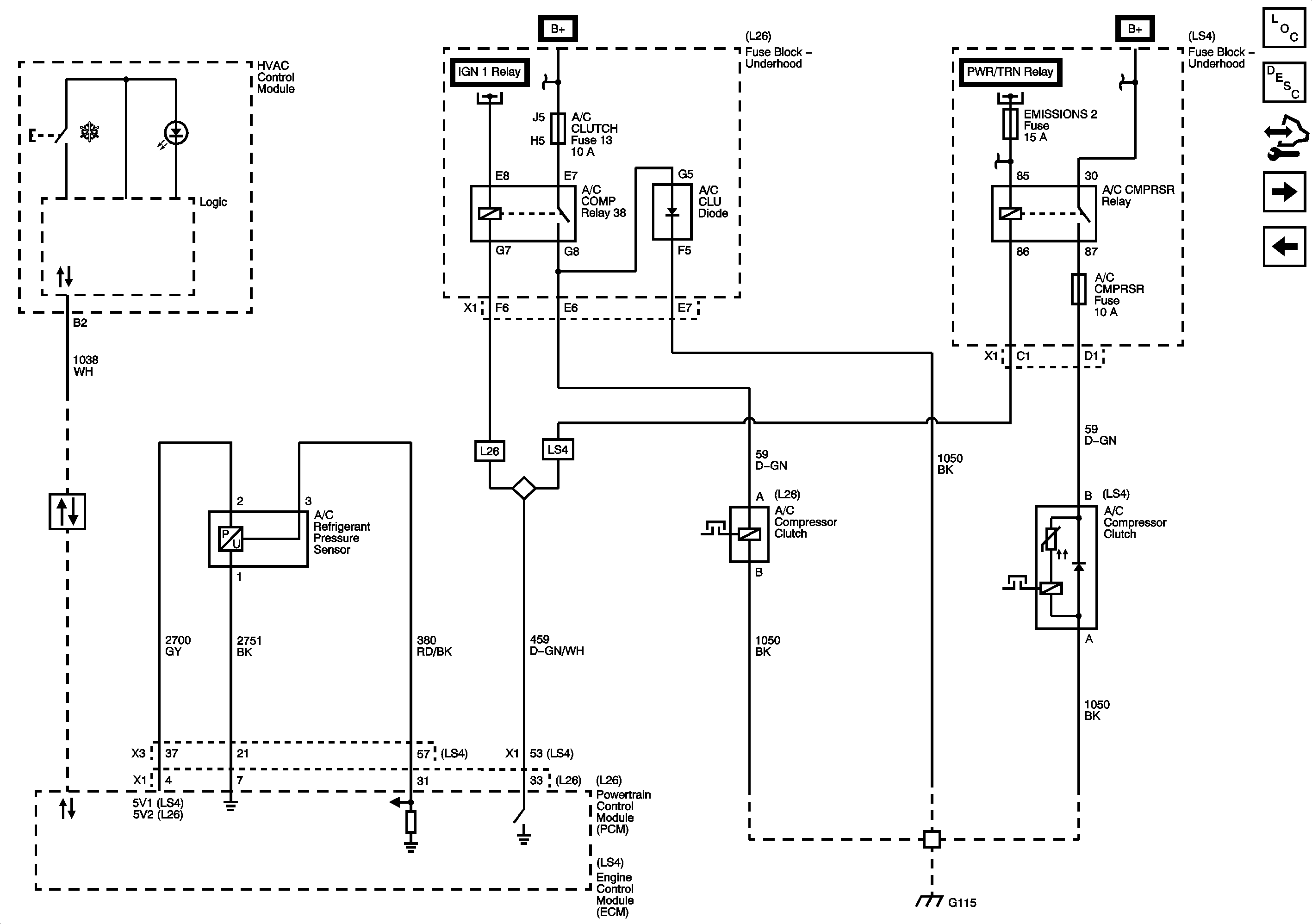
Figure 2:

Compressor Controls and Serial Data (L26/LS4)


Object Number: 2081690  Size: FS
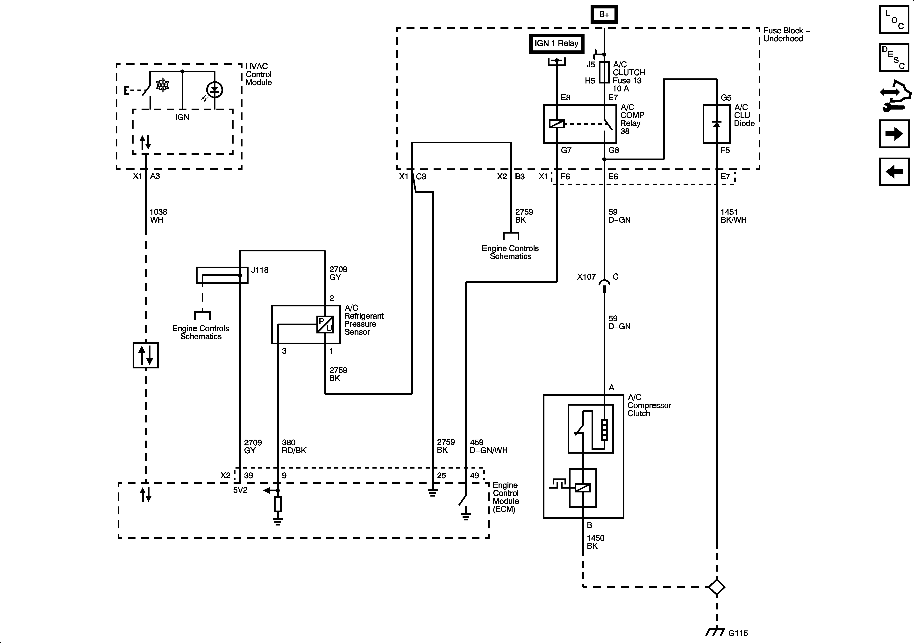
Figure 3:

Compressor Controls and Serial Data (LY7)


Object Number: 2081695  Size: FS
Figure 4:

Mode and Air Temperature Controls


Object Number: 2081700  Size: FS