GM Service Manual Online
For 1990-2009 cars only
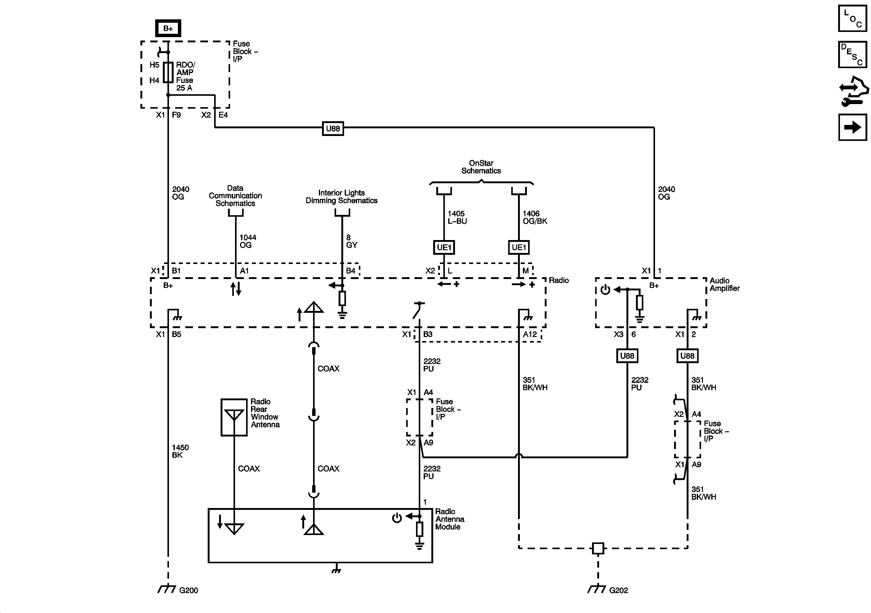
Figure 1:

Power, Ground, Serial Data, and Antenna Module


Object Number: 2081326  Size: FS
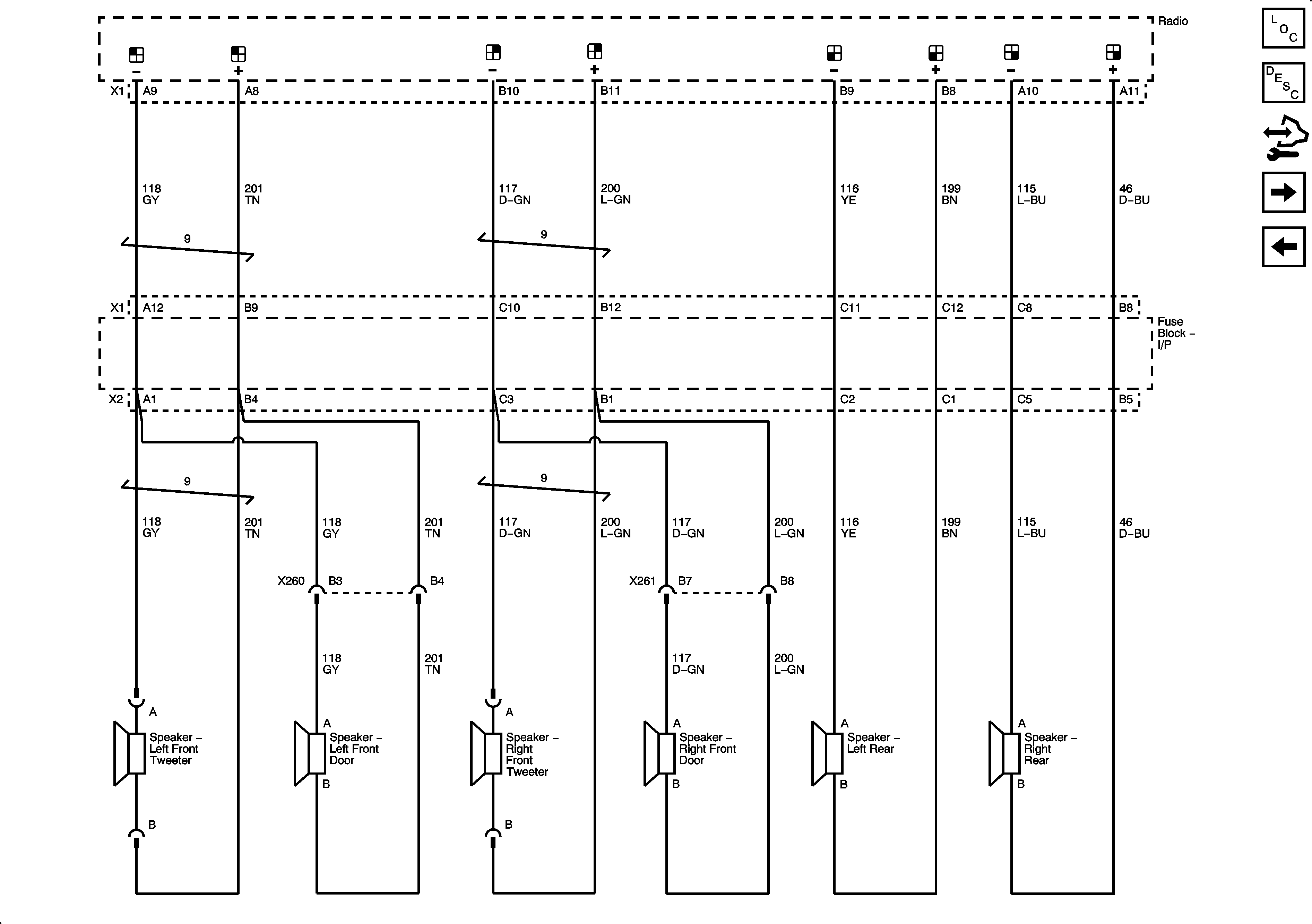
Figure 2:

Speakers (UW6)


Object Number: 2081328  Size: FS
Figure 3:

Radio to Amplifier (U88)


Object Number: 2081331  Size: FS
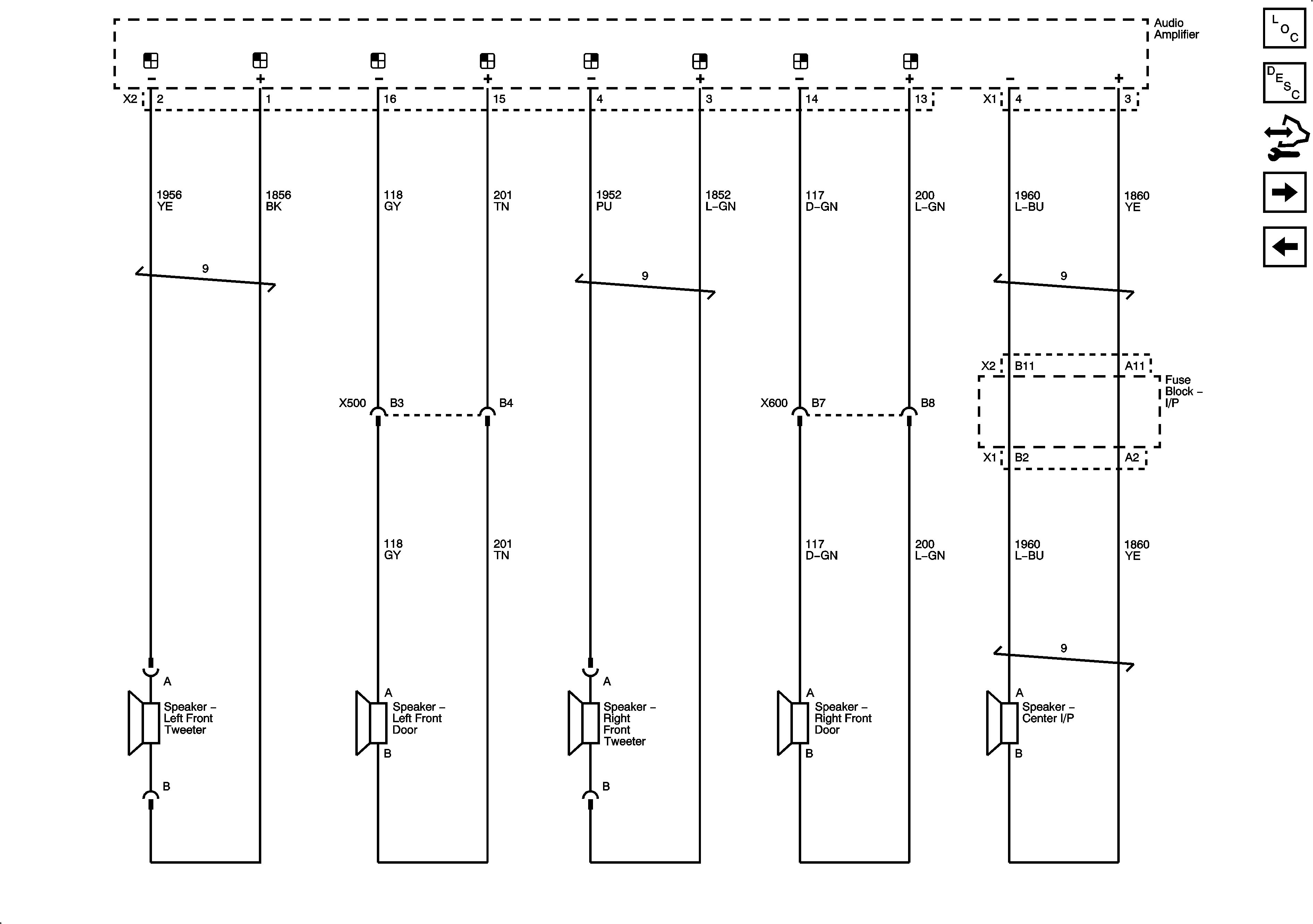
Figure 4:

Front Speakers (U88)


Object Number: 2081333  Size: FS
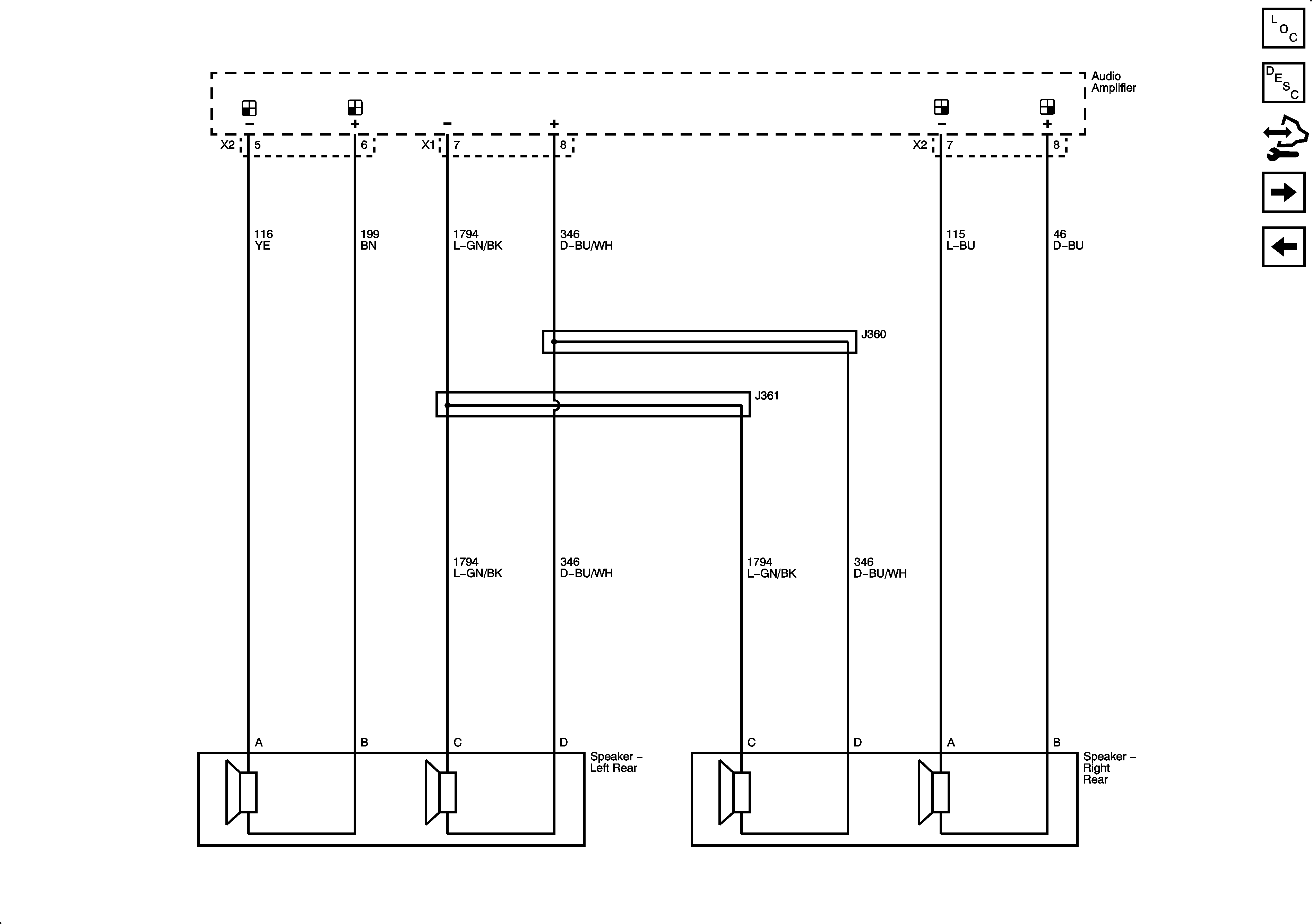
Figure 5:

Rear Speakers (U88)


Object Number: 2081336  Size: FS
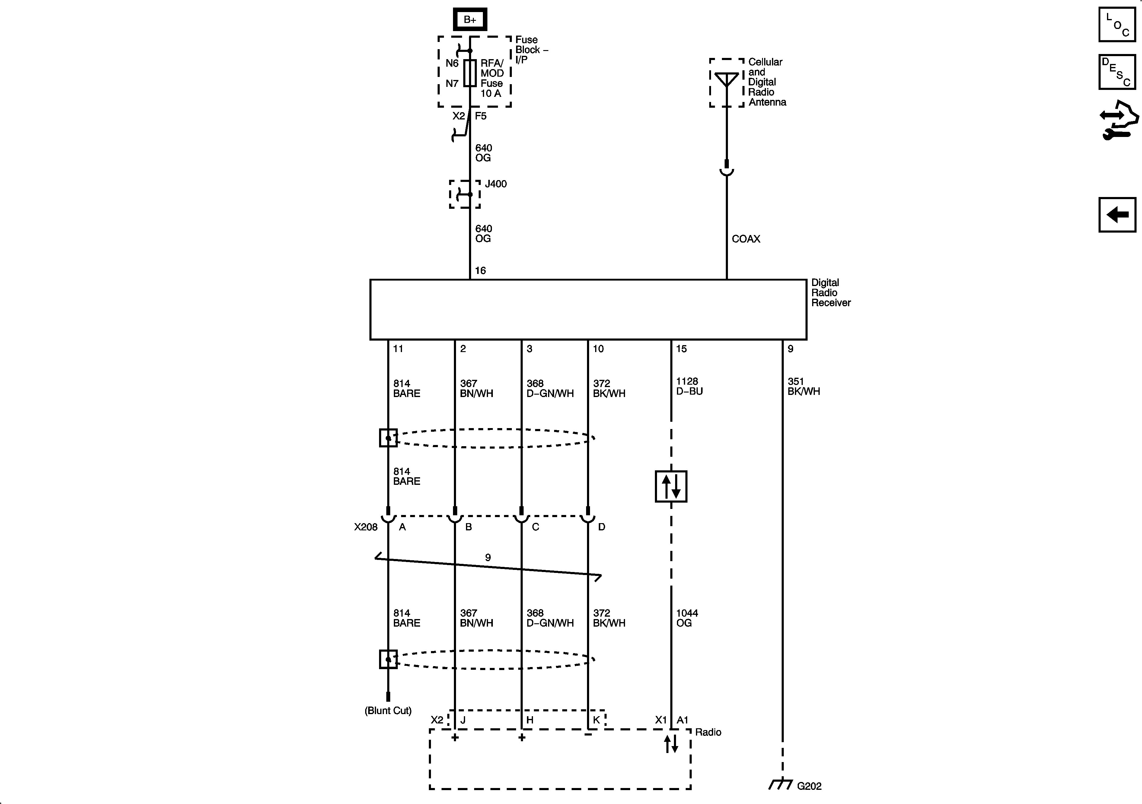
Figure 6:

Satellite Radio (U2K)


Object Number: 2081337  Size: FS