GM Service Manual Online
For 1990-2009 cars only
Figure 1:
Object Number: 165783  Size: FS
Engine Electrical Components
Starting and Charging System
Generator, PCM and Battery
Engine Electrical Schematic Icons
Engine Electrical Schematic Icons
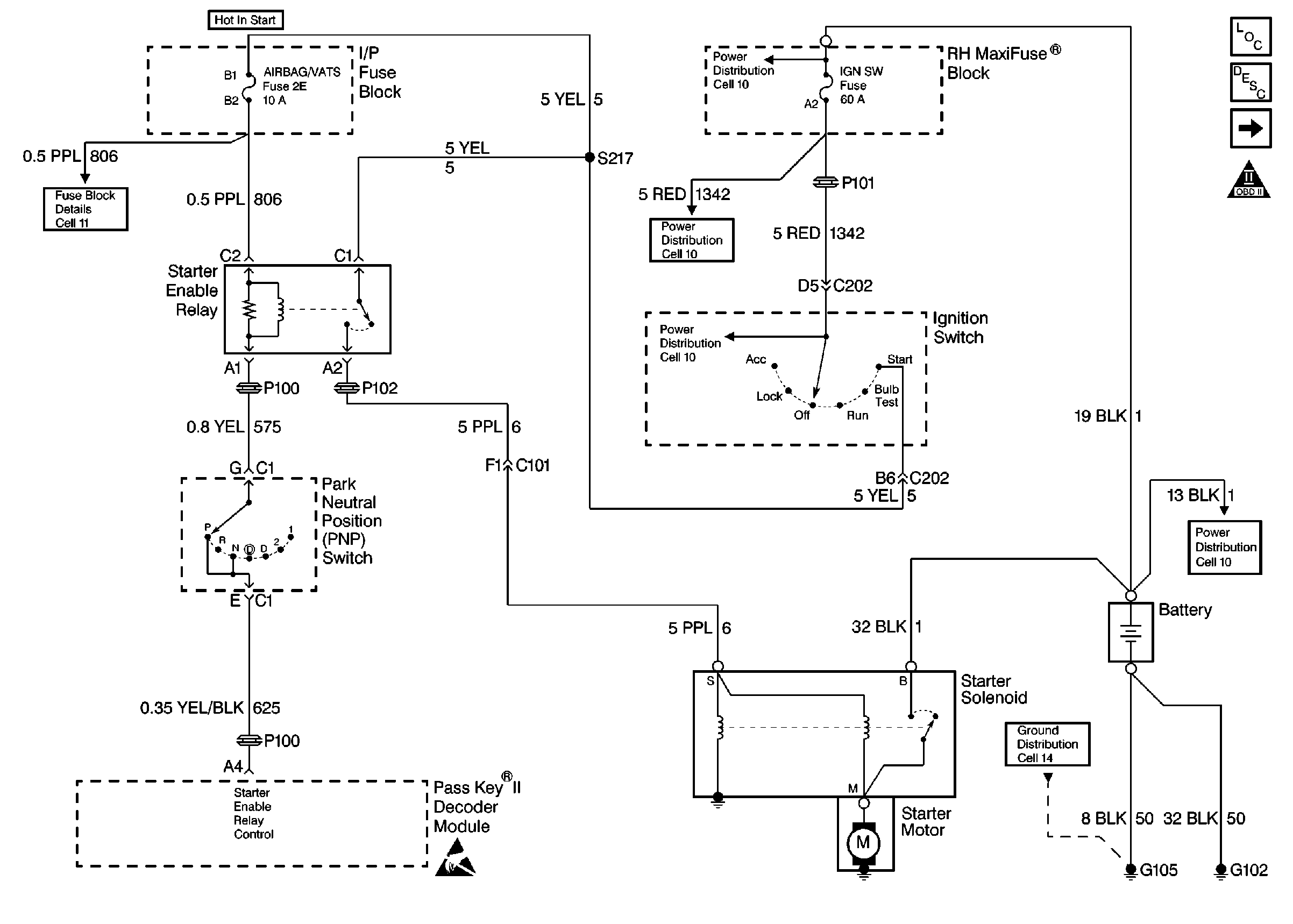
Figure 2:
Object Number: 165786  Size: FS
Engine Electrical Components
Starting and Charging System
PCM, Volts Indicator and IPC
Starter, Ignition Switch and PNP
Engine Electrical Schematic Icons
Engine Electrical Schematic Icons
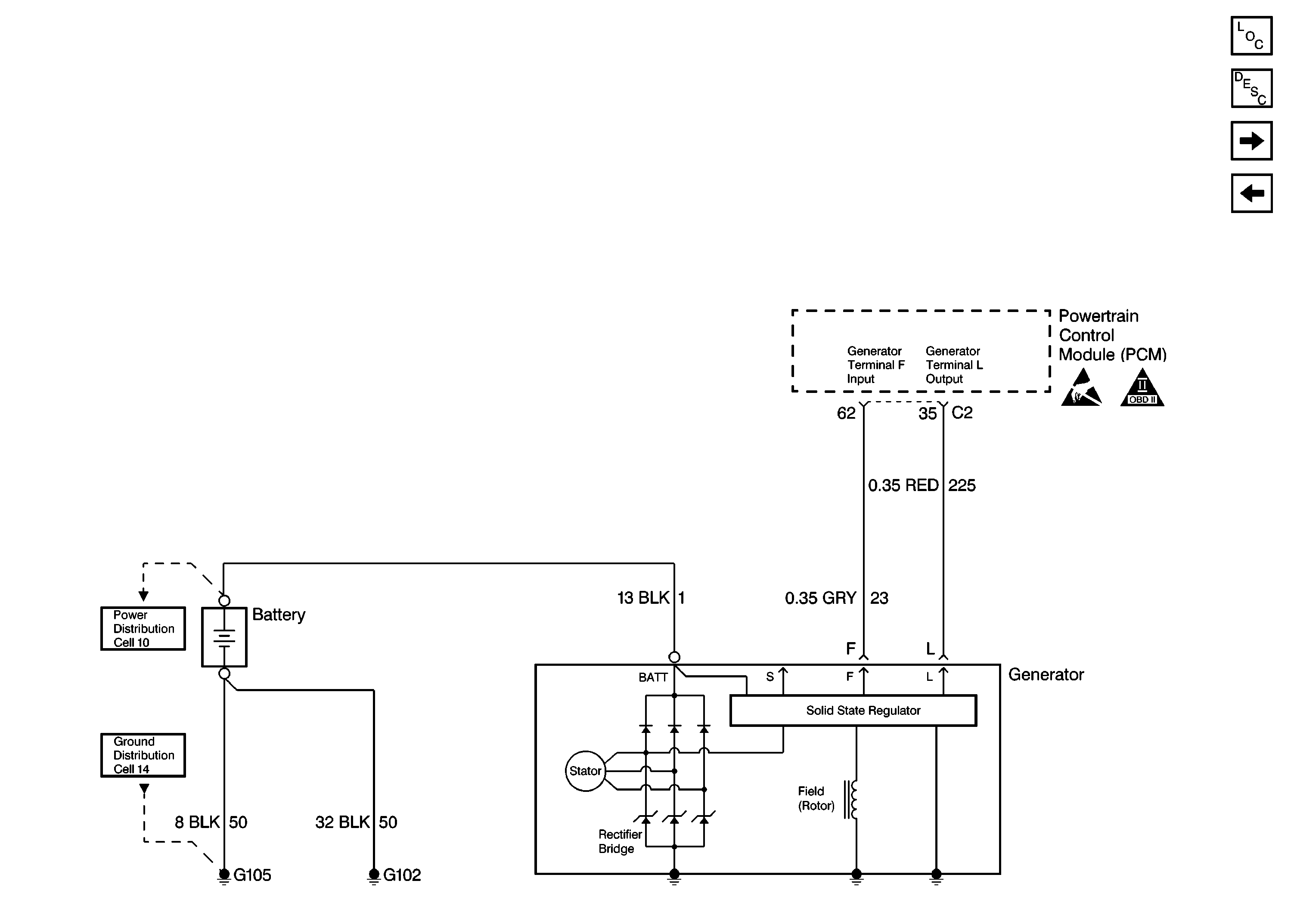
Figure 3:
Object Number: 165789  Size: FS
Engine Electrical Components
Starting and Charging System
Generator, PCM and Battery
Engine Electrical Schematic Icons
Engine Electrical Schematic Icons
Engine Electrical Schematic Icons