GM Service Manual Online
For 1990-2009 cars only
Figure 1:

Starter and Soleniod Controls


Object Number: 413320  Size: FS
Engine Electrical Components
Starting System Circuit Description
Generator Controls and Battery
PCM and ESD Notice
G303, G305, G310, and G404
IGN-1 Relay, TRANS, DIS, OXY SEN and IGN 1 Fuses (Underhood Fuse Block)
Serial Data Class 2
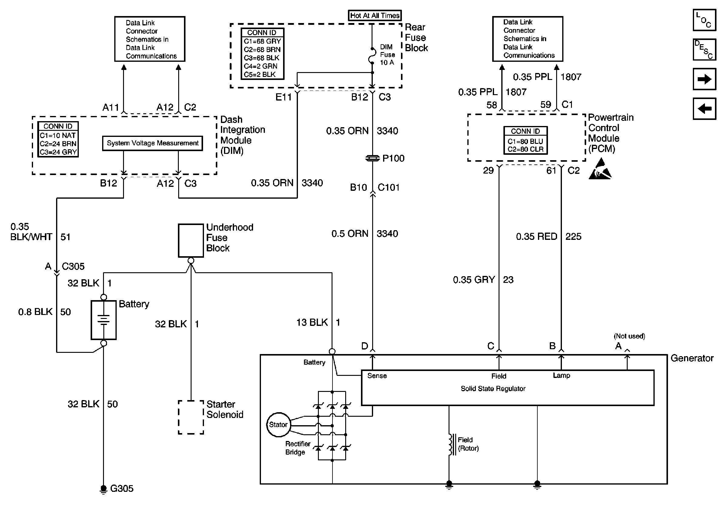
Figure 2:

Generator Controls and Battery


Object Number: 413326  Size: FS
Engine Electrical Components
Charging System Circuit Description
Instrument Panel Cluster (IPC) Displays
Starter and Solenoid Controls
Serial Data Class 2
PCM and ESD Notice
Serial Data Class 2
Figure 3:

Instrument Panel Cluster (IPC) Displays


Object Number: 615232  Size: FS
Engine Electrical Components
Instrument Cluster Description
Generator Controls and Battery
Serial Data Class 2