GM Service Manual Online
For 1990-2009 cars only
Figure 1:

Battery Feed to the Underhood Fuse Block


Object Number: 661656  Size: FS
Master Electrical Component List
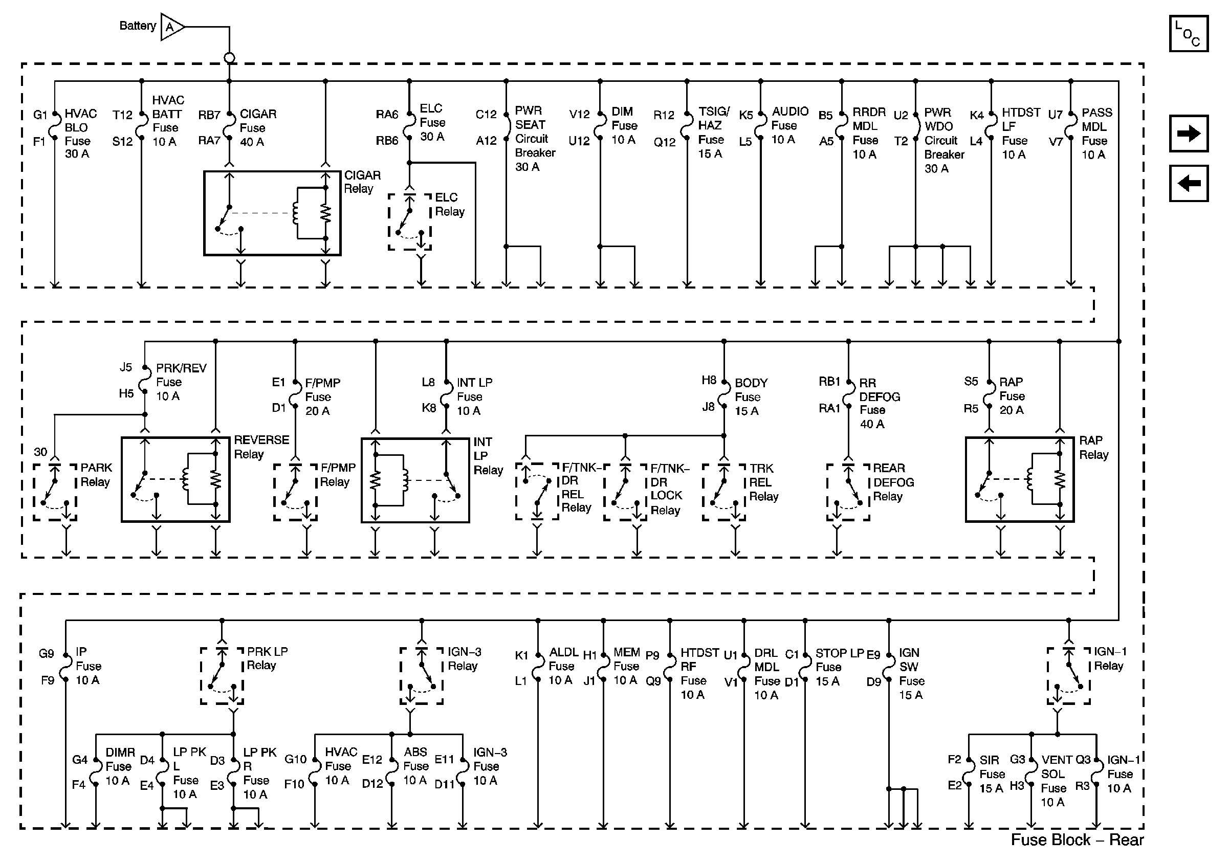
Battery Feed to the Rear Fuse Block
Battery Feed to the Rear Fuse Block
G305, G310, G404, and G303
Figure 2:

Battery Feed to the Rear Fuse Block


Object Number: 661657  Size: FS
Master Electrical Component List
IGN-1 Relay, Transmission, DIS, OXY SEN, and IGN 1-Fuses
Battery Feed to the Underhood Fuse Block
Battery Feed to the Underhood Fuse Block
Figure 3:

IGN-1 Relay, Transmission, DIS, OXY SEN, and IGN 1-Fuses


Object Number: 661660  Size: FS
Master Electrical Component List
Start 1 Relay, INJR 2, PCM IGN, CR CONT and INJR 1 Fuses
Battery Feed to the Rear Fuse Block
Start 1 Relay, INJR 2, PCM IGN, CR CONT and INJR 1 Fuses
Figure 4:

Start 1 Relay, INJR 2, PCM IGN, CR CONT and INJR 1 Fuses


Object Number: 661673  Size: FS
Master Electrical Component List
High Beam and Low Beam Relays, ABS, PCM Batt, High Beam and Low Beam Fuses (Underhood Fuse Block)
IGN-1 Relay, Transmission, DIS, OXY SEN, and IGN 1-Fuses
IGN-1 Relay, Transmission, DIS, OXY SEN, and IGN 1-Fuses
Figure 5:

High Beam and Low Beam Relays, ABS, PCM Batt, High Beam and Low Beam Fuses (Underhood Fuse Block)


Object Number: 661684  Size: FS
Master Electrical Component List
AIR PUMP and ACCY Relays, AIR, C/LTR, AUX PWR, WSW, and ACCY Fuses
Start 1 Relay, INJR 2, PCM IGN, CR CONT and INJR 1 Fuses
Figure 6:

AIR PUMP and ACCY Relays, AIR, C/LTR, AUX PWR, WSW, and ACCY Fuses


Object Number: 661689  Size: FS
Master Electrical Component List
HTDST RF, HTDST LF DIM and MEM fuses (Rear Fuse Block)
High Beam and Low Beam Relays, ABS, PCM Batt, High Beam and Low Beam Fuses (Underhood Fuse Block)
Figure 7:

HTDST RF, HTDST LF DIM and MEM fuses (Rear Fuse Block)


Object Number: 661692  Size: FS
Master Electrical Component List
HTDST RF, HTDST LF, DIM, and MEM Fuses (Rear Fuse Block)
AIR PUMP and ACCY Relays, AIR, C/LTR, AUX PWR, WSW, and ACCY Fuses
Figure 8:

HTDST RF, HTDST LF, DIM, and MEM Fuses (Rear Fuse Block)


Object Number: 661694  Size: FS
Master Electrical Component List
ELC, REAR DEFOG and TRK/REL Relays, REAR DEFOG and ALDL Fuses (Rear Fuse Block)
HTDST RF, HTDST LF DIM and MEM fuses (Rear Fuse Block)
Figure 9:

ELC, REAR DEFOG and TRK/REL Relays, REAR DEFOG and ALDL Fuses (Rear Fuse Block)


Object Number: 661804  Size: FS
Master Electrical Component List
PWR WDO and PWR SEAT Circuit Breakers (Rear Fuse Block)
HTDST RF, HTDST LF, DIM, and MEM Fuses (Rear Fuse Block)
Figure 10:

PWR WDO and PWR SEAT Circuit Breakers (Rear Fuse Block)


Object Number: 661832  Size: FS
Master Electrical Component List
PARK LP Relay, LP PKL, LP PKR, and DIMR Fuses (Rear Fuse Block)
ELC, REAR DEFOG and TRK/REL Relays, REAR DEFOG and ALDL Fuses (Rear Fuse Block)
Figure 11:

PARK LP Relay, LP PKL, LP PKR, and DIMR Fuses (Rear Fuse Block)


Object Number: 661835  Size: FS
Master Electrical Component List
TSIG/HAZ, STOP LP, AUDIO and CD Fuses (Rear Fuse Block)
PWR WDO and PWR SEAT Circuit Breakers (Rear Fuse Block)
Figure 12:

TSIG/HAZ, STOP LP, AUDIO and CD Fuses (Rear Fuse Block)


Object Number: 661841  Size: FS
Master Electrical Component List
AUDIO (ONSTAR) Fuse (Rear Fuse Block)
PARK LP Relay, LP PKL, LP PKR, and DIMR Fuses (Rear Fuse Block)
AUDIO (ONSTAR) Fuse (Rear Fuse Block)
Figure 13:

AUDIO (ONSTAR) Fuse (Rear Fuse Block)


Object Number: 661847  Size: FS
Master Electrical Component List
TSIG/HAZ, STOP LP, AUDIO and CD Fuses (Rear Fuse Block)
IP, CIGAR, AUX PWR and C/LTR Fuses, and CIGAR Relay
Serial Data Class 2
G401 (2 of 2)
Battery Feed to the Rear Fuse Block
Battery Feed to the Rear Fuse Block
Figure 14:

IP, CIGAR, AUX PWR and C/LTR Fuses, and CIGAR Relay


Object Number: 661849  Size: FS
Master Electrical Component List
IGN SW and NSBU Fuses (Rear Fuse Block)
AUDIO (ONSTAR) Fuse (Rear Fuse Block)
Figure 15:

IGN SW and NSBU Fuses (Rear Fuse Block)


Object Number: 661855  Size: FS
Master Electrical Component List
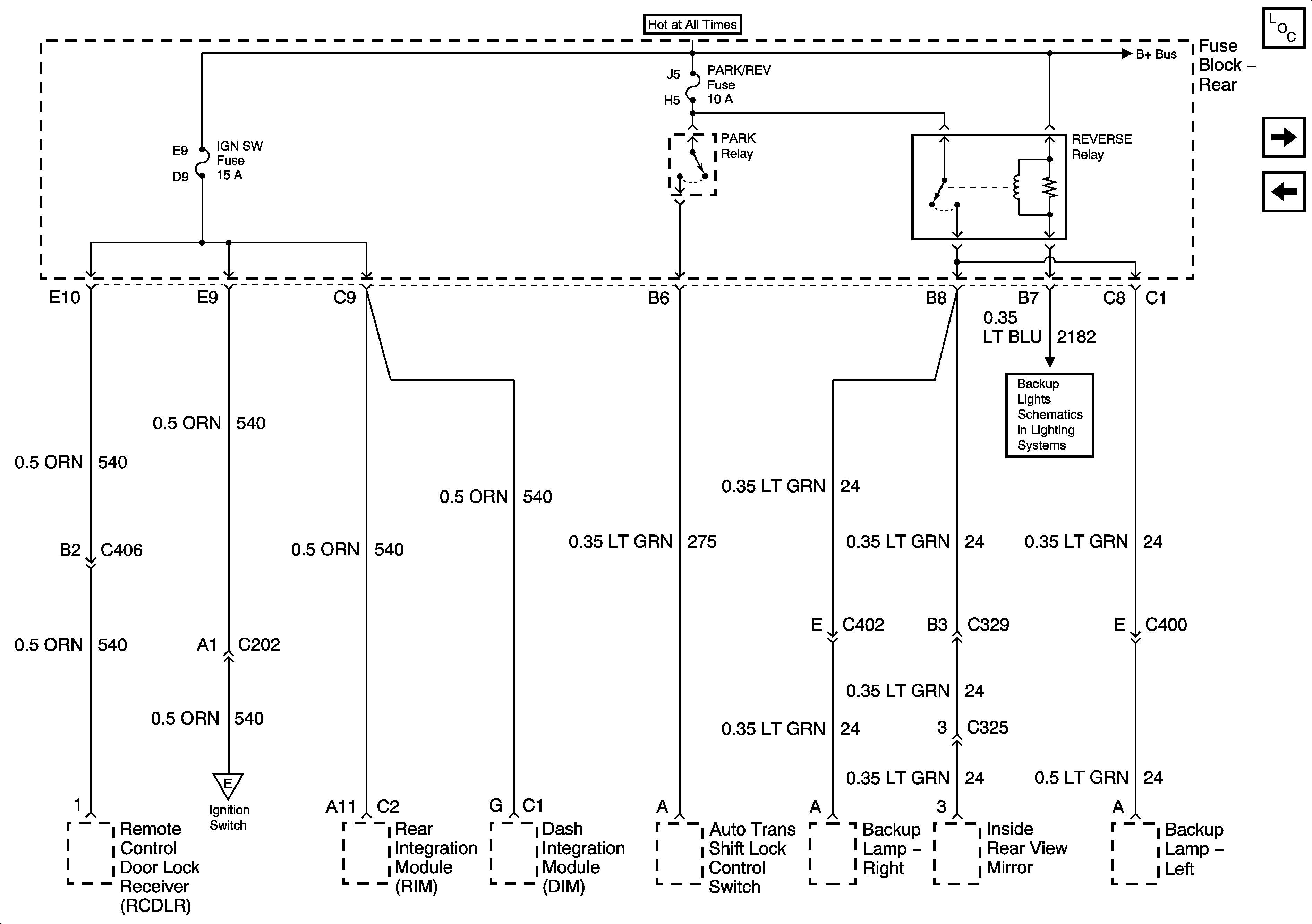
Ignition Switch (1 of 2)
IP, CIGAR, AUX PWR and C/LTR Fuses, and CIGAR Relay
Backup Lights
Figure 16:

Ignition Switch (1 of 2)


Object Number: 661860  Size: FS
Master Electrical Component List
Ignition Switch (2 of 2)
IGN SW and NSBU Fuses (Rear Fuse Block)
Ignition Switch (2 of 2)
IGN SW and NSBU Fuses (Rear Fuse Block)
Figure 17:

Ignition Switch (2 of 2)


Object Number: 661864  Size: FS
Master Electrical Component List
IGN-1, VENT SOL and SIR Fuses (Rear Fuse Block)
Ignition Switch (1 of 2)
Ignition Switch (1 of 2)
Figure 18:

IGN-1, VENT SOL and SIR Fuses (Rear Fuse Block)


Object Number: 661873  Size: FS
Master Electrical Component List
IGN 3 and ABS Fuses (Rear Fuse Block)
Ignition Switch (2 of 2)
Figure 19:

IGN 3 and ABS Fuses (Rear Fuse Block)


Object Number: 661883  Size: FS
Master Electrical Component List
HVAC Fuse Rear Fuse Block)
IGN-1, VENT SOL and SIR Fuses (Rear Fuse Block)
Battery Feed to the Rear Fuse Block
HVAC Fuse Rear Fuse Block)
Figure 20:

HVAC Fuse (Rear Fuse Block)


Object Number: 661888  Size: FS
Master Electrical Component List
HVAC BLO and AUDIO AMP Fuses, RAP and F/PMP Relays (Rear Fuse Block)
IGN 3 and ABS Fuses (Rear Fuse Block)
IGN 3 and ABS Fuses (Rear Fuse Block)
Figure 21:

HVAC BLO and AUDIO AMP Fuses, RAP and F/PMP Relays (Rear Fuse Block)


Object Number: 661893  Size: FS
Master Electrical Component List
HVAC Fuse Rear Fuse Block)