GM Service Manual Online
For 1990-2009 cars only
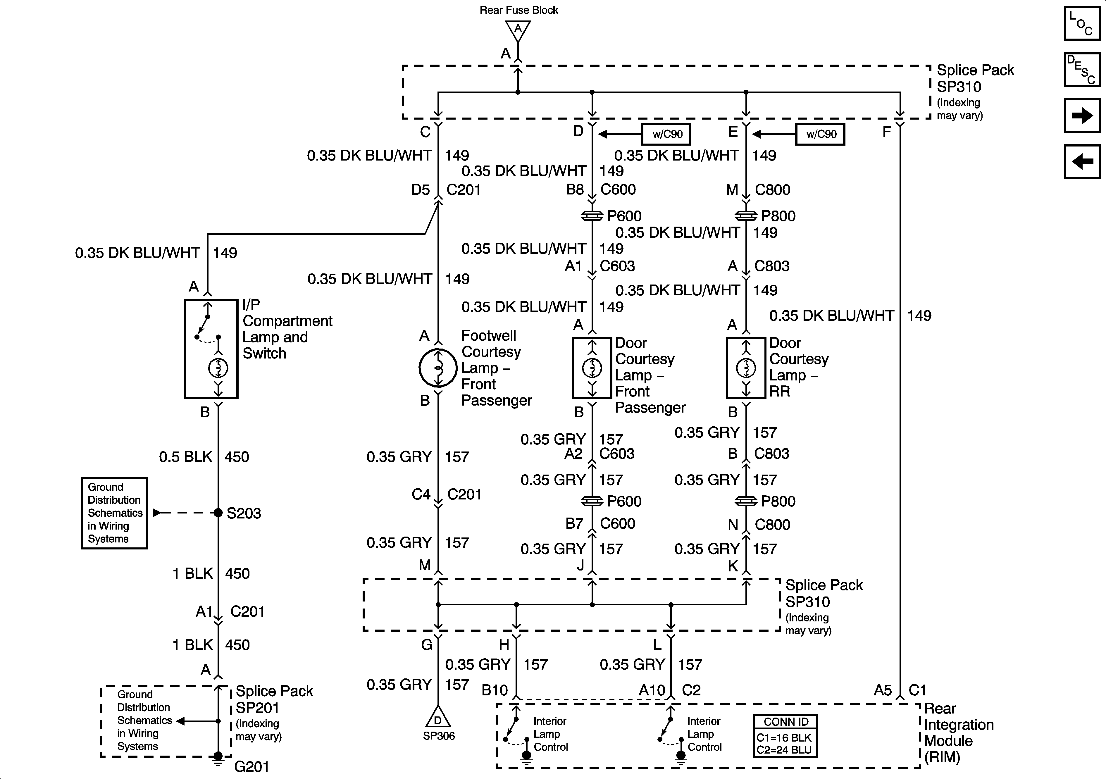
Figure 1:

Interior Lamp Relay


Object Number: 686203  Size: FS
Master Electrical Component List
Interior Lighting Systems Description and Operation
Door Jamb Switches
RH Courtesy Lamps
LH Courtesy Lamps
Figure 2:

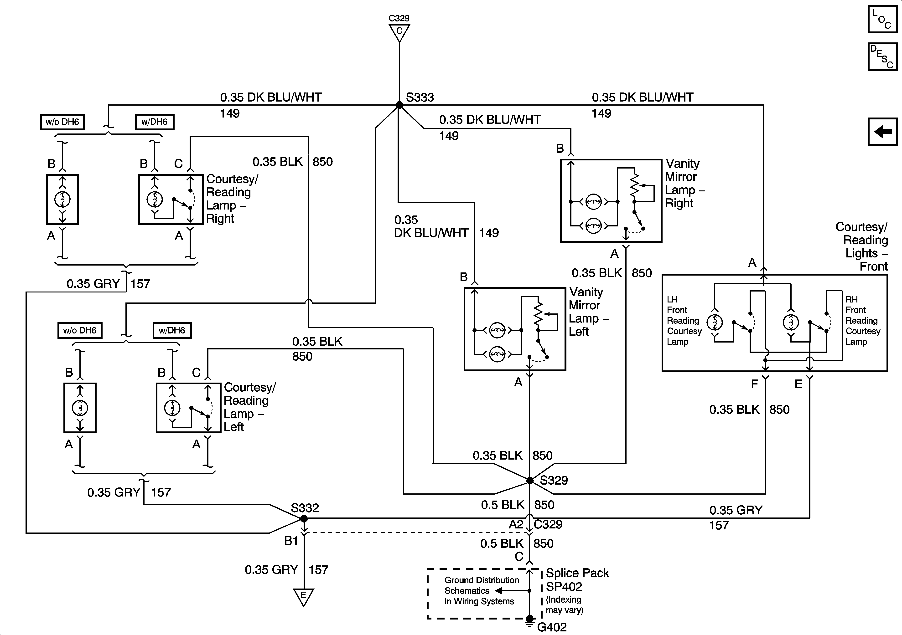
Door Jamb Switches


Object Number: 686205  Size: FS
Master Electrical Component List
Interior Lighting Systems Description and Operation
LH Courtesy Lamps
Interior Lamp Relay
Simple Buss Interface
Serial Data Class 2
Figure 3:

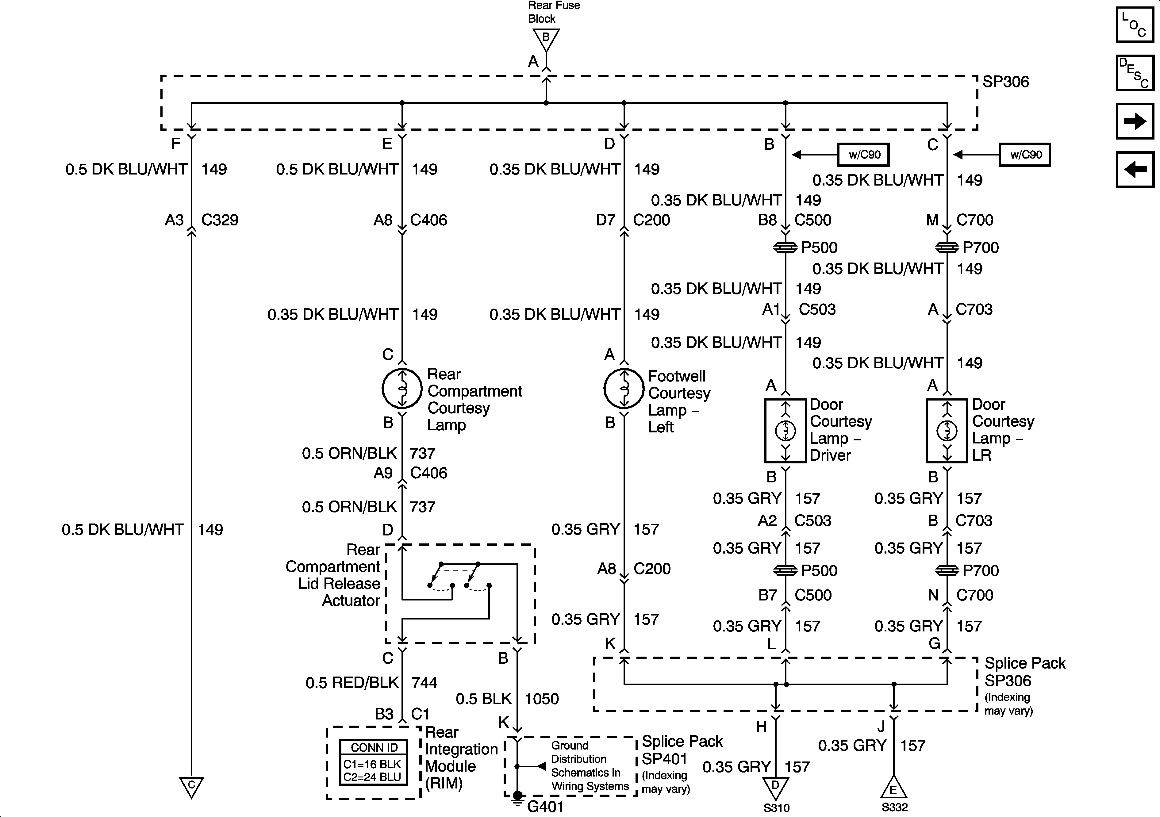
LH Courtesy Lamps


Object Number: 686208  Size: FS
Master Electrical Component List
Interior Lighting Systems Description and Operation
RH Courtesy Lamps
Door Jamb Switches
Courtesy/Reading Lamps and Vanity Mirrors
RH Courtesy Lamps
G401 (2 of 2)
Courtesy/Reading Lamps and Vanity Mirrors
Interior Lamp Relay
Figure 4:

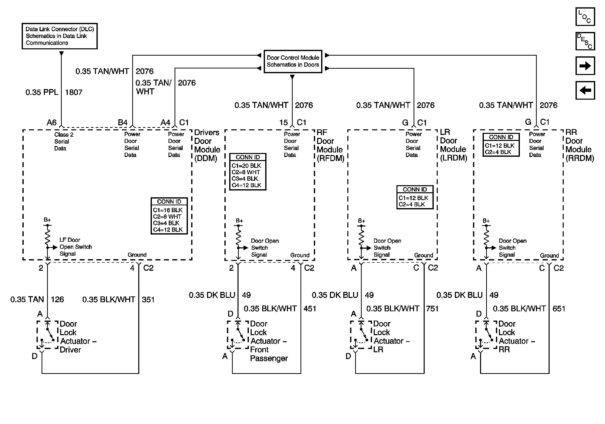
RH Courtesy Lamps


Object Number: 686213  Size: FS
Master Electrical Component List
Interior Lighting Systems Description and Operation
Courtesy/Reading Lamps and Vanity Mirrors
LH Courtesy Lamps
LH Courtesy Lamps
G201
G201
Interior Lamp Relay
Figure 5:

Courtesy/Reading Lamps and Vanity Mirrors


Object Number: 686216  Size: FS
Master Electrical Component List
Interior Lighting Systems Description and Operation
RH Courtesy Lamps
G402
LH Courtesy Lamps
LH Courtesy Lamps