GM Service Manual Online
For 1990-2009 cars only
Makes
🢒
Buick
🢒
2001
🢒
LeSabre
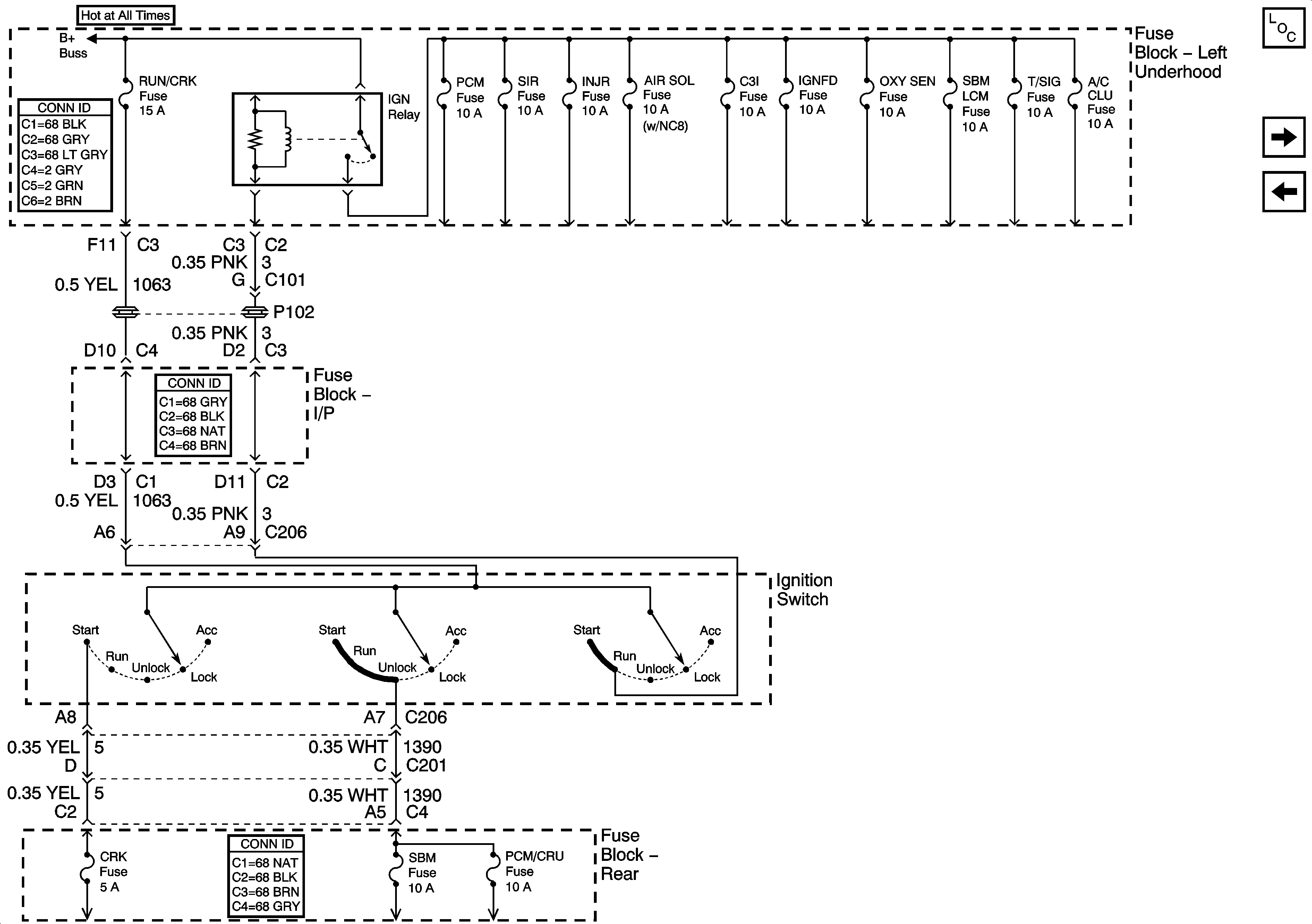
🢒 Underhood Fuse Block, RUN/CRK Fuse and IGN Relay
Underhood Fuse Block, RUN/CRK Fuse and IGN Relay
Underhood Fuse Block, RUN/CRK Fuse and IGN Relay
Master Electrical Component List
Underhood Fuse Block- PCM, SIR and INJR Fuses
Underhood Fuse Block and Underhood Maxi-Fuse Block
Underhood Fuse Block and Underhood Maxi-Fuse Block