GM Service Manual Online
For 1990-2009 cars only
Makes
🢒
Buick
🢒
2007
🢒
Lucerne
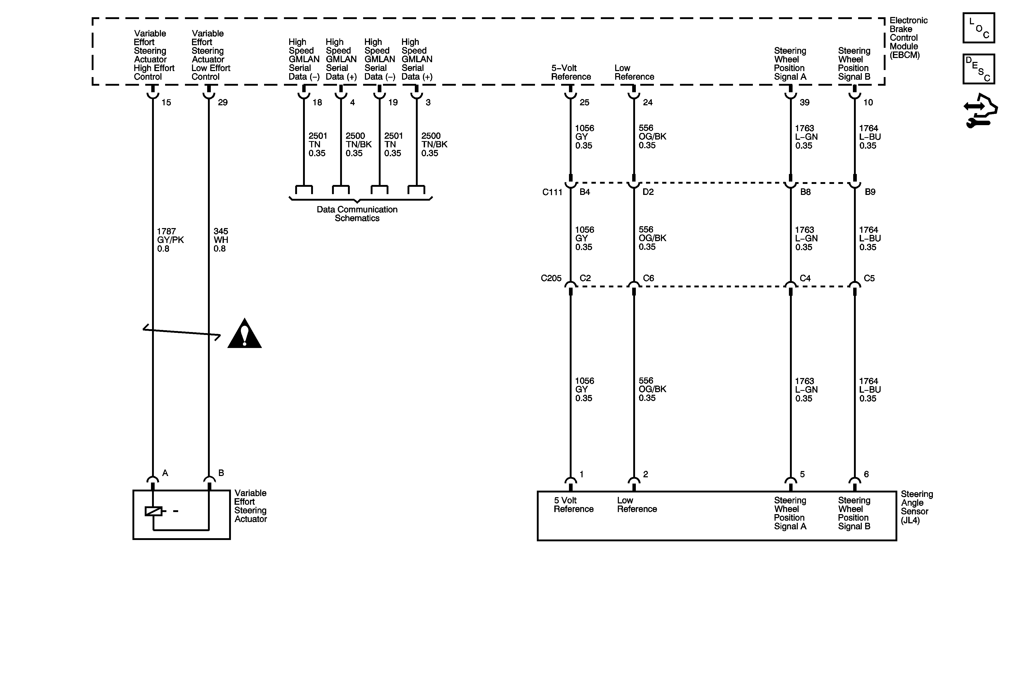
🢒 Steering Assist Schematics
Steering Assist Schematics
Variable Effort Steering
Master Electrical Component List
Steering Wheel and Column Description and Operation
Control Module References
Steering Wheel and Column Schematic Icons
High Speed Serial Data