GM Service Manual Online
For 1990-2009 cars only
Makes
🢒
Buick
🢒
2007
🢒
Lucerne
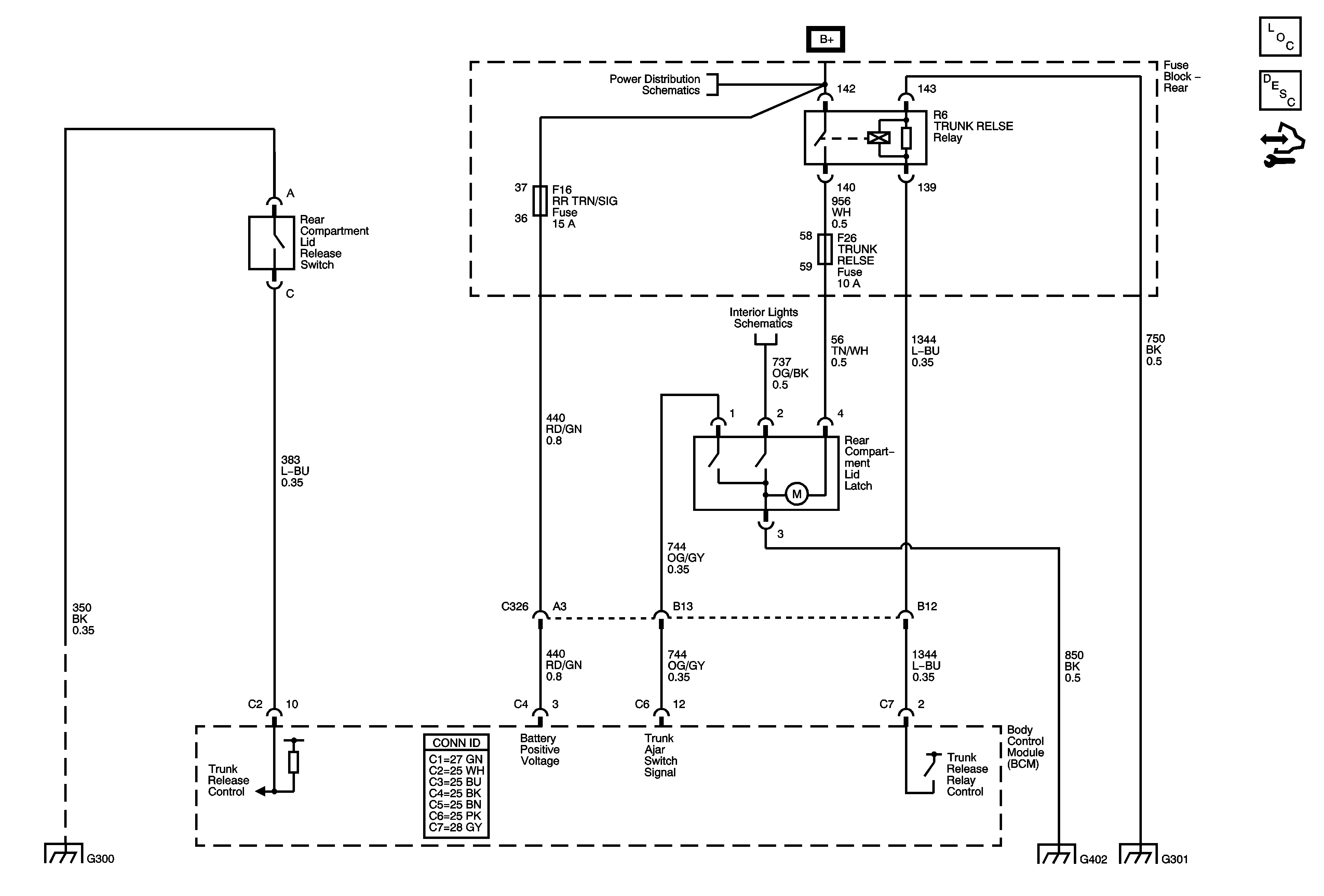
🢒 Trunk Release and Rear Compartment Latch
Trunk Release and Rear Compartment Latch
Master Electrical Component List
Power Door Latch Description and Operation
Control Module References
Rear Fuse Block B+
Interior Lights Schematics
G300
G402
G301