GM Service Manual Online
For 1990-2009 cars only
Figure 1:

G101, G110, G111, G114, G115, G302, G303, G306, G307


Object Number: 1886878  Size: FS
Master Electrical Component List
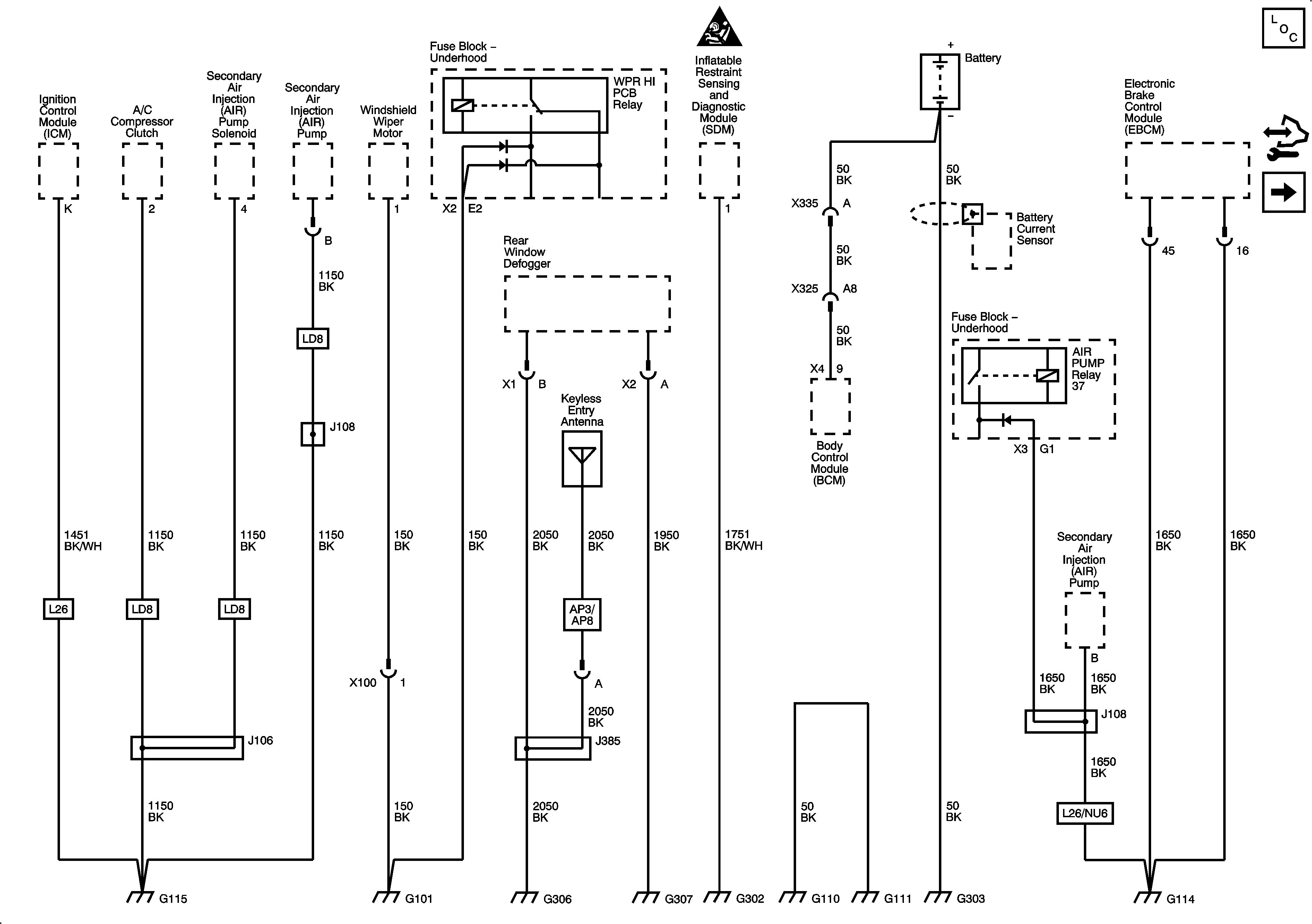
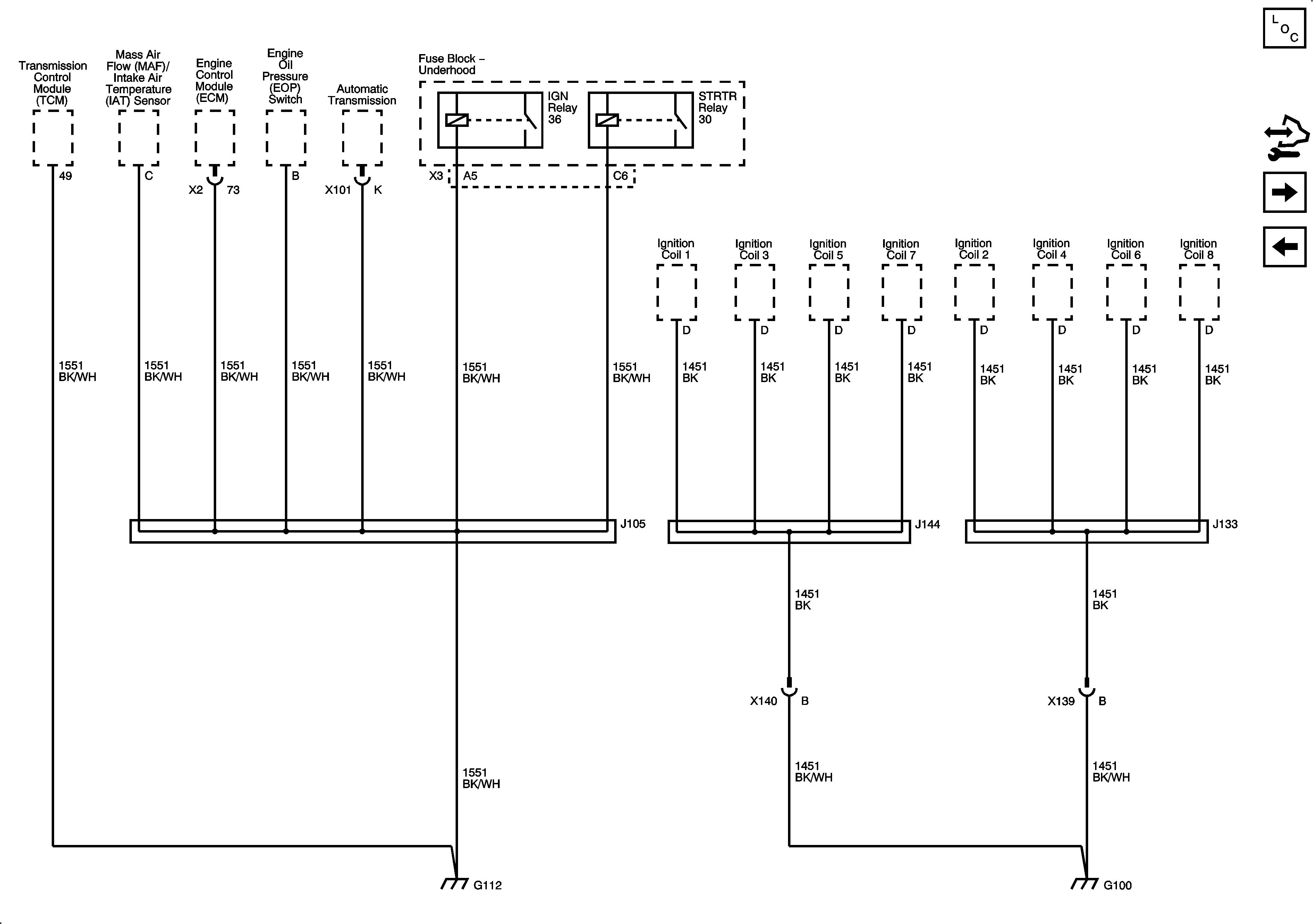
Control Module References
G100, G112 (LD8)
Figure 2:

G100, G112 (LD8)


Object Number: 1886881  Size: FS
Master Electrical Component List
Control Module References
G101, G110, G111, G114, G115, G302, G303, G306, G307
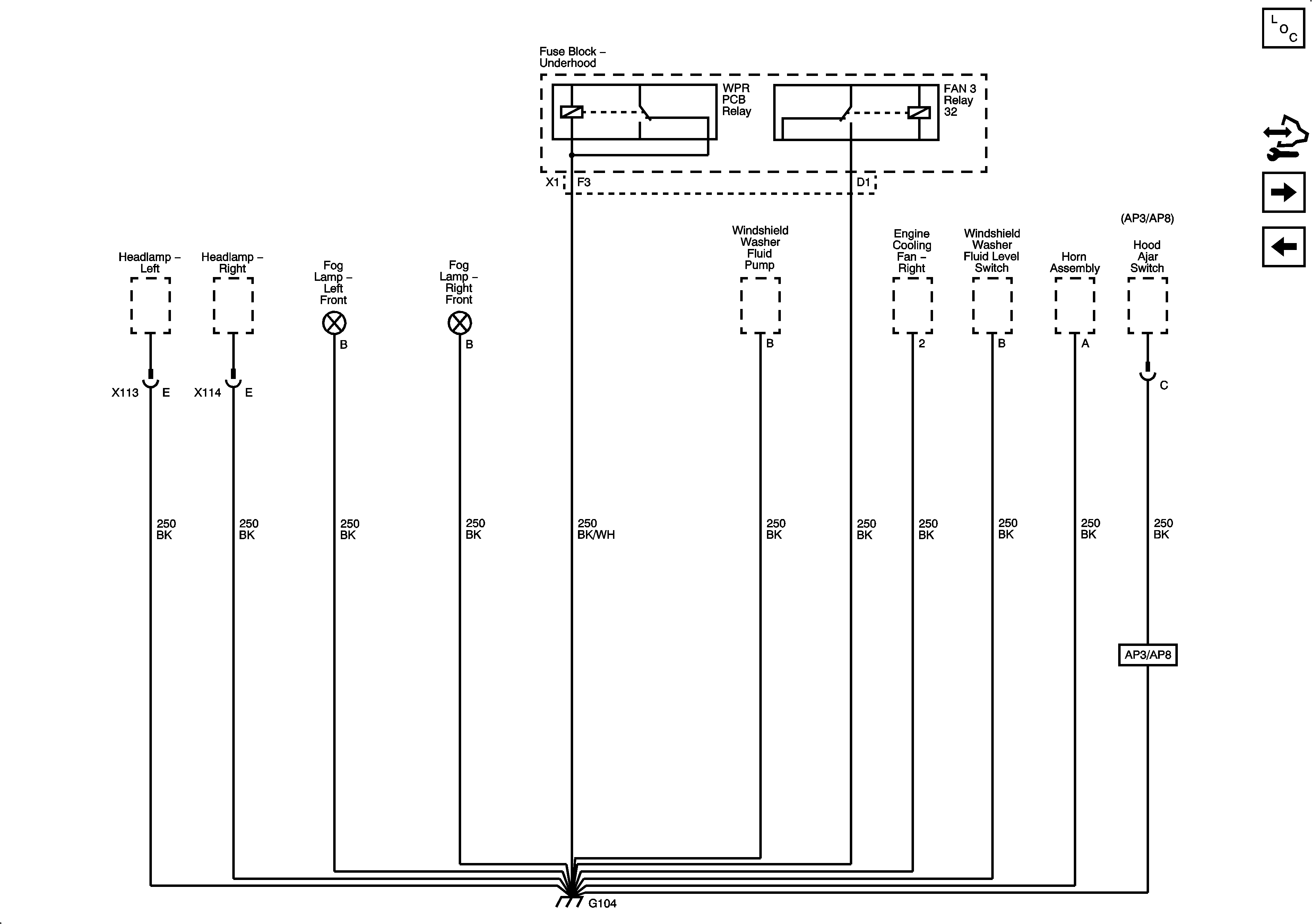
G104
Figure 3:

G104


Object Number: 1886883  Size: FS
Master Electrical Component List
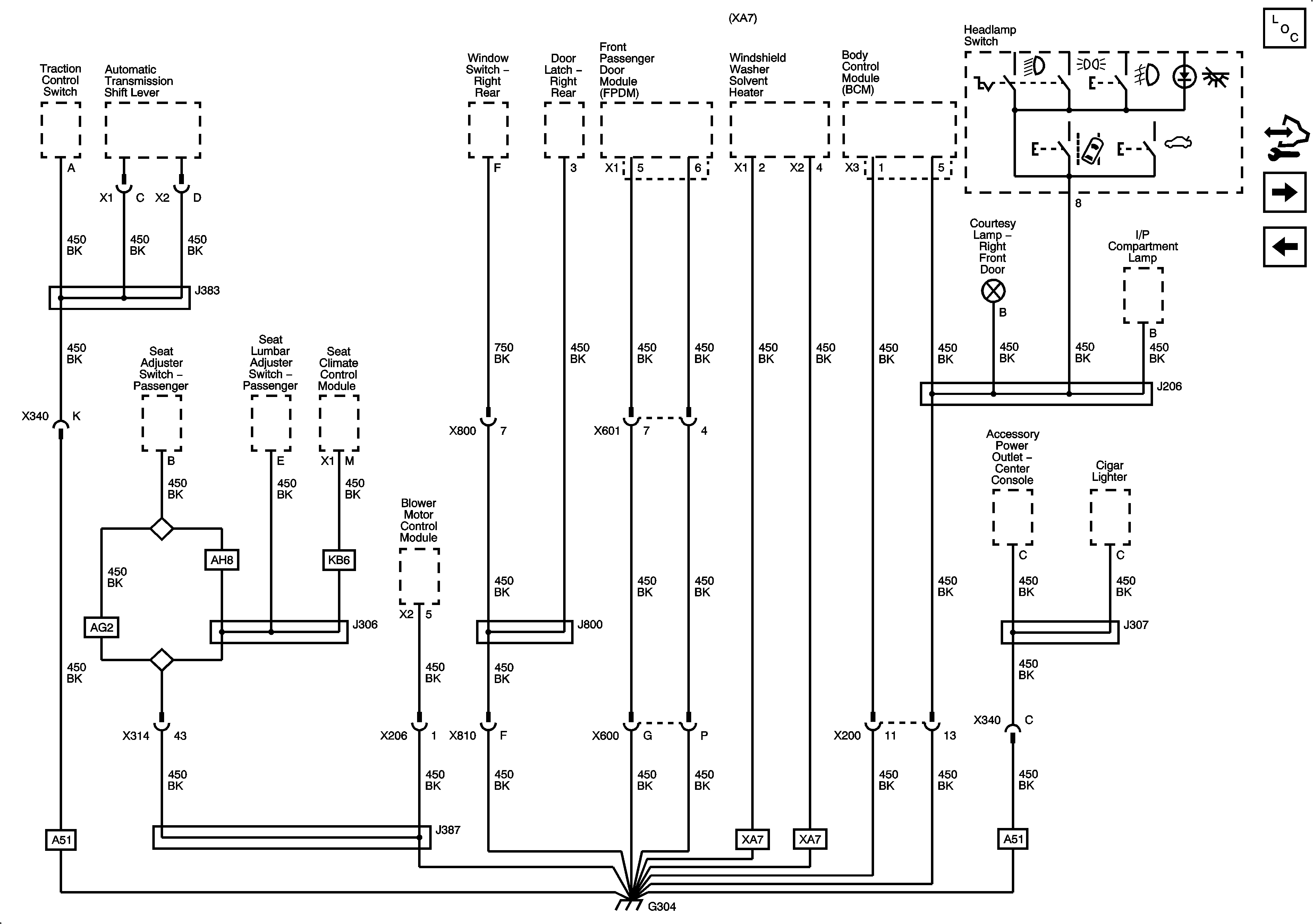
Control Module References
G100, G112 (LD8)
G112 (L26)
Figure 4:

G112 (L26)


Object Number: 1886900  Size: FS
Master Electrical Component List
Control Module References
G104
G300
Figure 5:

G300


Object Number: 1886885  Size: FS
Master Electrical Component List
Control Module References
G112 (L26)
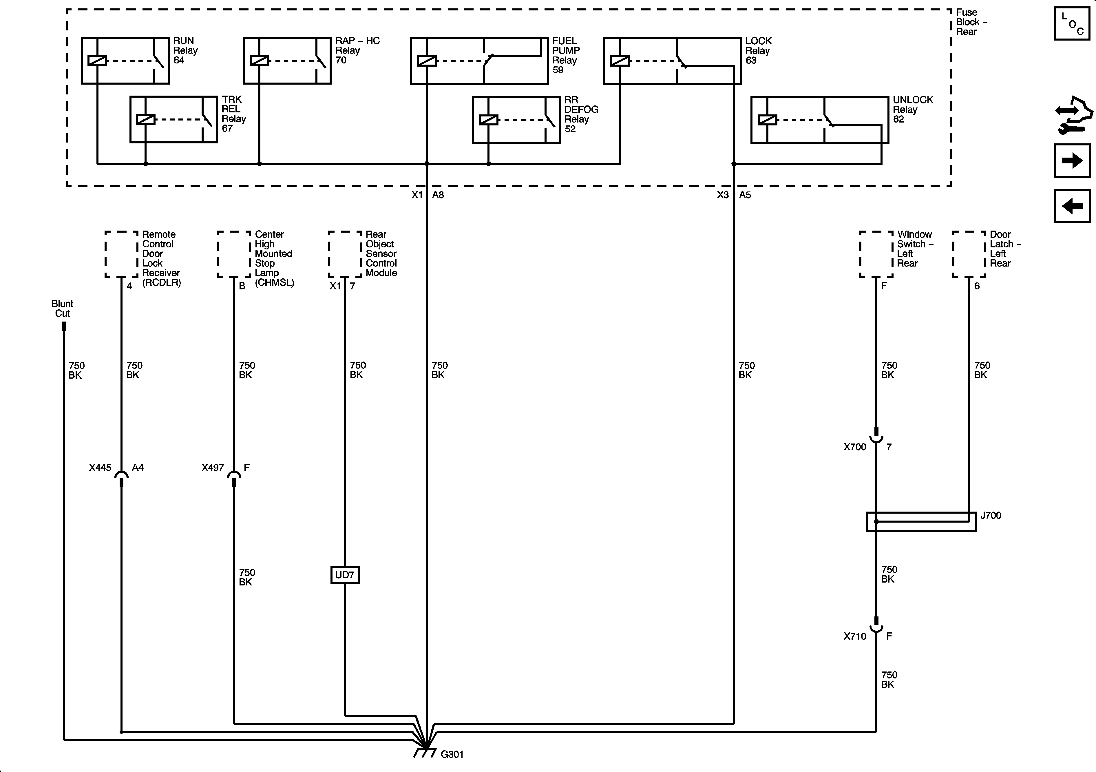
G301
Figure 6:

G301


Object Number: 1886896  Size: FS
Master Electrical Component List
Control Module References
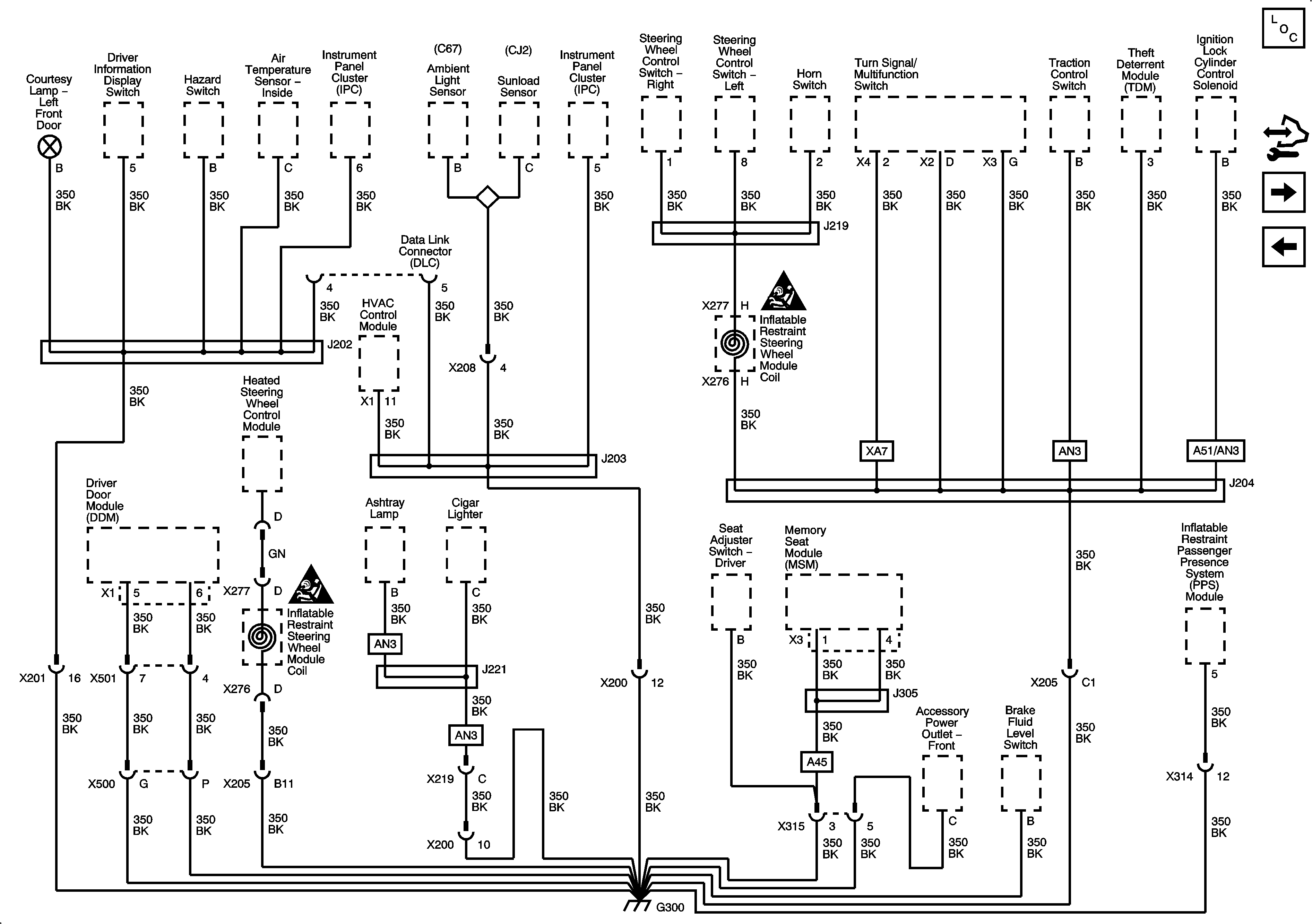
G300
G304
Figure 7:

G304


Object Number: 1886887  Size: FS
Master Electrical Component List
Control Module References
G301
G305
Figure 8:

G305


Object Number: 1886889  Size: FS
Master Electrical Component List
Control Module References
G304
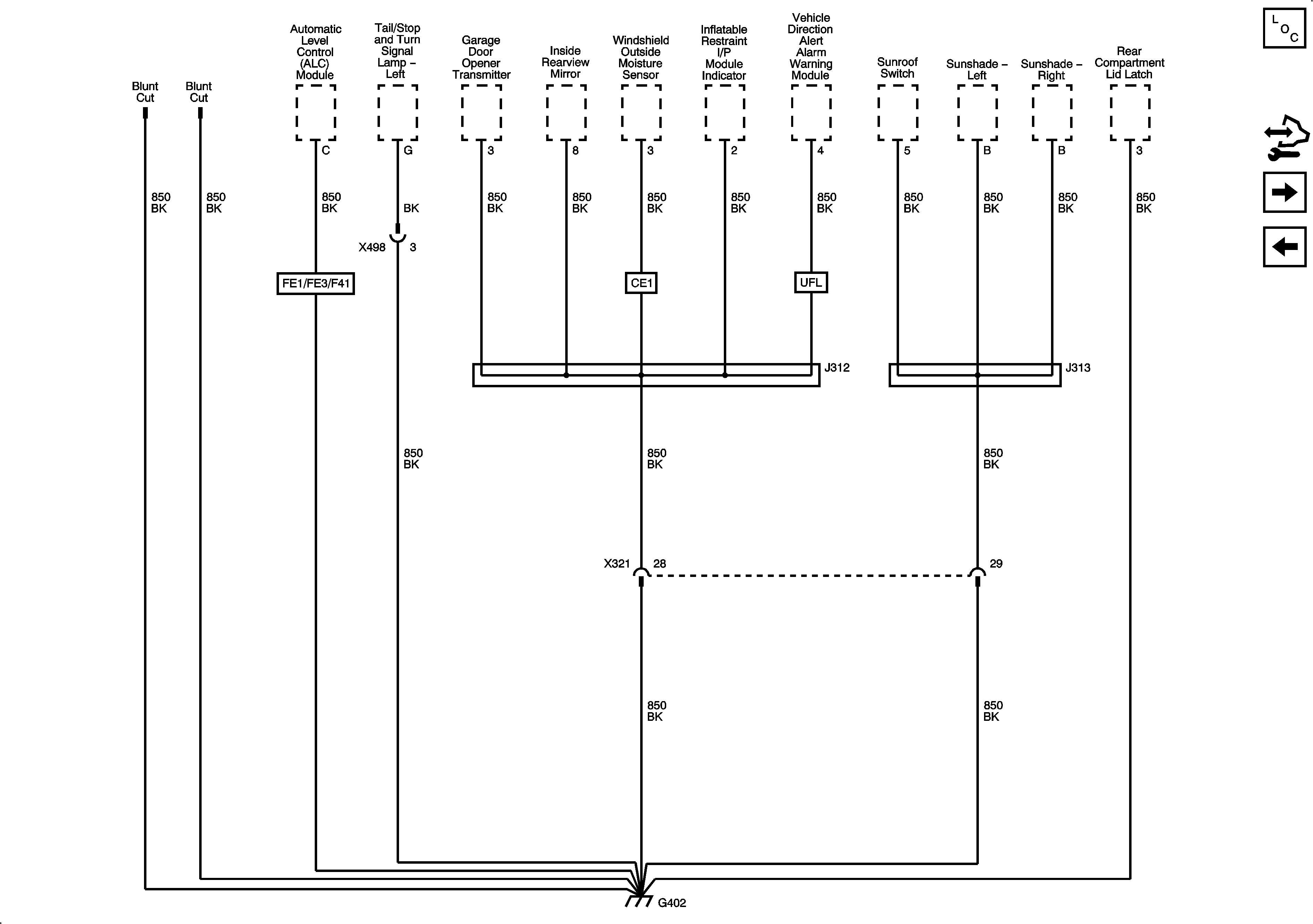
G402
Figure 9:

G402


Object Number: 1886891  Size: FS
Master Electrical Component List
Control Module References
G305
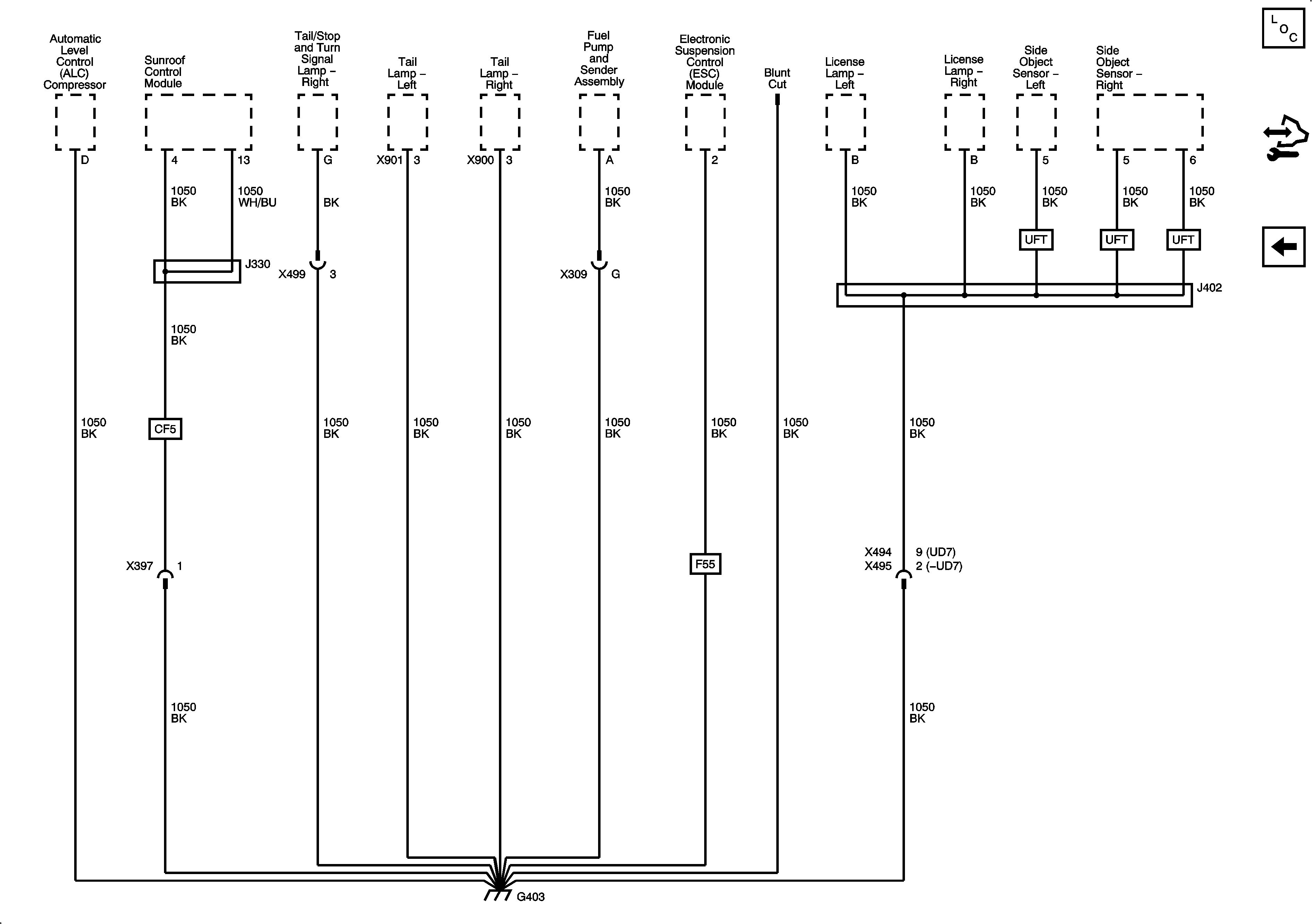
G403
Figure 10:

G403


Object Number: 1886894  Size: FS
Master Electrical Component List
Control Module References
G402