GM Service Manual Online
For 1990-2009 cars only
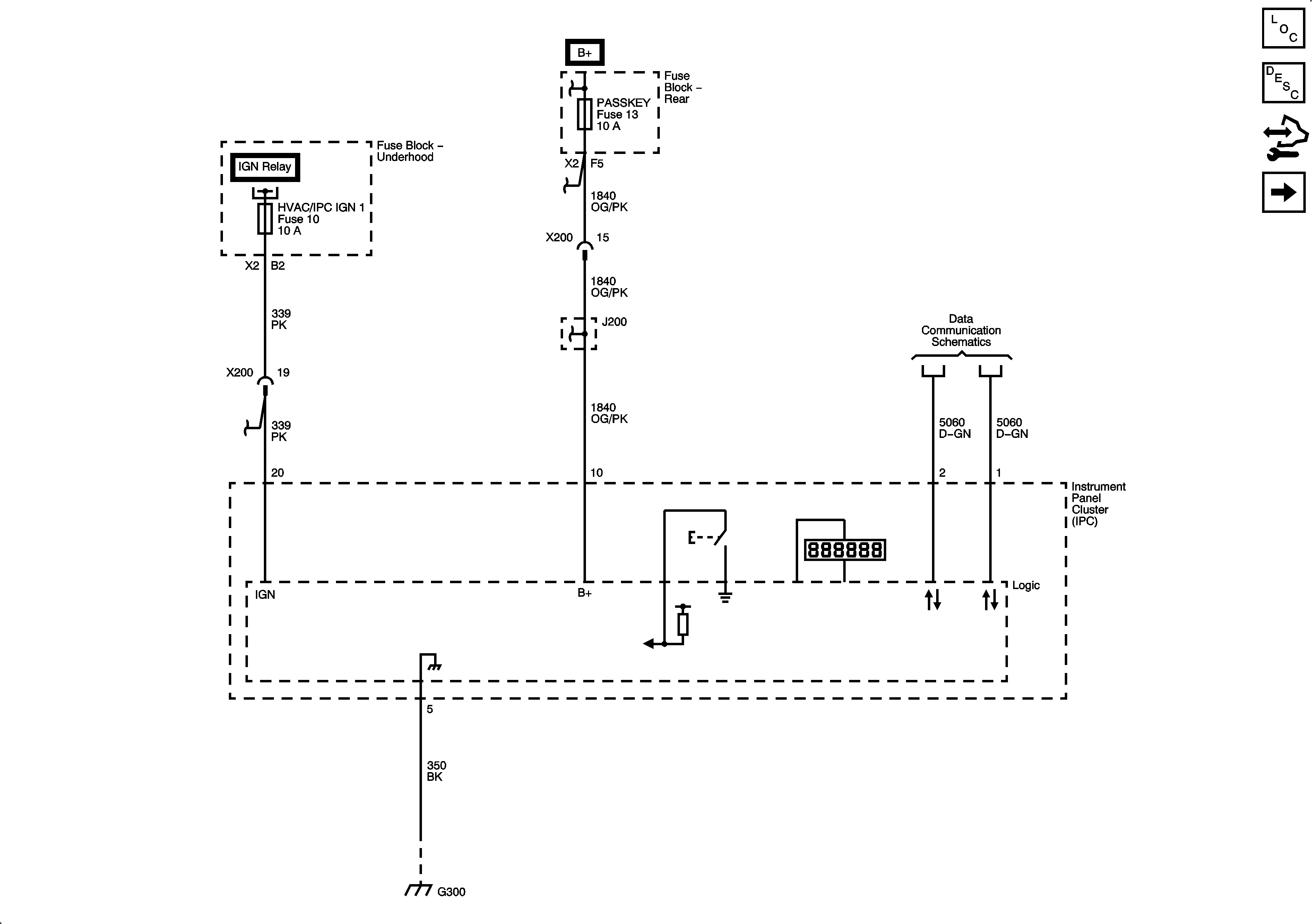
Figure 1:

IPC Power and Ground


Object Number: 1886725  Size: FS
Master Electrical Component List
Instrument Cluster Description and Operation
Control Module References
Indicators
Figure 2:

Indicators


Object Number: 1886728  Size: FS
Master Electrical Component List
Instrument Cluster Description and Operation
Control Module References
IPC Power and Ground
Inflatable Restraint Indicator and Driver Information Display
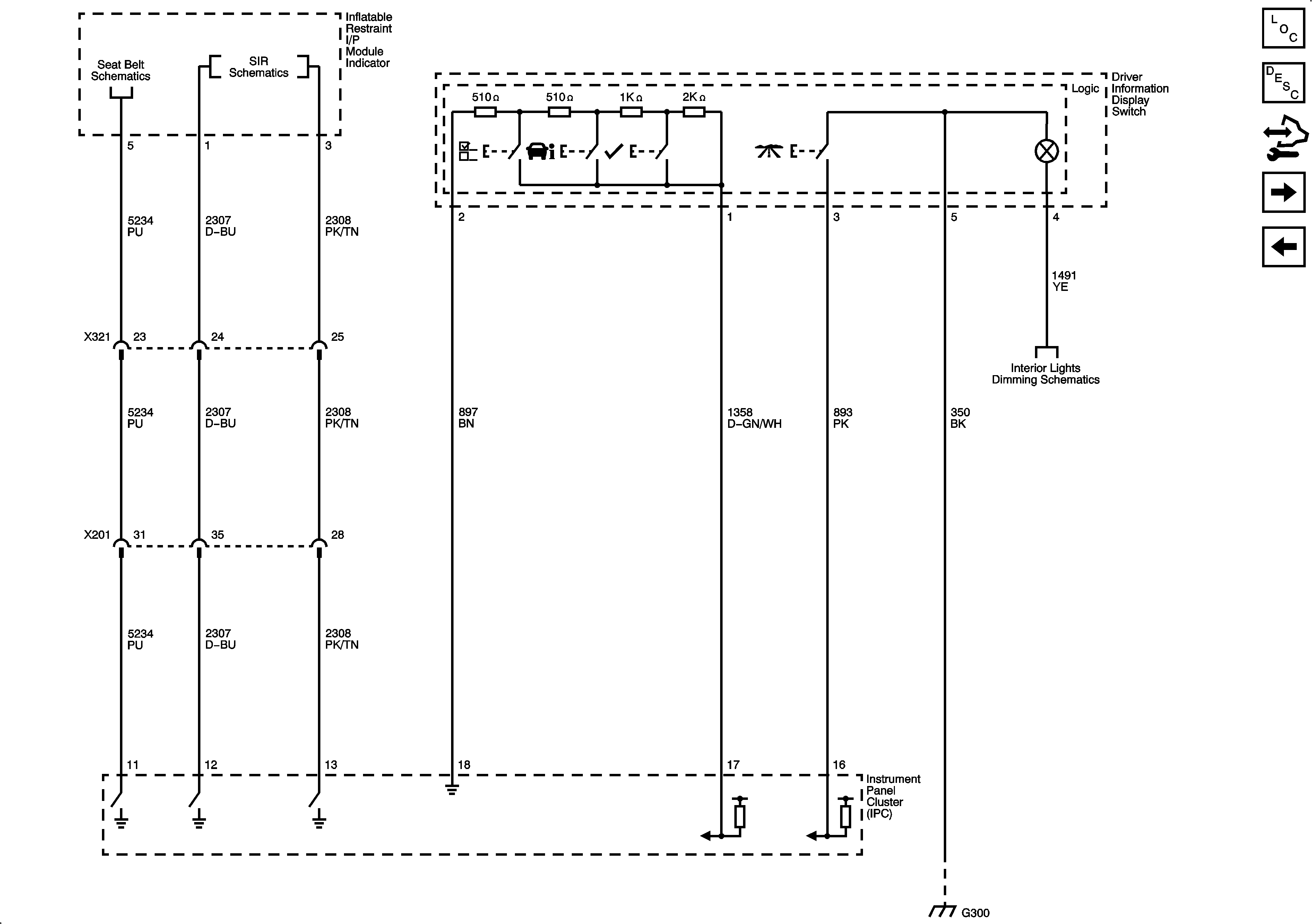
Figure 3:

Inflatable Restraint Indicator and Driver Information Display


Object Number: 1886733  Size: FS
Master Electrical Component List
Instrument Cluster Description and Operation
Control Module References
Indicators
Oil, Fuel Level
Figure 4:

Oil, Fuel Level


Object Number: 1886736  Size: FS
Master Electrical Component List
Instrument Cluster Description and Operation
Control Module References
Inflatable Restraint Indicator and Driver Information Display