GM Service Manual Online
For 1990-2009 cars only
Makes
🢒
Buick
🢒
1997
🢒
Park Avenue
🢒
Engine
🢒
Engine Electrical
🢒 Starting and Charging Schematics
Figure
1:
Engine Electrical Components
Starting and Charging System
Generator, PCM and IPC
Engine Electrical Schematic Icons
Engine Electrical Schematic Icons
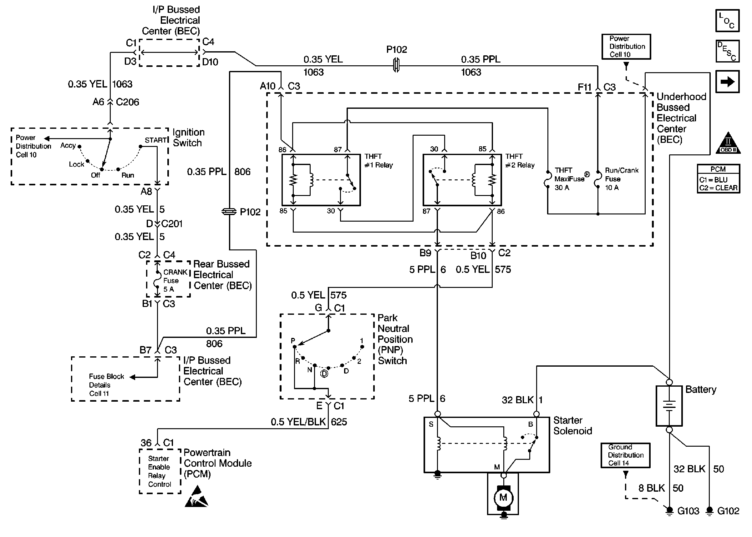
Figure
2:
Engine Electrical Components
Starting and Charging System
Starter, THFT Relays, Ignition Switch, PCM and PNP
Engine Electrical Schematic Icons
Engine Electrical Schematic Icons
Engine Electrical Schematic Icons