GM Service Manual Online
For 1990-2009 cars only
Makes
🢒
Buick
🢒
1998
🢒
Park Avenue
🢒
Restraints
🢒
SIR
🢒 SIR Schematics
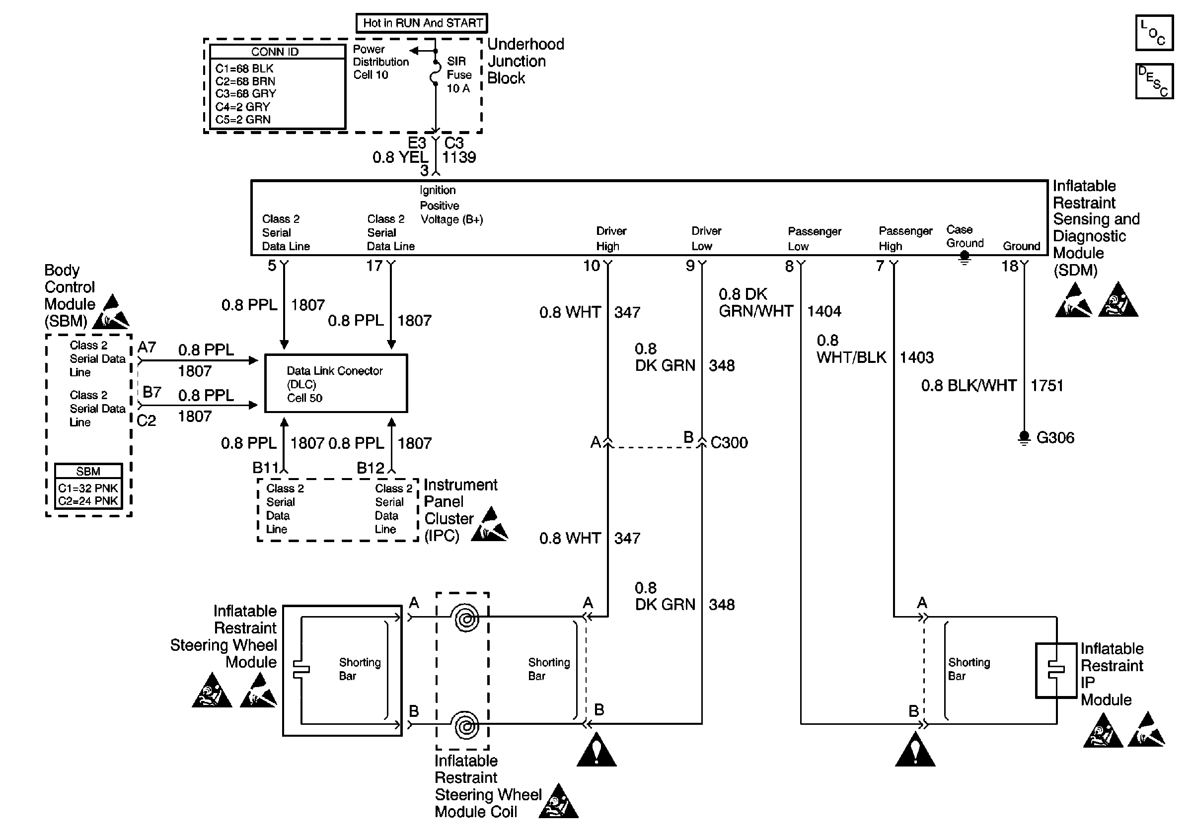
Cell 47 SDM with Power, Ground, and Inflator Modules
SIR Components
SIR System Operation
SIR Caution
Handling ESD Sensitive Parts Notice
SIR Caution
Handling ESD Sensitive Parts Notice
SIR Caution
Handling ESD Sensitive Parts Notice
SIR Caution
Handling ESD Sensitive Parts Notice
Handling ESD Sensitive Parts Notice
SIR Schematic References
SIR Schematic References
SIR Schematic Icons
SIR Schematic Icons