GM Service Manual Online
For 1990-2009 cars only
Makes
🢒
Buick
🢒
1999
🢒
Park Avenue
🢒
Restraints
🢒
SIR
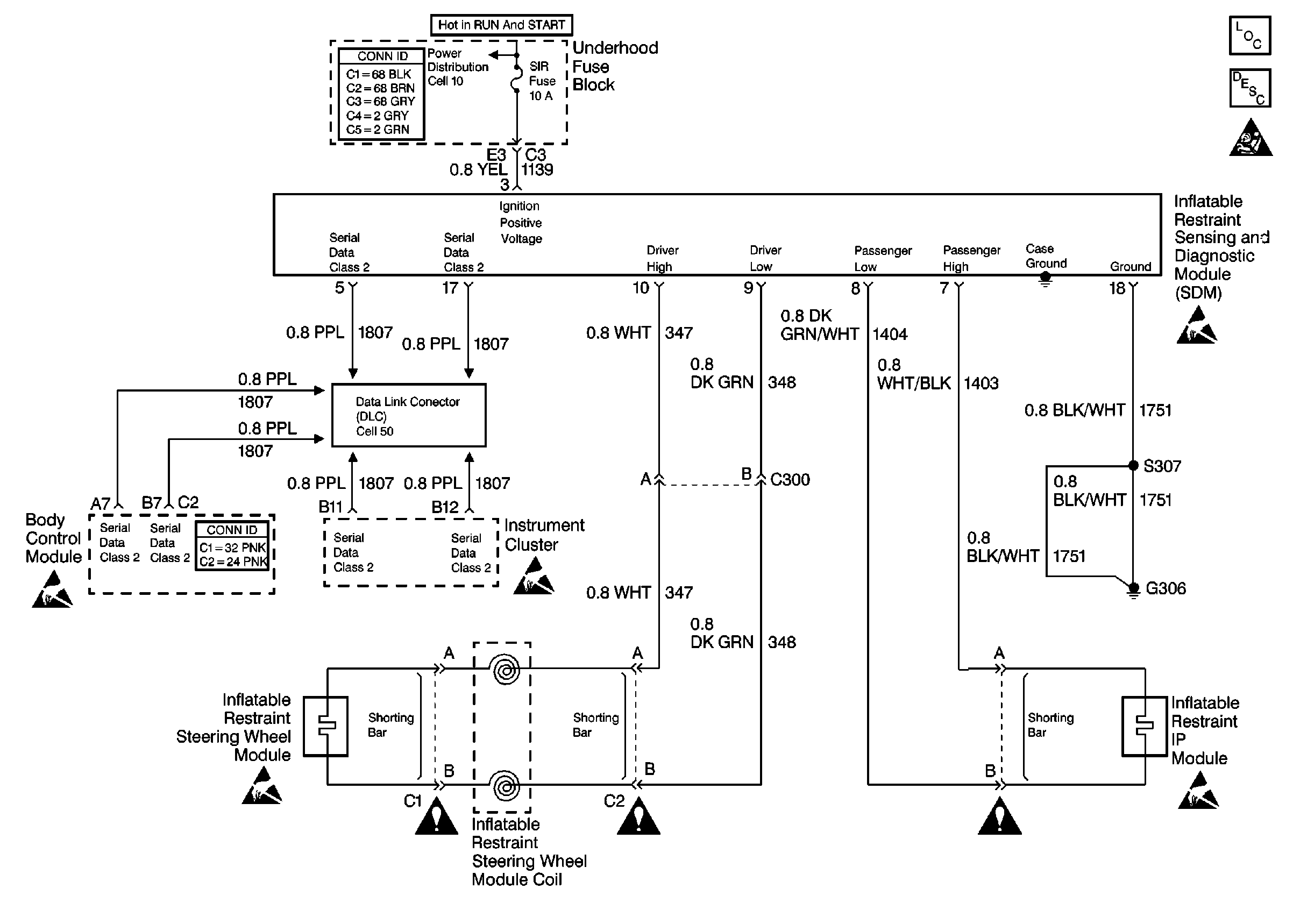
🢒 SIR Schematics
Cell 47
SIR Components
SIR System Operation
SIR Handling Caution
Handling ESD Sensitive Parts Notice
Handling ESD Sensitive Parts Notice
Handling ESD Sensitive Parts Notice
Handling ESD Sensitive Parts Notice
Handling ESD Sensitive Parts Notice
SIR Schematic Icons
SIR Schematic Icons
SIR Schematic Icons