GM Service Manual Online
For 1990-2009 cars only
Makes
🢒
Buick
🢒
1999
🢒
Park Avenue
🢒
Body and Accessories
🢒
Entertainment
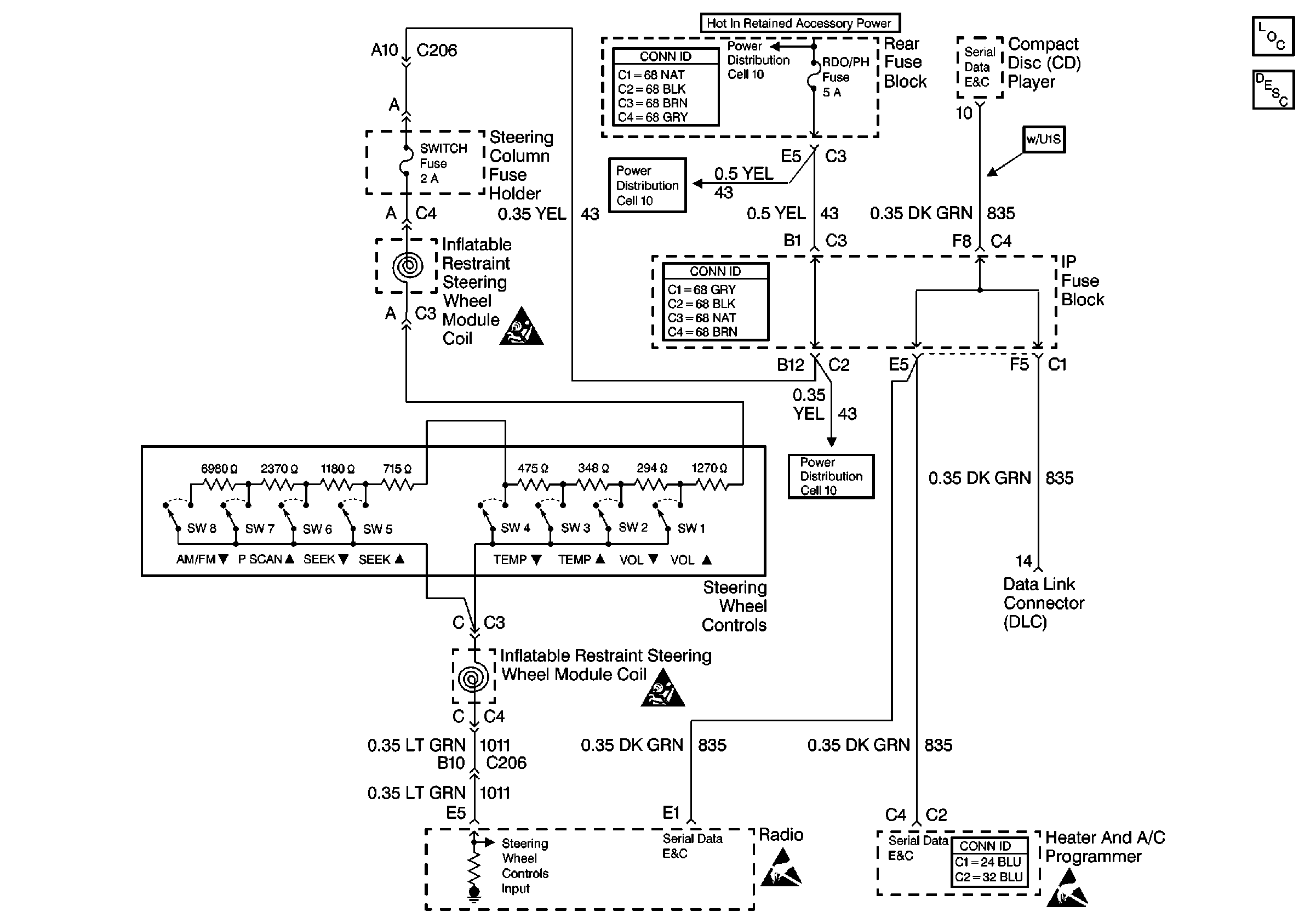
🢒 Steering Wheel Controls Schematics
Cell 152
Entertainment Components
Steering Wheel Controls System Circuit Description
Power Distribution Schematics
Power Distribution Schematics
Power Distribution Schematics
SIR Caution
SIR Caution
Handling ESD Sensitive Parts Notice
Handling ESD Sensitive Parts Notice