GM Service Manual Online
For 1990-2009 cars only

Object Number: 324024  Size: MF
Power Door Systems Components
Cell 120: Power Window Modules
Handling ESD Sensitive Parts Notice
Handling ESD Sensitive Parts Notice
Handling ESD Sensitive Parts Notice
Handling ESD Sensitive Parts Notice
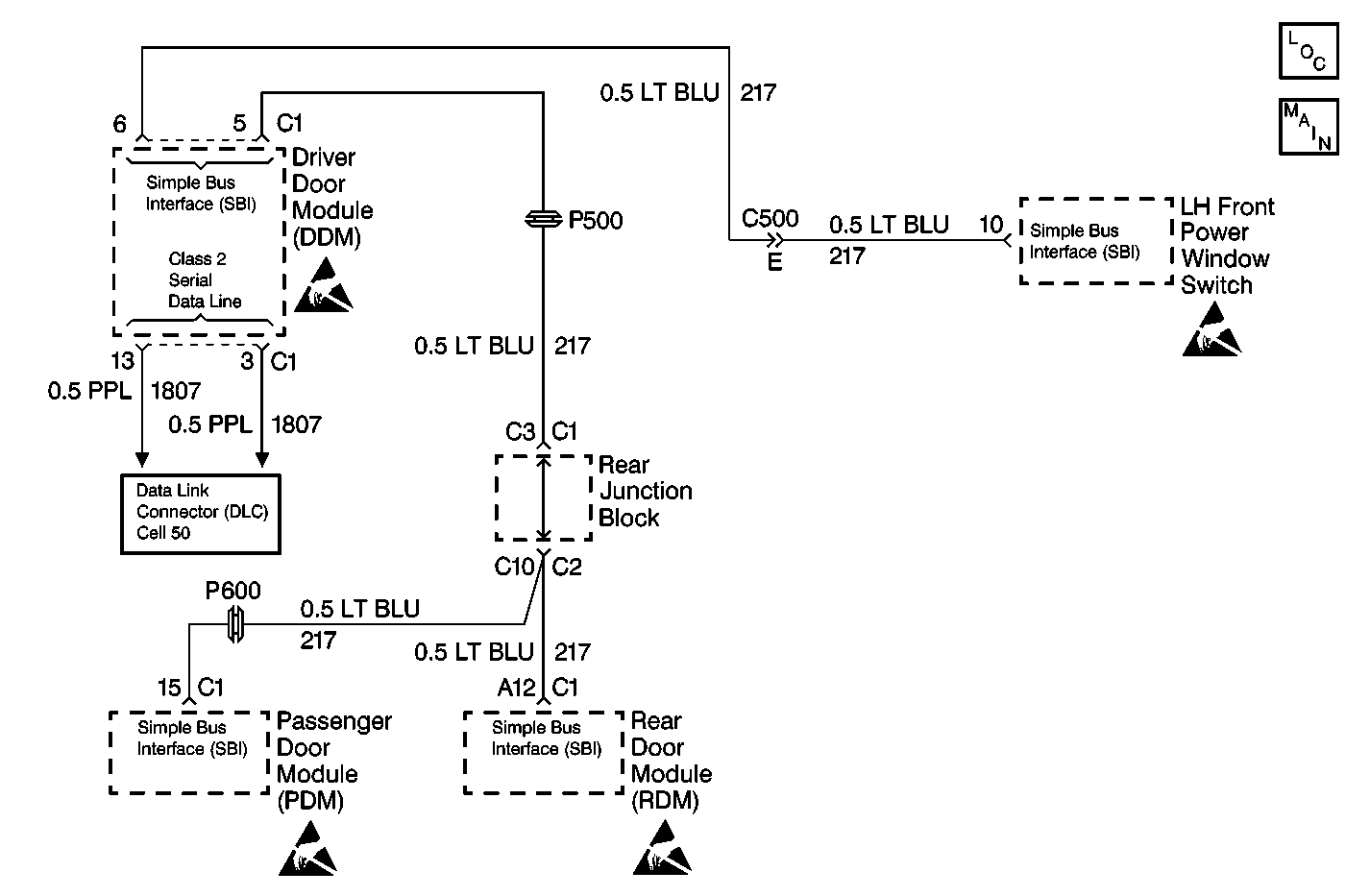
Cell 50: Class 2 Serial Data Line

Circuit Description

The SBI data line communicates information between the door modules. Each module connected to the SBI is assigned a recognition code, or address. This code is used in order to identify which modules are communicating. Module communicate with each other by periodically sending state of health (SOH) messages. When the ignition switch is in RUN, each module communicating on the SBI sends an SOH message every 2 seconds. This ensures that the system is operating properly. When the passenger door module (PDM) stops communicating on the SBI, the SOH messages that is normally sent on the SBI disappears. The driver door module (DDM) which expects to receive that message detects the absence of the message and sets DTC U1161.

Conditions for Running the DTC

    • The DDM does not receive an SOH message back from the PDM.
    • The DTC only sets if U1300 or U1301 are not current.

Action Taken When the DTC Sets

    • DTC U1161 is stored in the DDM.
    • The DDM uses the default values for the initialization data.
    • This DTC does not cause a driver warning message to appear.

Conditions for Clearing the DTC

    • This DTC clears (status changes from current to history) under any of the following conditions:
       - The DDM detects an SOH message from the PDM.
       - At each ignition cycle.
    • A history DTC clears after 50 consecutive ignition cycles if the conditions for setting the DTC are no longer present.
    • Current and history DTCs may be cleared using a scan tool.

Diagnostic Aids

    • DTC module U1161 does not normally represent a failure within the module.
    • If the DTC is a history DTC, the problem may be intermittent.

The numbers below refer to the step numbers on the diagnostic table:

  1. Perform the Door Control System Diagnostic System Check before you continue with the diagnosis of this DTC.

  2. This is to test for other related DTCs.

Step

Action

Value(s)

Yes

No

1

Did you perform the Data Link Communications Diagnostic System Check?

--

Go to Step 2

Go to Diagnostic System Check - Data Link Communications

2

Are DTCs U1162 and U1170 also current?

--

Go to DTC U1170 Loss of Driver Door Switch SBI

Go to Step 3

3

Inspect for an open in CKT 217 (LT BLU) between connector C1 terminal 15 of the passenger door module (PDM) and connector C2 terminal C10 of the rear fuse block.

Did you find a condition?

--

Go to Step 4

Go to Power Windows System Check

4

Repair the open in CKT 217 (LT BLU).

Did you complete the repair?

--

Go to Step 5

--

5

  1. Turn the ignition switch to OFF.
  2. Reconnect or install any connectors or components that were disconnected or removed.
  3. Turn the ignition switch to ON.
  4. Clear any DTCs.

Are all of the DTCs cleared?

--

Go to Diagnostic System Check - Data Link Communications

--