GM Service Manual Online
For 1990-2009 cars only
Makes
🢒
Buick
🢒
2000
🢒
Park Avenue
🢒
Engine
🢒
Engine Electrical
🢒 Starting and Charging Schematics
Figure
1:
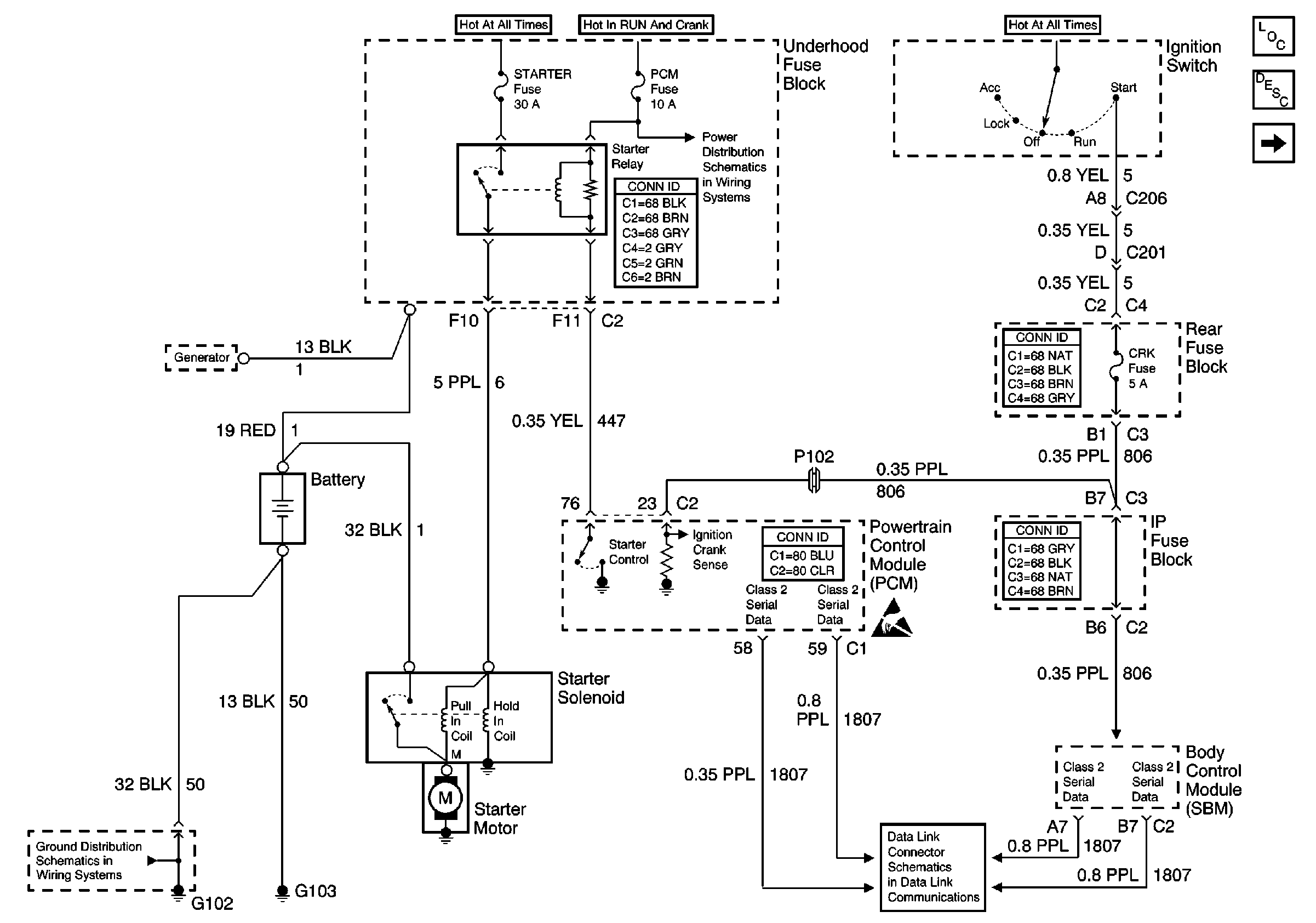
Starter Motor Controls
Engine Electrical Components
Starting System Circuit Description
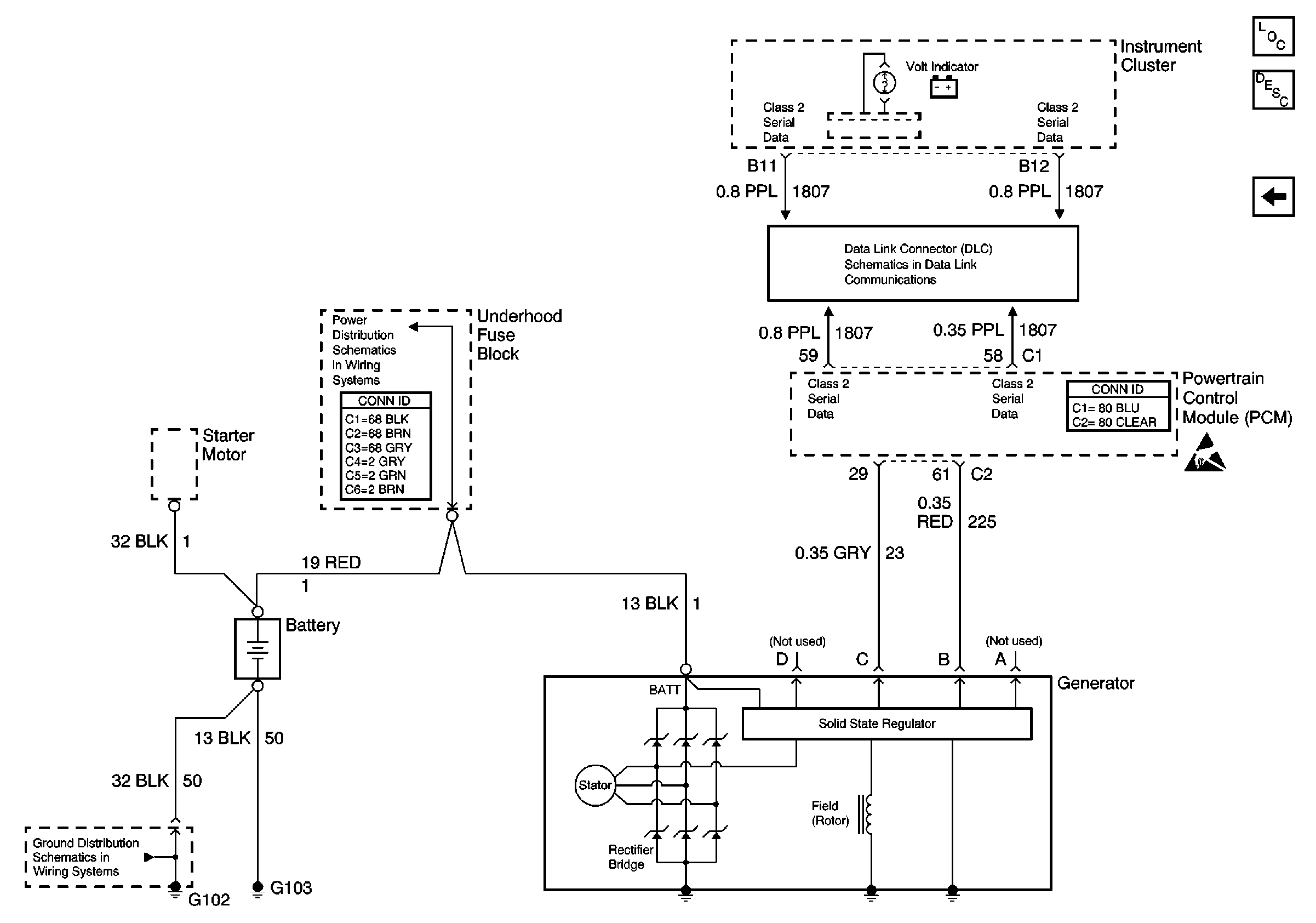
Generator Controls and Battery
Class 2 Serial Data Line
Underhood Fuse Block, BAT 1 Fuse/Rear Fuse Block, RDM, C/LTR, DDM, HTDST L and TRK REL Fuses/ IP Fuse Block, PDM, SBM and CSTR/SBM Fuses
G100, G101, G102, G103
Figure
2:
Generator Controls and Battery
Starter Motor Controls
Charging System Circuit Description
Engine Electrical Components
Class 2 Serial Data Line
G100, G101, G102, G103
Underhood Fuse Block and Underhood Maxi-Fuse Block
Handling Electrostatic Discharge Sensitive Parts Notice