GM Service Manual Online
For 1990-2009 cars only
Makes
🢒
Buick
🢒
2000
🢒
Park Avenue
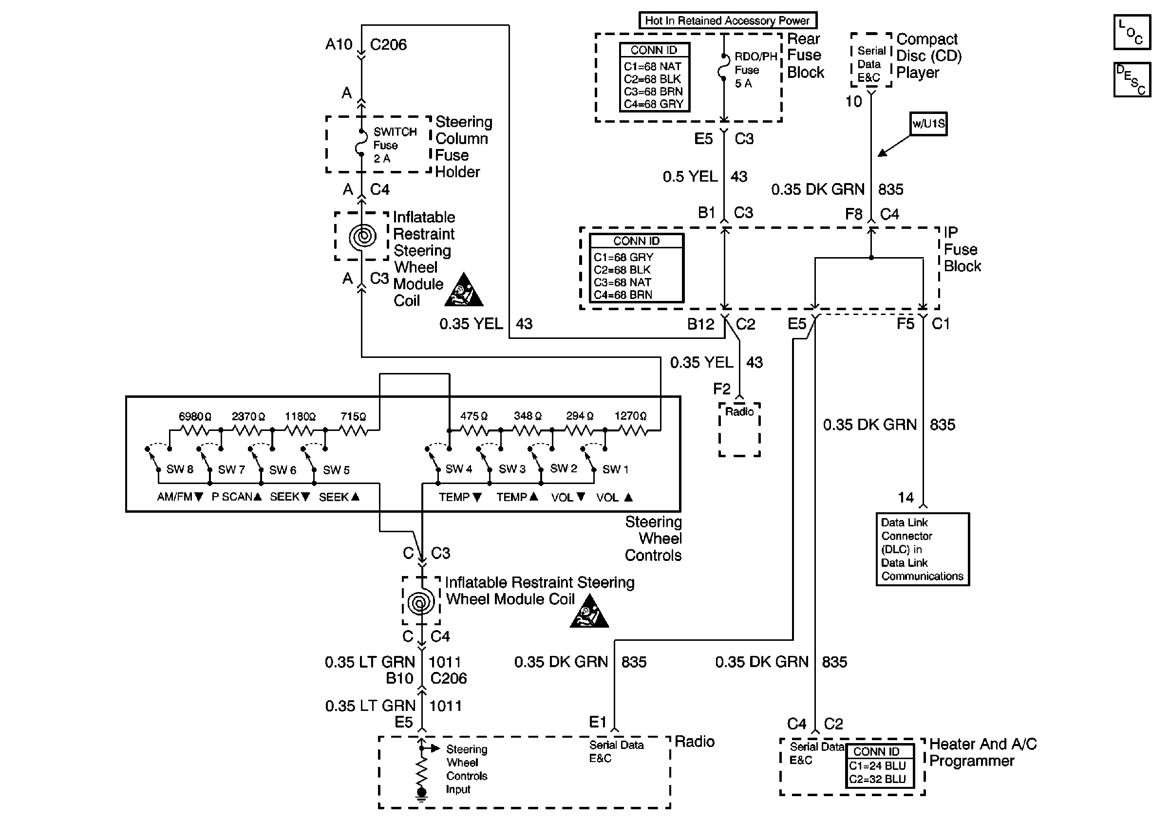
🢒 Steering Wheel Controls
Steering Wheel Controls
Steering Wheel Controls
Steering Wheel Controls System Circuit Description
SIR Handling Caution
SIR Handling Caution
Entertainment Components
Class 2 Serial Data Line
Underhood Maxi-Fuse Block, RAP Fuse/Rear Fuse Block, RAP Relay, RADIO and SUNROOF Fuses