GM Service Manual Online
For 1990-2009 cars only

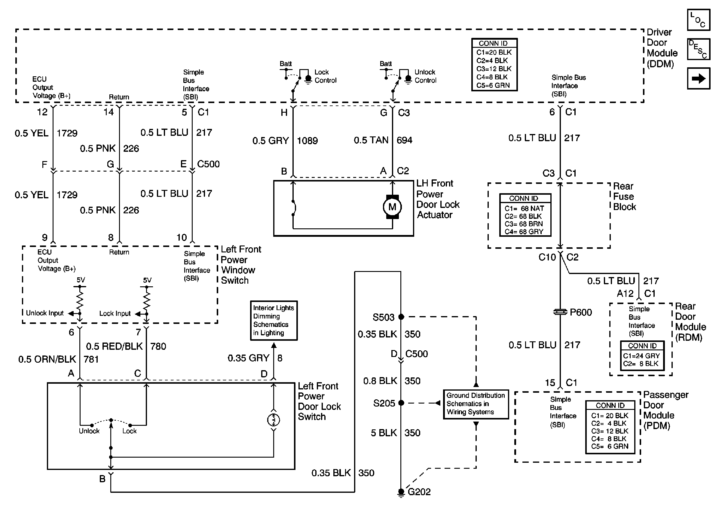
Schematic

Refer to Door Lock/Indicator Schematics

Left Front Power Door Components


Object Number: 538724  Size: FS
Power Door Systems Components
Power Door Locks Operation
Rear Power Door Lock Components
G202, 1 of 4
Courtesy Lamp Switch, LH Door Courtesy Lamps, and IP Compartment Lamp
Auxiliary Lighting Control, RH Door Courtesy Lamps, and Rear Compartment LAmp
.

Circuit Description

The driver door lock switch is wired to the driver door window switch. The driver door window switch sends the lock switch information to the DDM via the SBI.

Conditions for Running the DTC

    • All modules involved in the circuit must be powered.
    • No module involved in the circuit may have B1982 (battery voltage high) or B1983 (battery voltage low) set as a current DTC.
    • All modules involved in the circuit must be communicating (no current communication DTC set).

Conditions for Setting the DTC

    • If the switch input for LOCK remain closed continuously for 30 seconds, DTC B2220 sets.
    • DTCs B1982 (Battery Voltage High) and B1983 (Battery Voltage Low) must not be current or the diagnostic will not run.

Action Taken when the DTC Sets

    • The switch actuation will be ignored until the switch leaves the low state of the lock switch input.
    • The manual door lock levers and key locks will still function normally.

Conditions for Clearing the DTC

    • This DTC will be set from current to history when the LOCK input cycles off.
    • The history DTC will clear after 50 ignition cycles.

Diagnostic Aids

    • A DTC retrieved as a history DTC without a current DTC status indicates an intermittent problem.
    • If the DTC is retrieved as a history DTC, cycle the ignition from ON to OFF and back to ON.
    • If no current DTC is retrieved, check the connectors and circuits as outlined in the following test.

Test Description

The number(s) below refer to the step number(s) on the diagnostic table.

  1. Check the module input state using the normal input status.

  2. Check to see that the input is seen by the module.

  3. Check to see that the signal lines to the module are open with the switch removed.

  4. Determine that the signal circuits are not shorted.

Step

Action

Yes

No

1

Did you perform A Diagnostic System Check-Door Systems?

Go to Step 2

Go to Diagnostic System Check - Door Systems

2

  1. Install a scan tool.
  2. Turn ON the ignition, with the engine OFF.
  3. With a scan tool, observe the Driver Door Lock Switch or the Pass. Door Lock Switch parameter for the appropriate door in the driver door module (DDM) data list.

Does the scan tool display Idle?

Go to Step 3

Go to Step 4

3

  1. Activate the appropriate door lock switch.
  2. With the scan tool, observe the Driver Door Lock Switch or the Pass. door Lock Switch parameter for the appropriate door.

Does the door lock switch parameter change state?

Go to Diagnostic Aids

Go to Step 4

4

  1. Turn OFF the ignition.
  2. Disconnect the appropriate door lock switch.
  3. Turn ON the ignition, with the engine OFF.
  4. With a scan tool, observe the Driver Door Lock Switch or the Pass. Door Lock Switch parameter for the appropriate door.

Does the scan tool display Idle?

Go to Step 7

Go to Step 5

5

Test the signal circuits of the appropriate door lock switch for a short to ground. Refer to Circuit Testing and Wiring Repairs in Wiring Systems.

Did you find and correct the condition?

Go to Step 10

Go to Step 6

6

Inspect for poor connections at the harness connector of the appropriate door control module. Refer to Testing for Intermittent Conditions and Poor Connections and Connector Repairs in Wiring Systems.

Did you find and correct the condition?

Go to Step 10

Go to Step 8

7

Inspect for poor connections at the harness connector of the appropriate door lock switch. Refer to Testing for Intermittent Conditions and Poor Connections and Connector Repairs in Wiring Systems.

Did you find and correct the condition?

Go to Step 10

Go to Step 9

8

Replace the appropriate door control module. Refer to Door Control Module Replacement - Front .

Did you complete the replacement?

Go to Step 10

--

9

Replace the appropriate door lock switch. Refer to Door Lock Switch Replacement .

Did you complete the replacement?

Go to Step 10

--

10

  1. Use the scan tool in order to clear the DTCs.
  2. Operate the vehicle within the Conditions for Running the DTC as specified in the supporting text.

Does the DTC reset?

Go to Step 2

System OK