GM Service Manual Online
For 1990-2009 cars only
Makes
🢒
Buick
🢒
2000
🢒
Regal
🢒
Body and Accessories
🢒
Doors
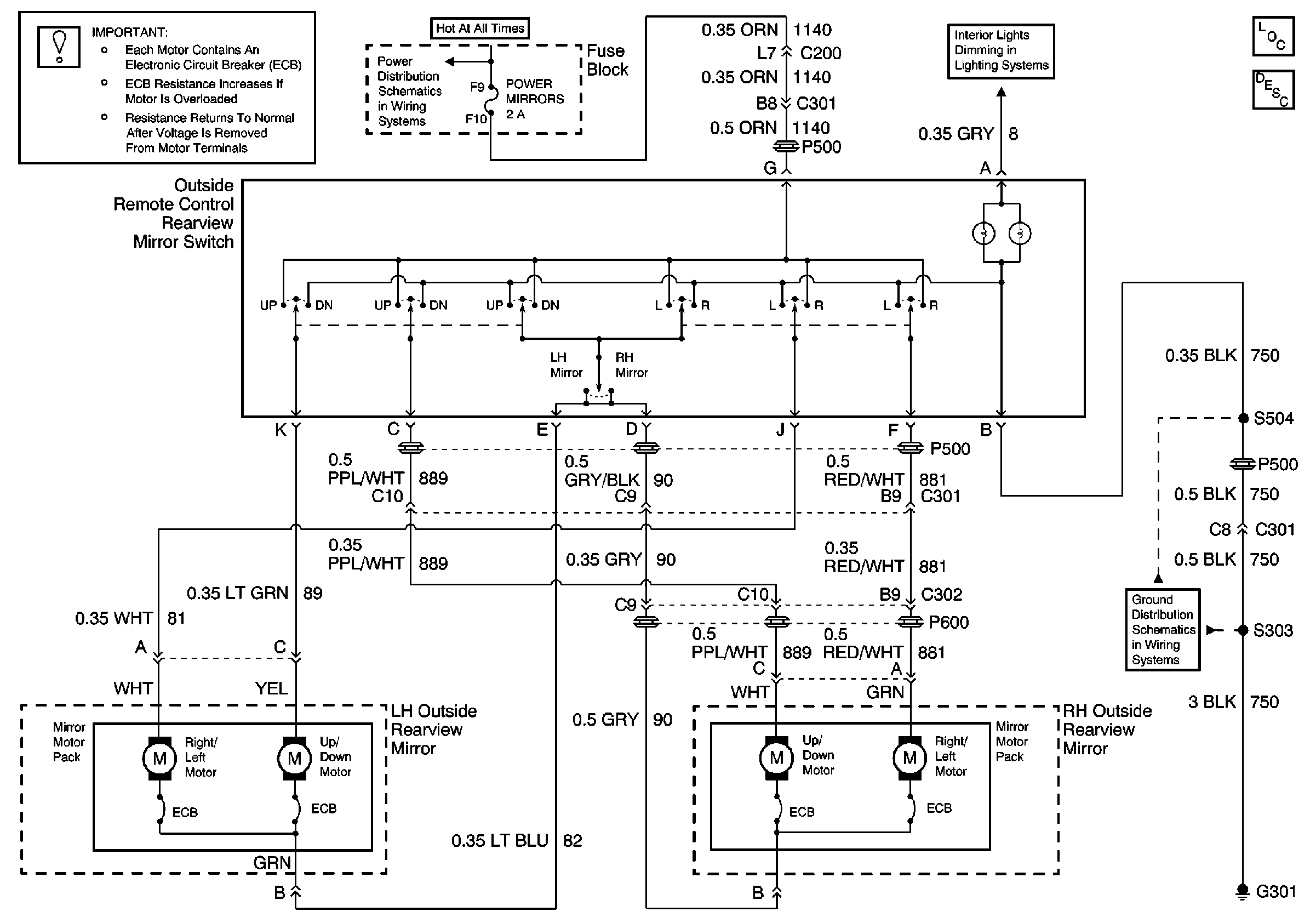
🢒 Outside Rearview Mirror Schematics
Battery, UAWJB, Fuse Block, Headlamp Switch, Parklamp and Headlamp Relay
Headlamp Switch, Radio Control Switches, HVAC, Ashtray, Instrument Cluster, and Electronic Traction Control Switch Lamps
Power Door Systems Components
Outside Mirrors Circuit Description
G301