GM Service Manual Online
For 1990-2009 cars only
Makes
🢒
Buick
🢒
2000
🢒
Regal
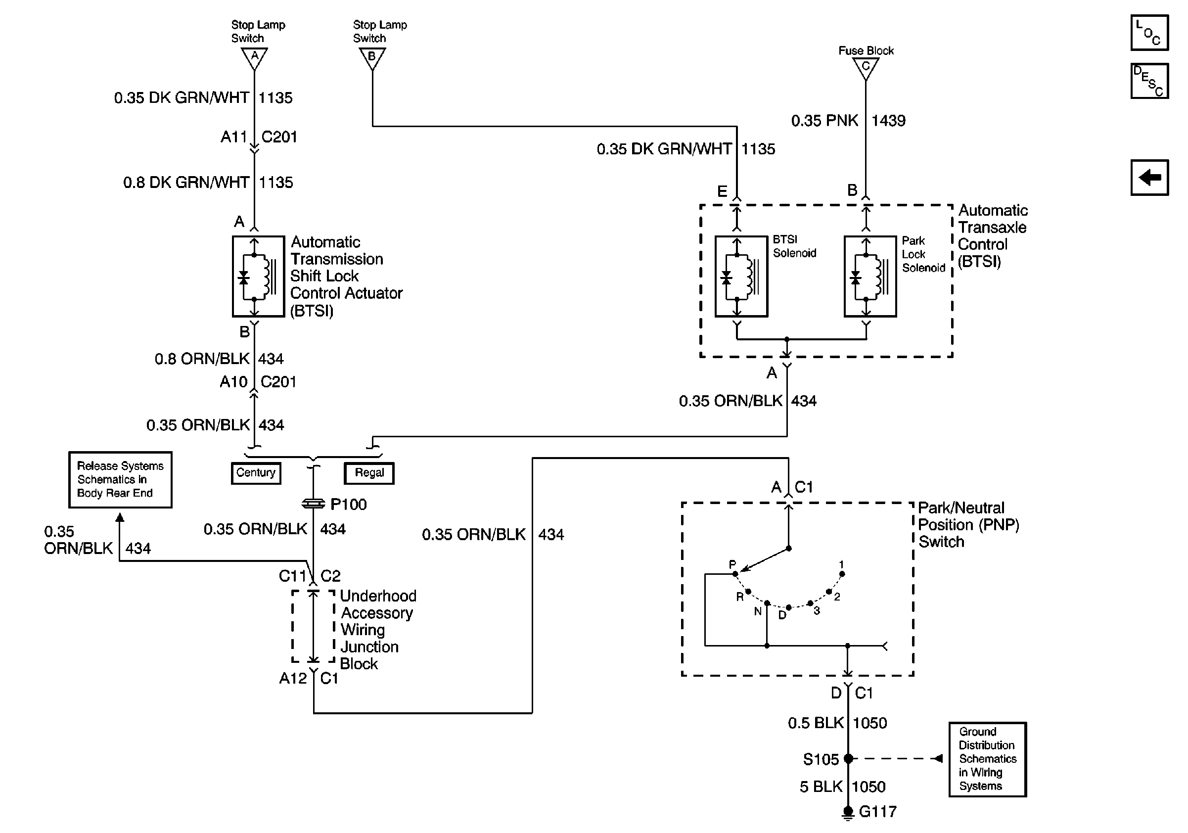
🢒 Park Neutral Switch Schematic
Park Neutral Switch Schematic
Park Neutral Switch Schematic
Automatic Transmission Components
Automatic Transmission Shift Lock Control Description
Brake Transmission Shift Interlock Control Schematic