GM Service Manual Online
For 1990-2009 cars only
Makes
🢒
Buick
🢒
2009
🢒
Regal
🢒
Diagnostic Navigation
🢒
Vehicle Diagnostic Information
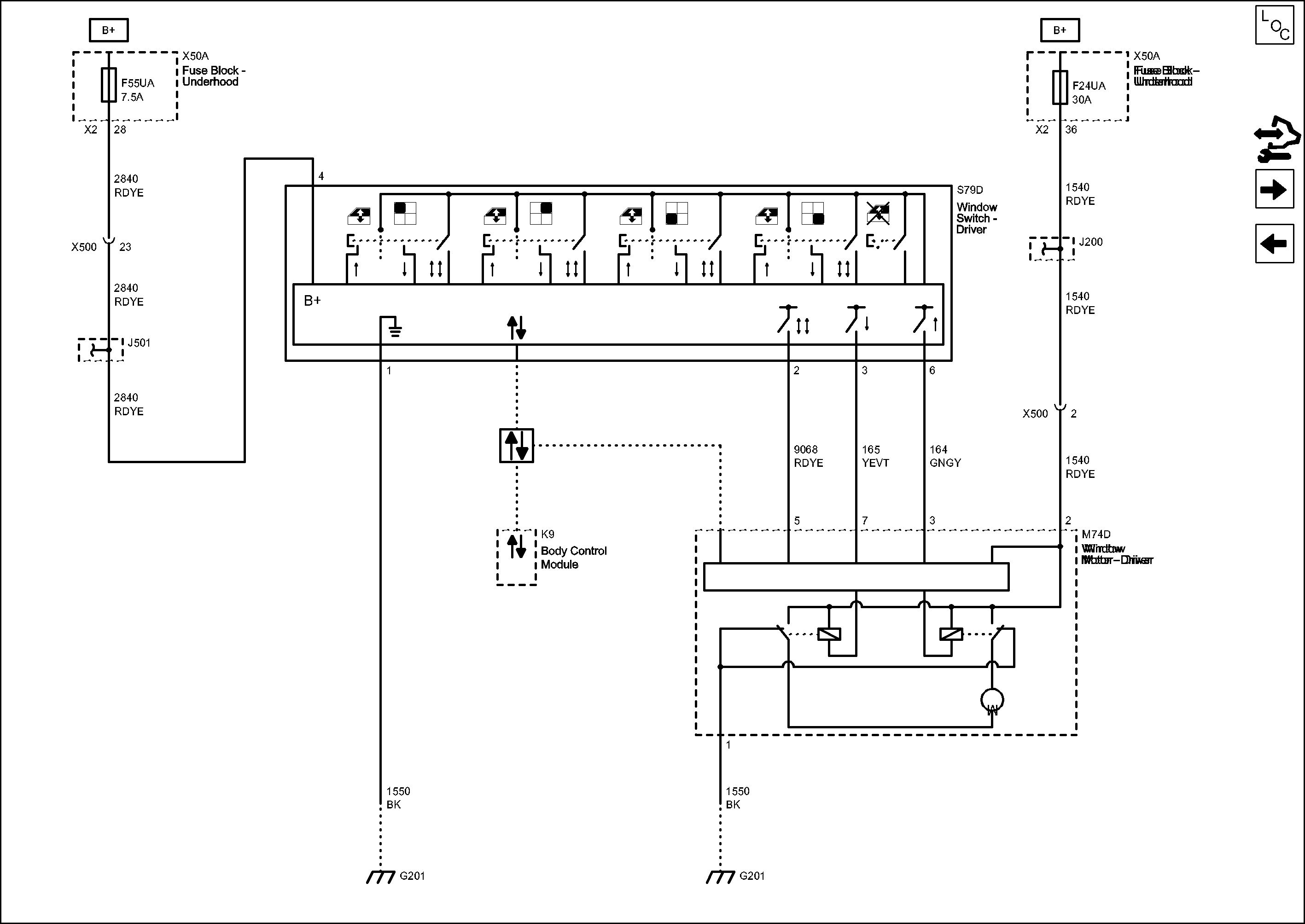
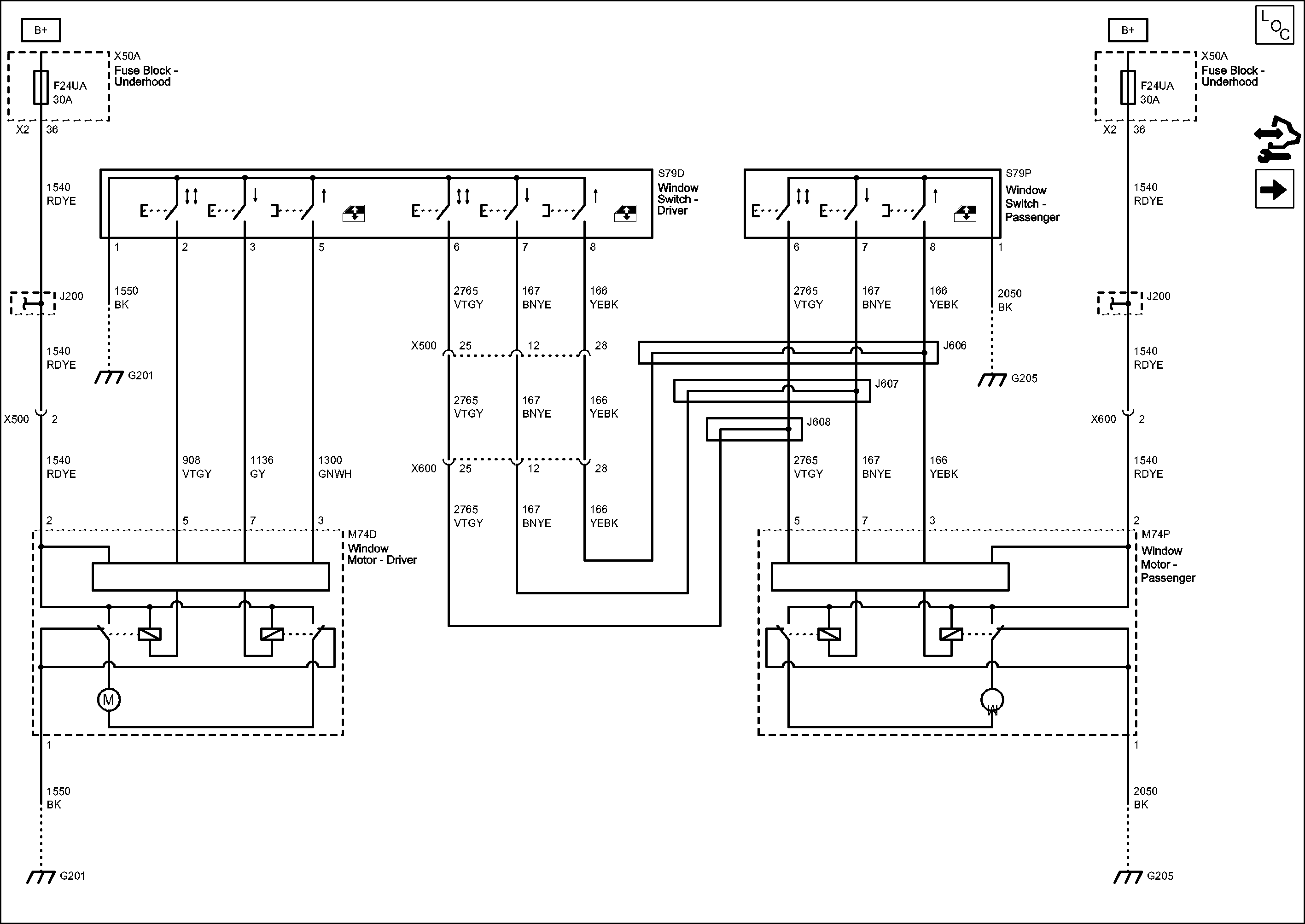
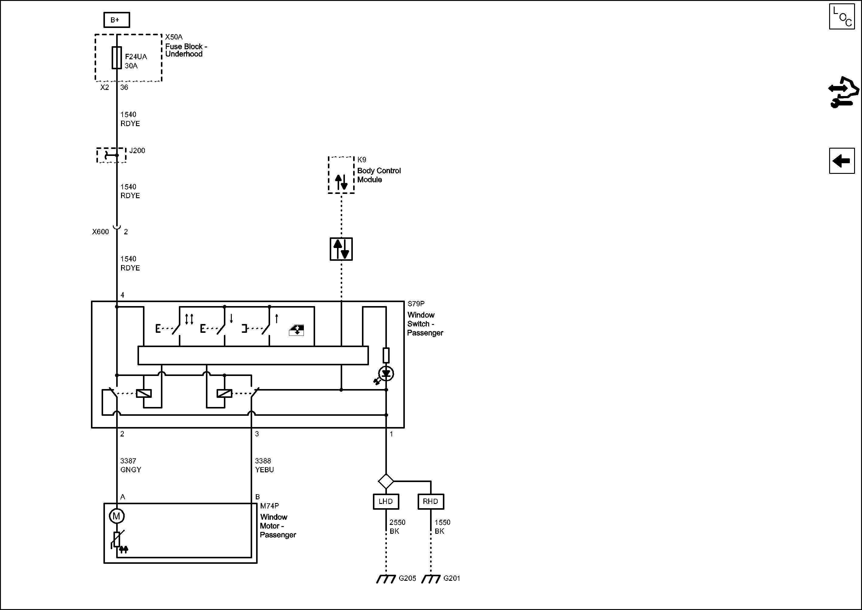
🢒 Moveable Window Schematics
Figure
1:
Power Windows, Front Doors (AXG)
Figure
2:
Power Windows, Driver Door (AEQ)
Figure
3:
Power Windows, Passenger Door (AED)