GM Service Manual Online
For 1990-2009 cars only

HVAC Schematics CJ3 Manual HVAC

Figure 1:

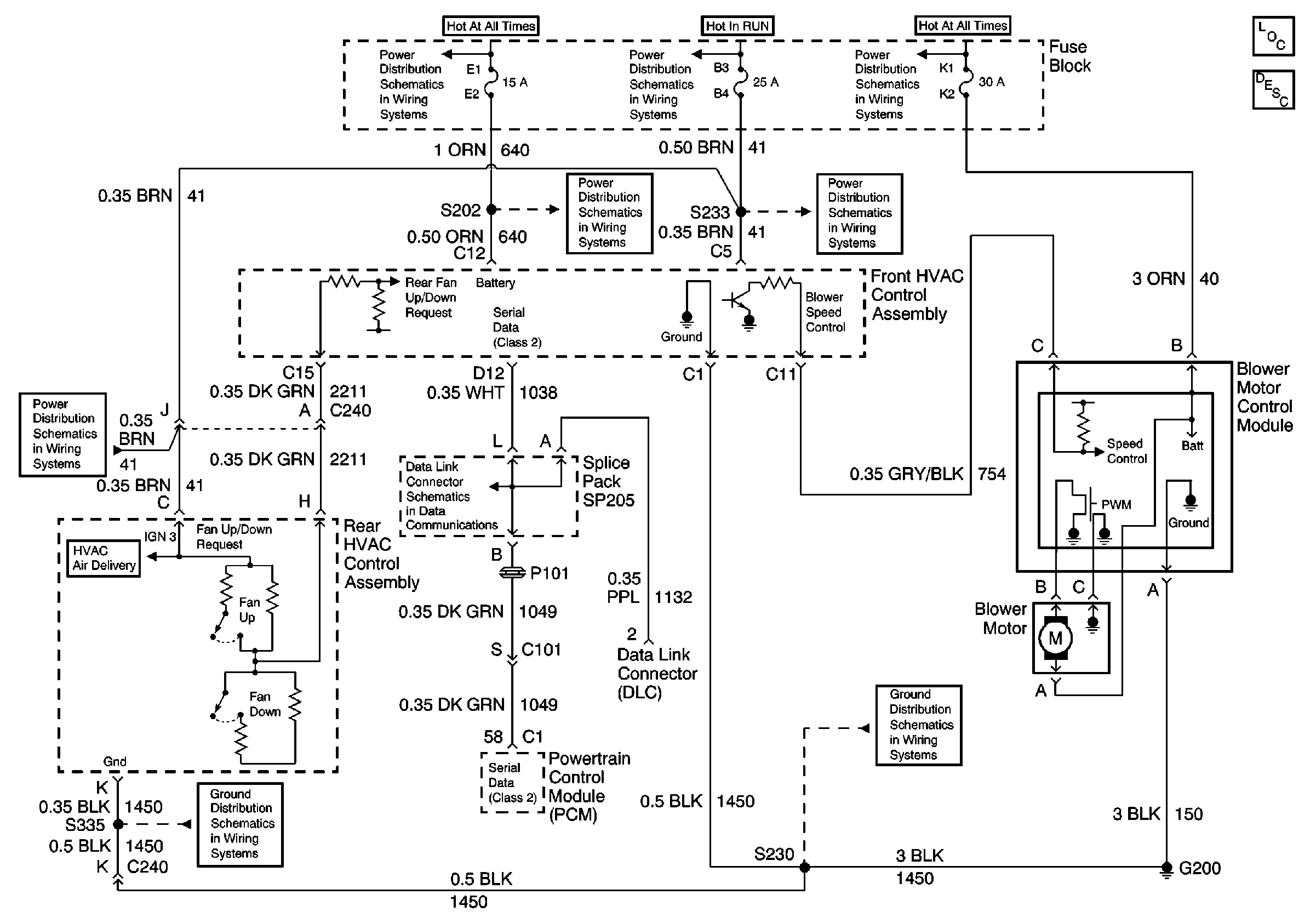
Blower


Object Number: 590724  Size: FS
Figure 2:

Compressor Controls


Object Number: 590725  Size: FS
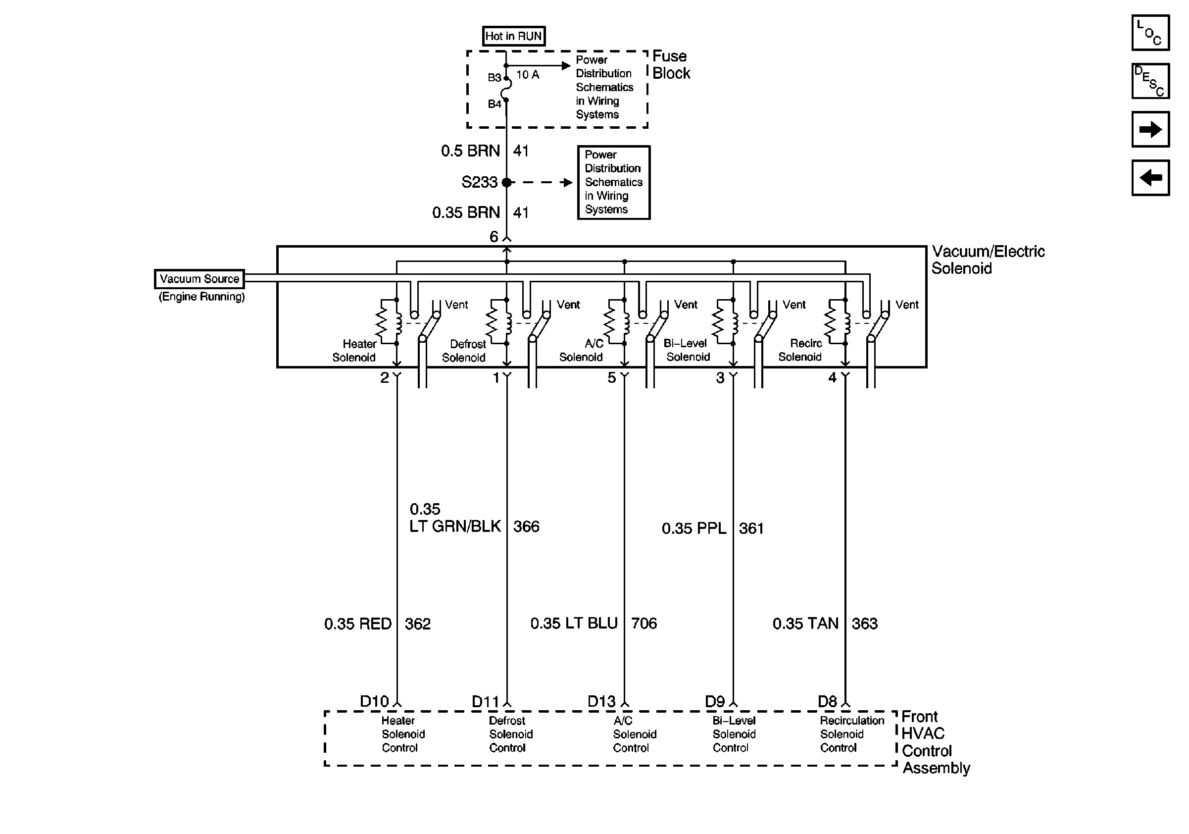
Figure 3:

Air Delivery/Temperature Controls (1 of 2)


Object Number: 590726  Size: FS
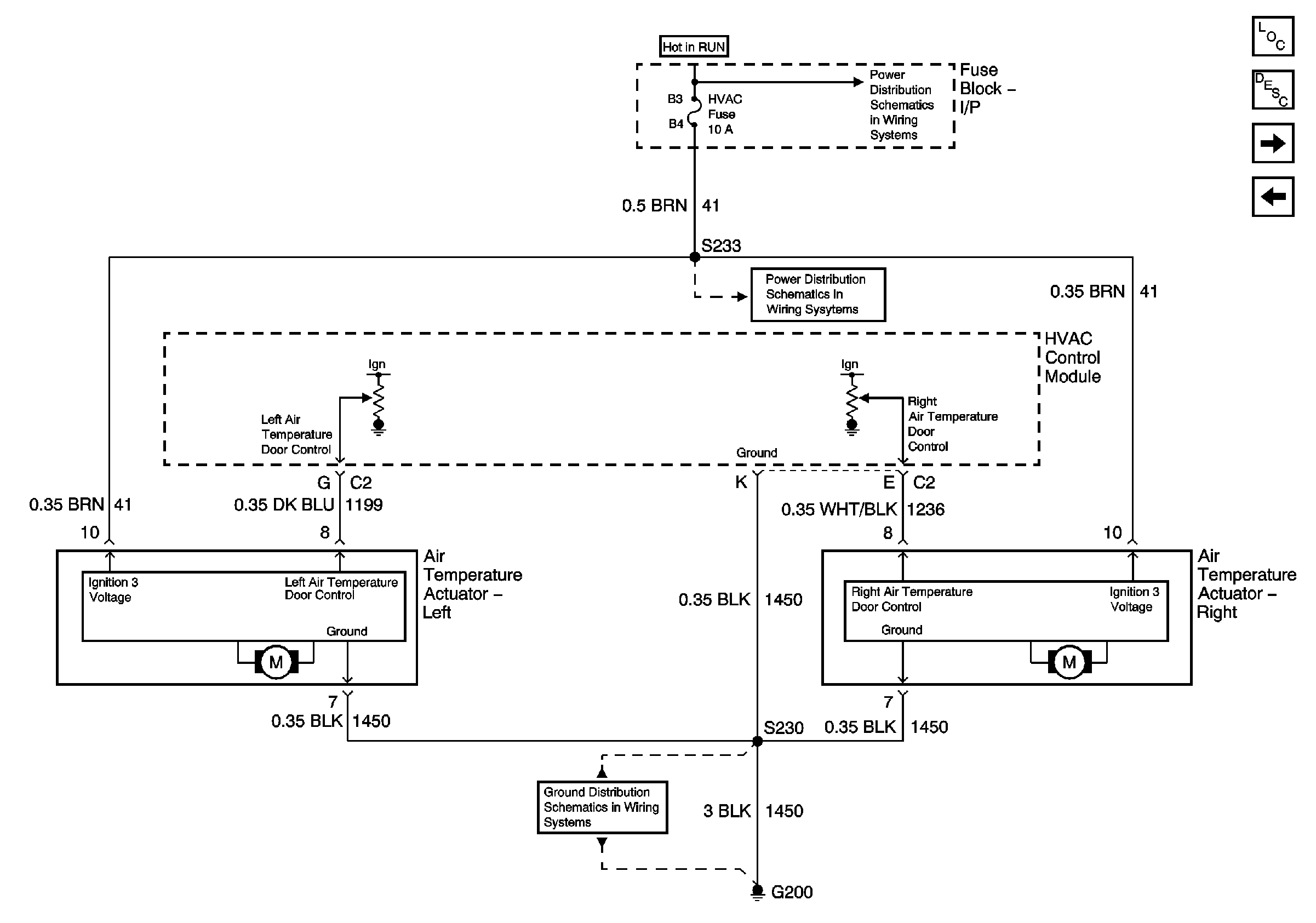
Figure 4:

Air Delivery/Temperature Control (2 of 2)


Object Number: 590727  Size: FS

HVAC Schematics CJ4 Manual HVAC

Figure 1:

Blower Controls


Object Number: 479771  Size: FS
Figure 2:

Compressor Controls


Object Number: 482444  Size: FS
Figure 3:

Power, Ground, DLC and Ambient Temperature Sensor


Object Number: 482450  Size: FS
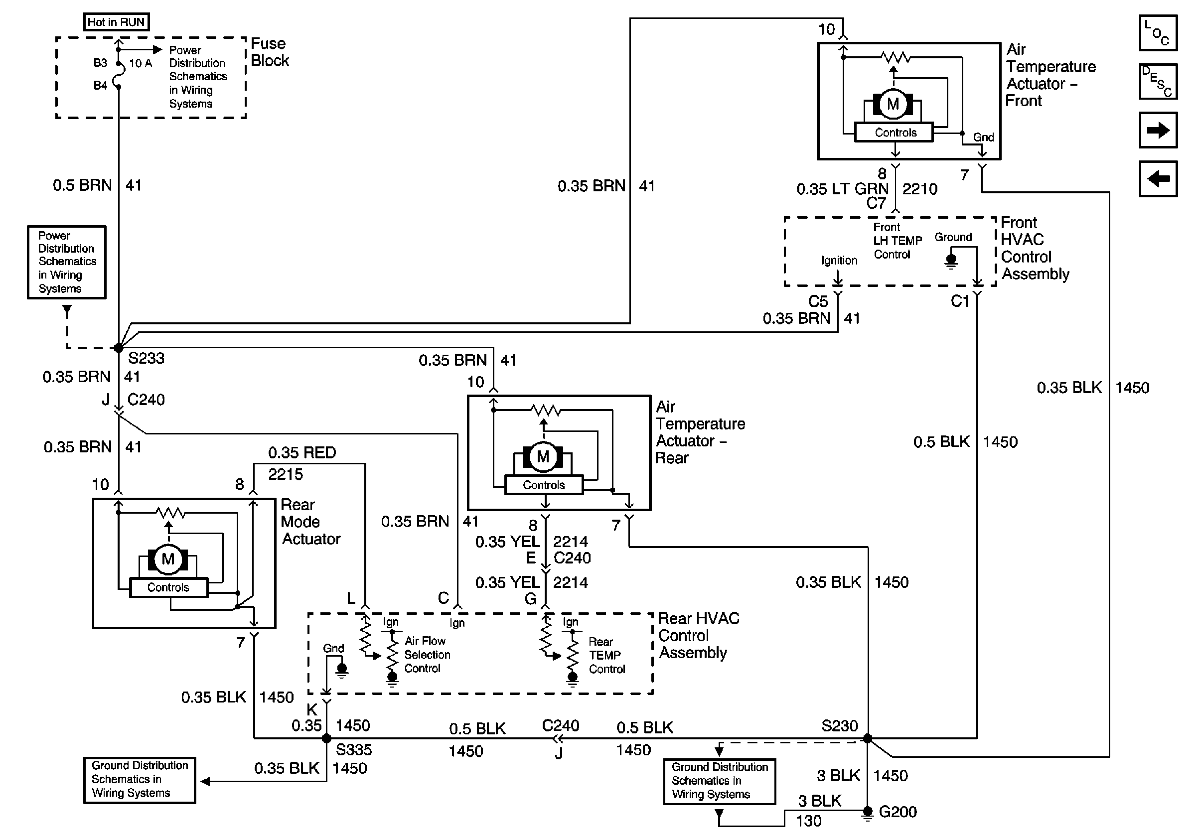
Figure 4:

Air Delivery/ Temperature Controls


Object Number: 482453  Size: FS
Figure 5:

Air Delivery Electronic Controls


Object Number: 484069  Size: FS
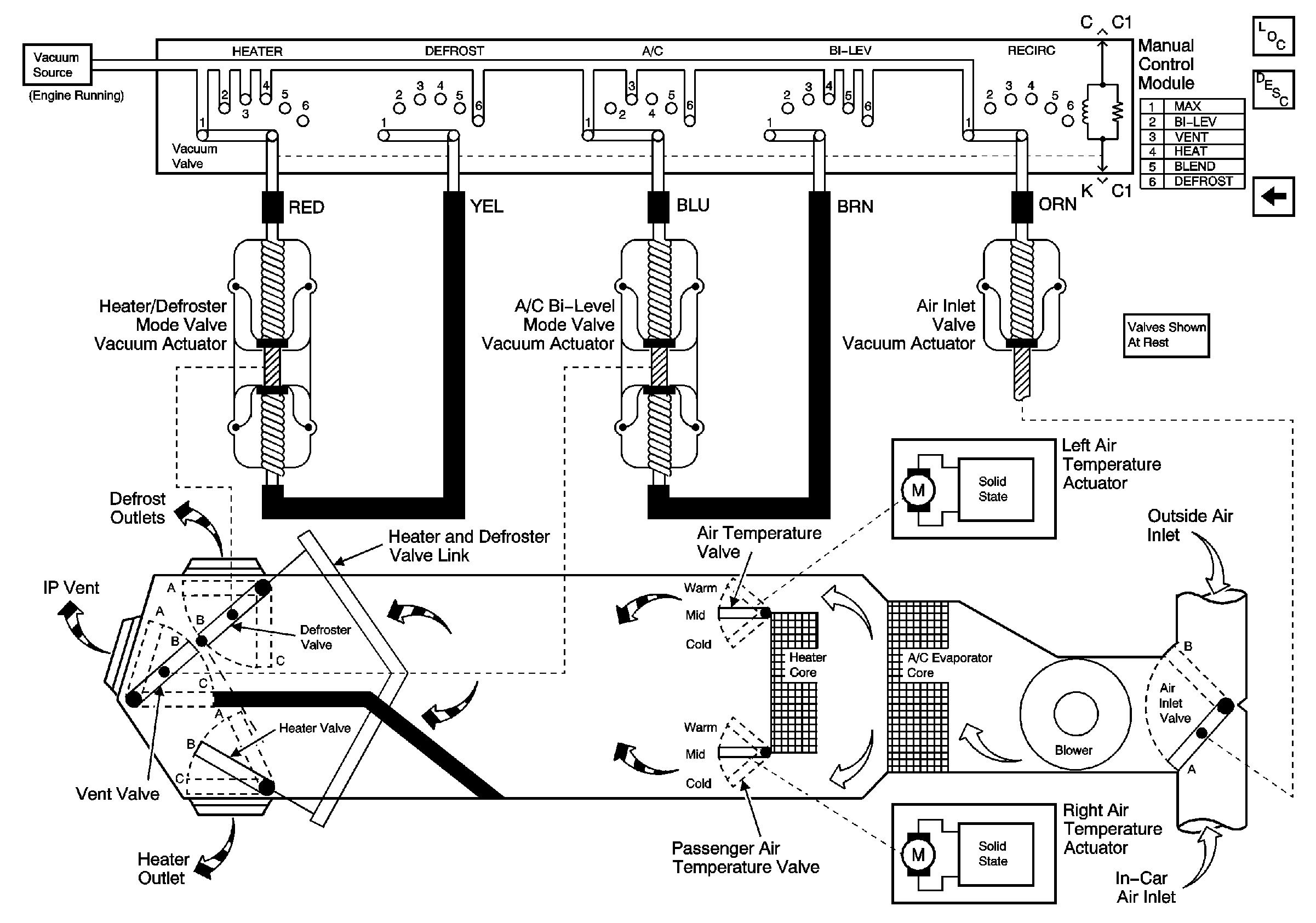
Figure 6:

Air Delivery Vacuum Controls


Object Number: 482460  Size: FS