GM Service Manual Online
For 1990-2009 cars only
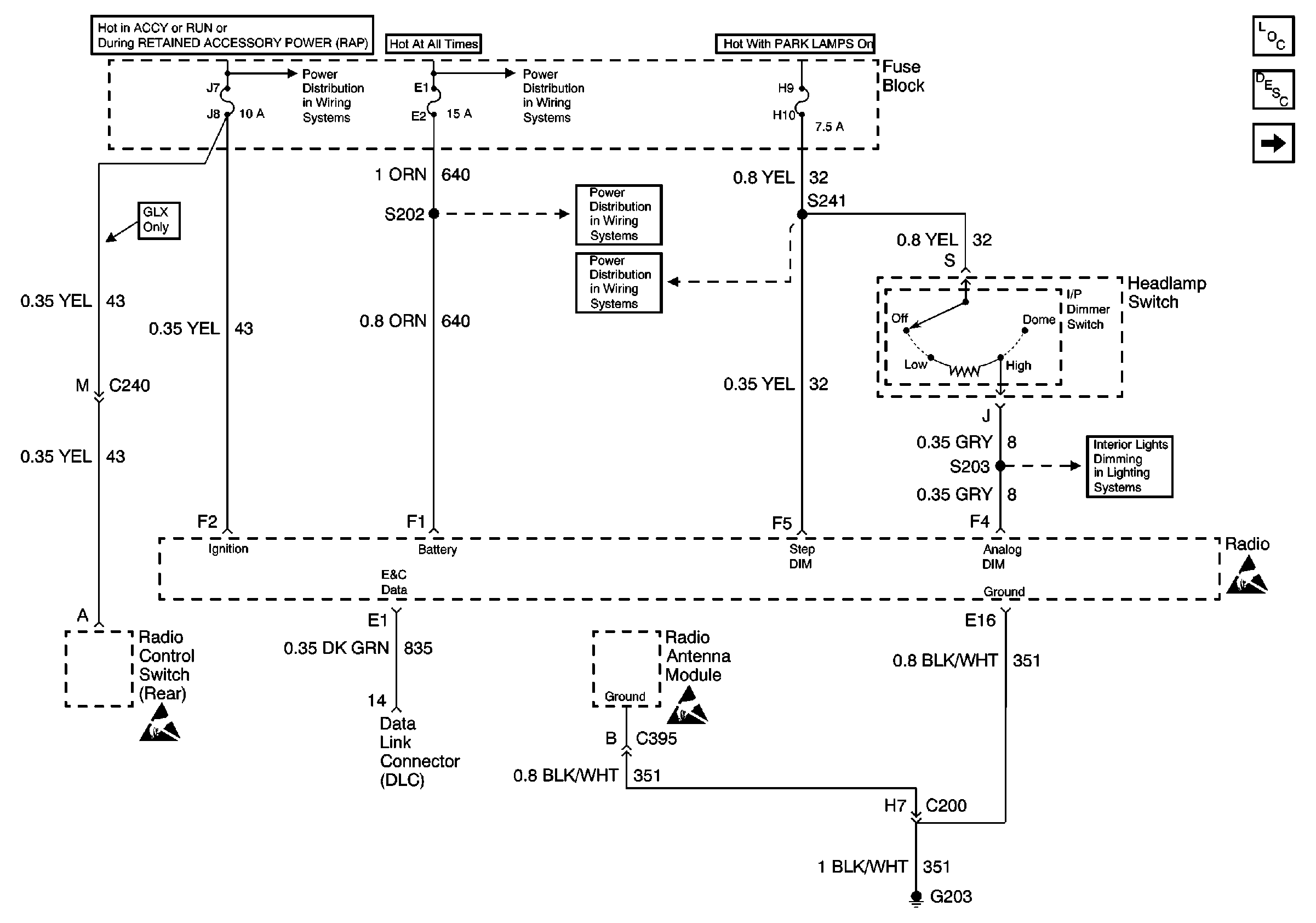
Figure 1:

Power, Ground, Headlamp Switch and Radio


Object Number: 486321  Size: FS
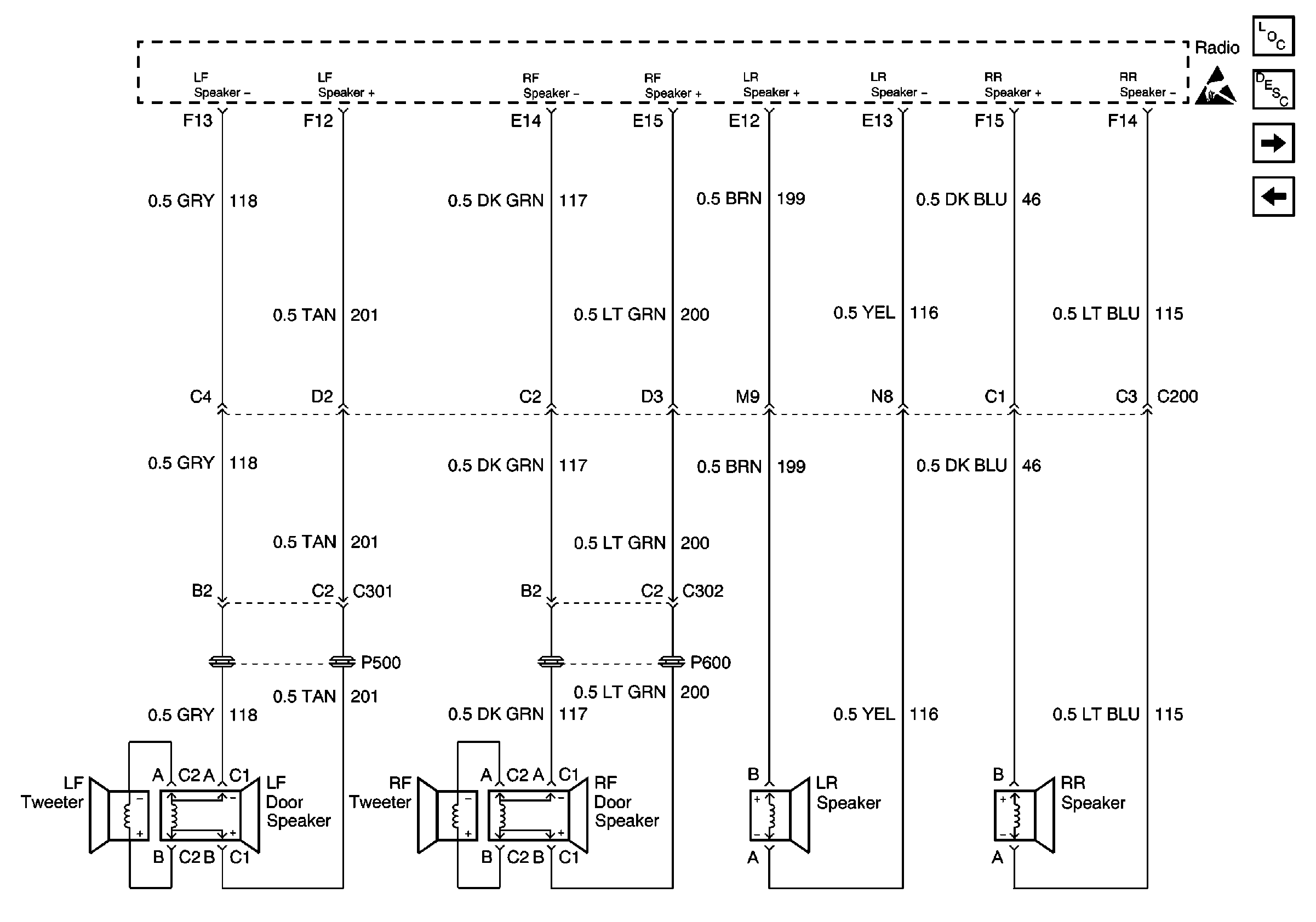
Figure 2:

Speaker System RPO UQ3


Object Number: 486323  Size: FS
Figure 3:

Rear Window Antenna and Radio Antenna Module


Object Number: 486326  Size: FS
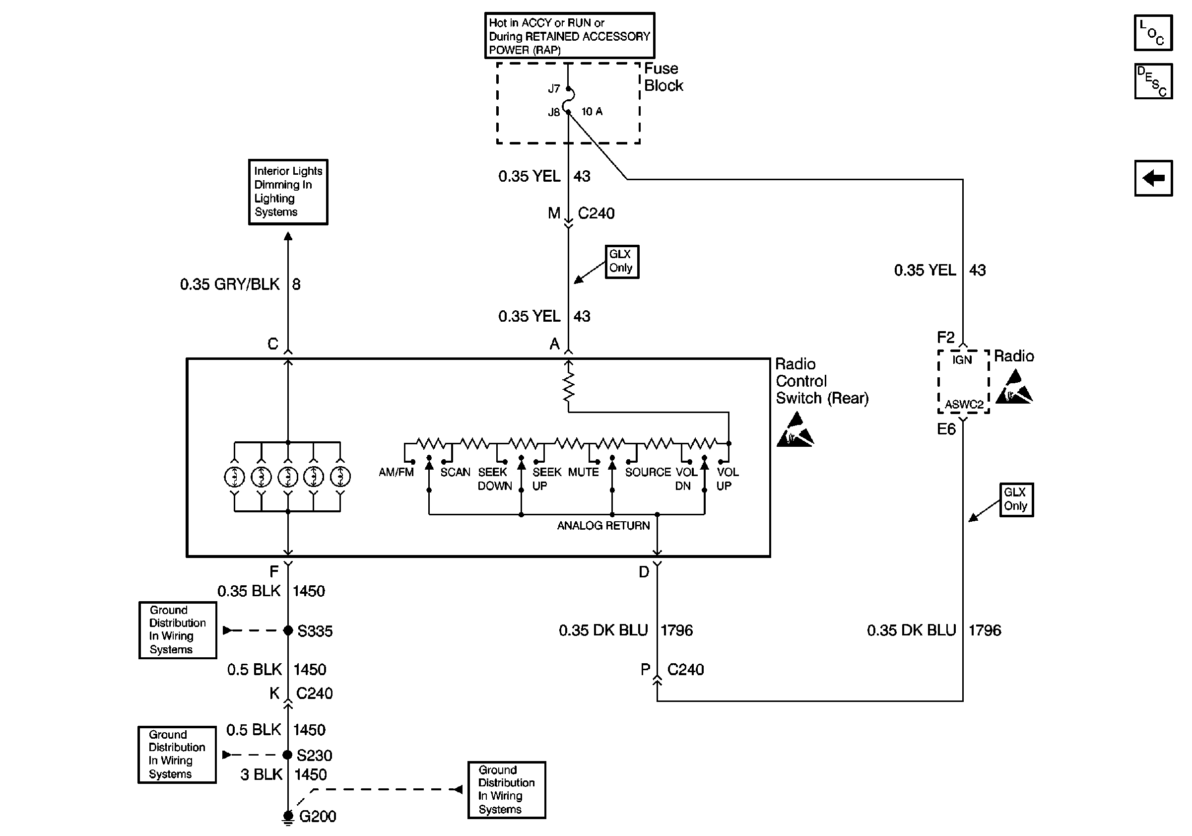
Figure 4:

Power, Ground and Radio Control Switch (Rear)


Object Number: 486328  Size: FS