GM Service Manual Online
For 1990-2009 cars only
Makes
🢒
Buick
🢒
1999
🢒
Regal (China) (CNG)
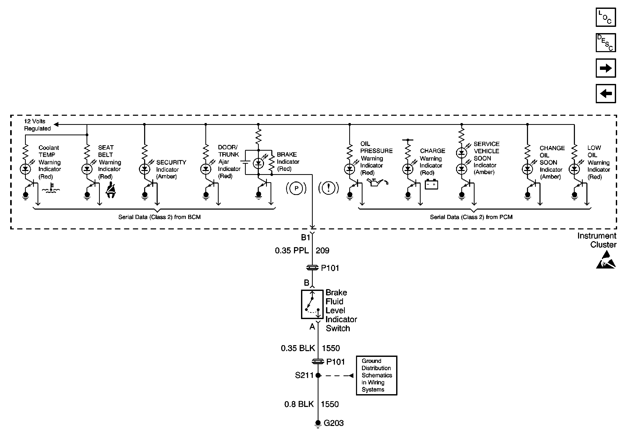
🢒 Brake Fluid Level Switch
Brake Fluid Level Switch
Brake Fluid Level Switch
Instrument Cluster Circuit Description
Cell 81: Serial Data
Cell 81: PCM, Engine Coolant Level Indicator Module, Windshield Washer Solvent Level Switch
Ground Distribution Schematics
Handling ESD Sensitive Parts Notice
Handling ESD Sensitive Parts Notice
Instrument Cluster Components