GM Service Manual Online
For 1990-2009 cars only
Makes
🢒
Buick
🢒
2004
🢒
Rendezvous - AWD
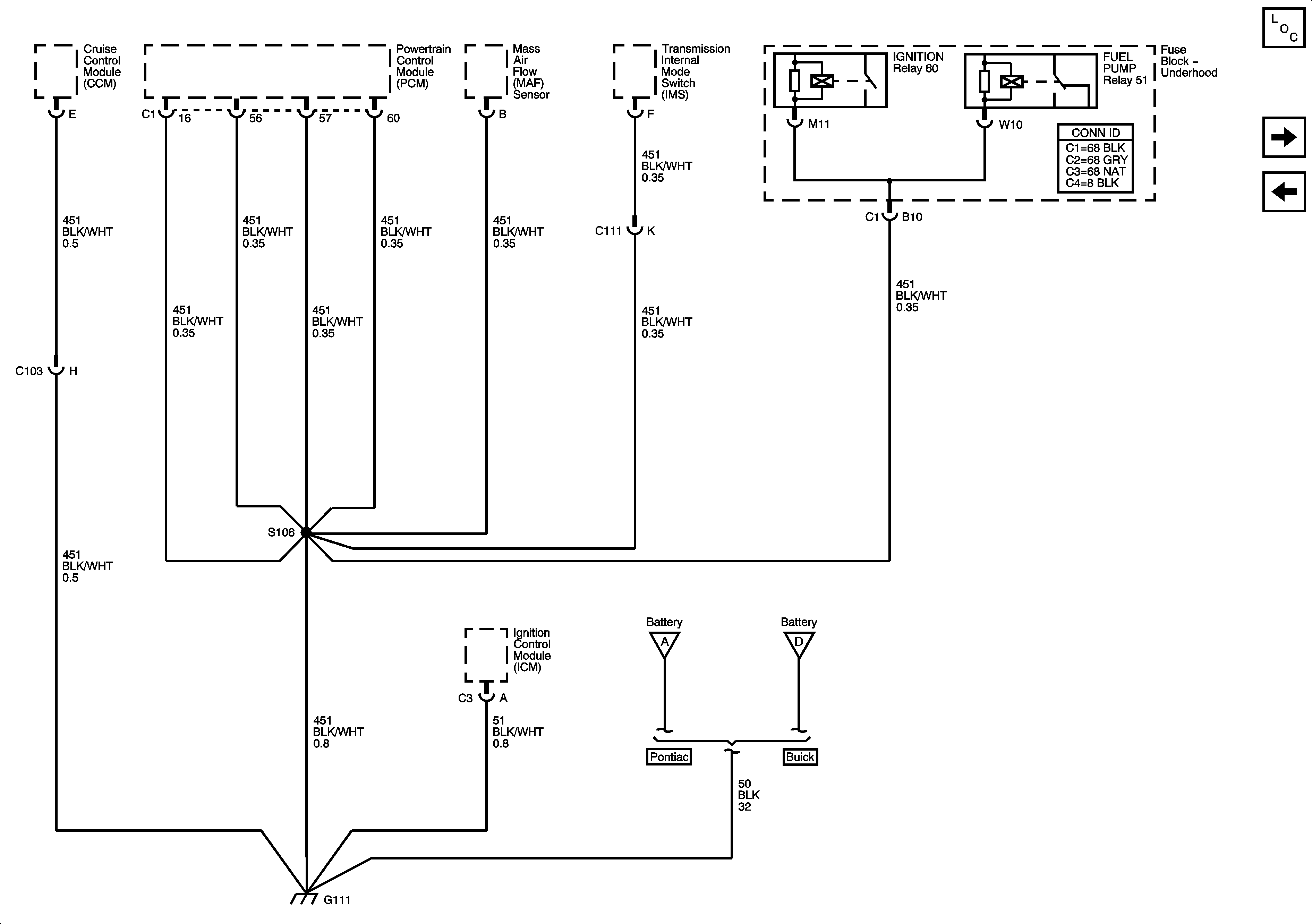
🢒 Ground G111 - Buick
Ground G111 - Buick
Ground G111 -- Buick
Master Electrical Component List
Ground G117 - Buick
Ground G101 - Buick