GM Service Manual Online
For 1990-2009 cars only
Makes
🢒
Buick
🢒
2003
🢒
Rendezvous - FWD
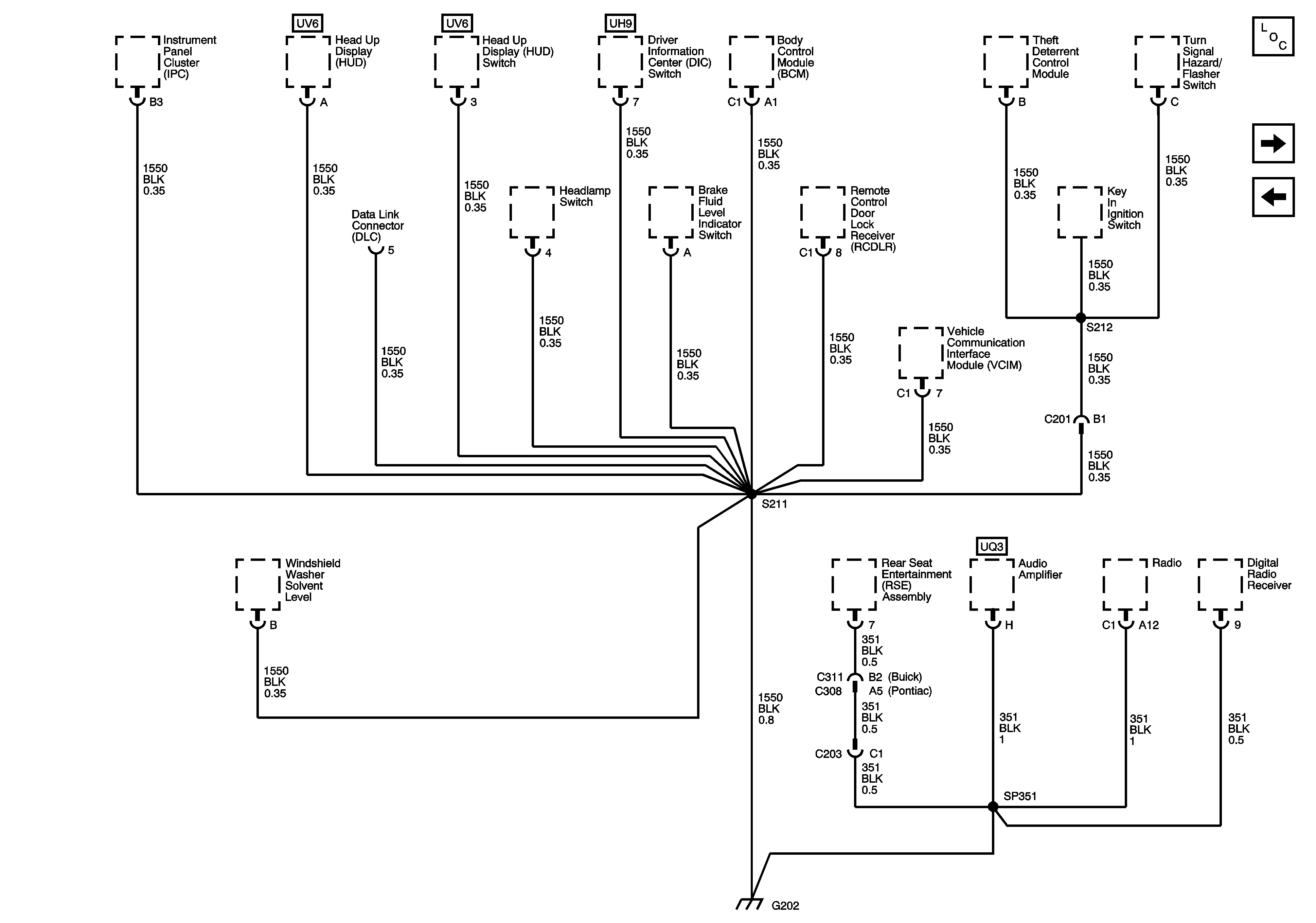
🢒 Ground G202 - Buick
Ground G202 - Buick
Ground G202 -- Buick
Master Electrical Component List
Ground G301 - Buick
Ground G201 - Buick