GM Service Manual Online
For 1990-2009 cars only
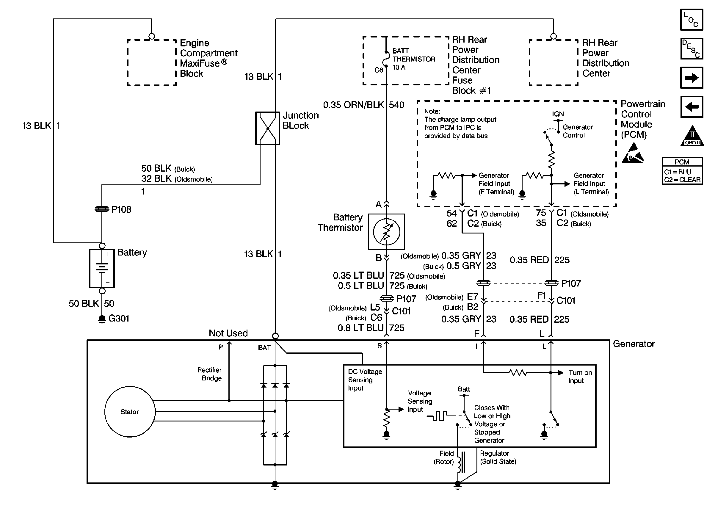
Figure 1:
Object Number: 165709  Size: FS
Engine Electrical Components
Starting and Charging System
Generator, Battery Thermistor and PCM
Engine Electrical Schematic Icons
Engine Electrical Schematic Icons
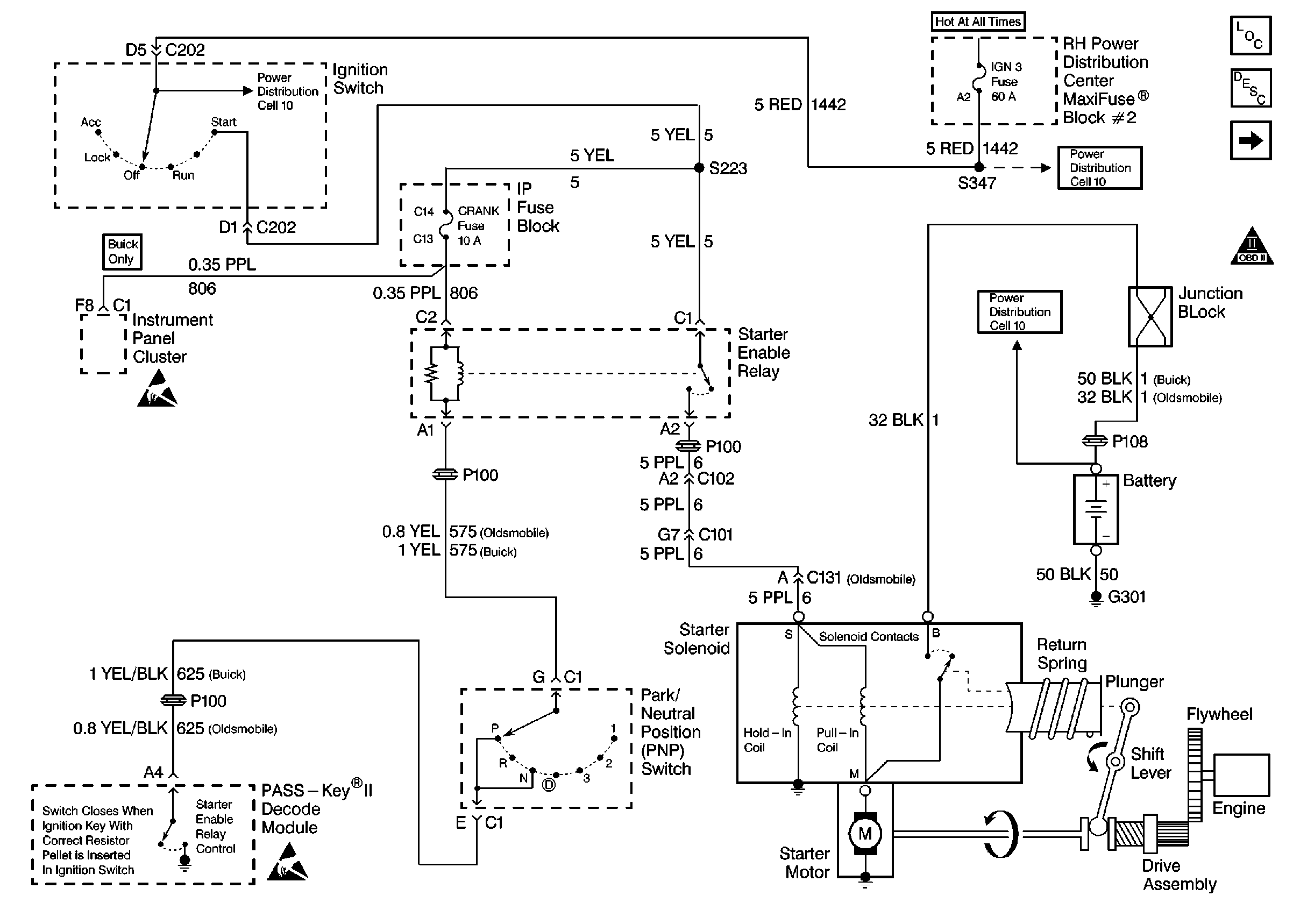
Figure 2:
Object Number: 165717  Size: FS
Engine Electrical Components
Starting and Charging System
Volts Indicator
Battery, Starter, PNP and PASS-Key
Engine Electrical Schematic Icons
Engine Electrical Schematic Icons
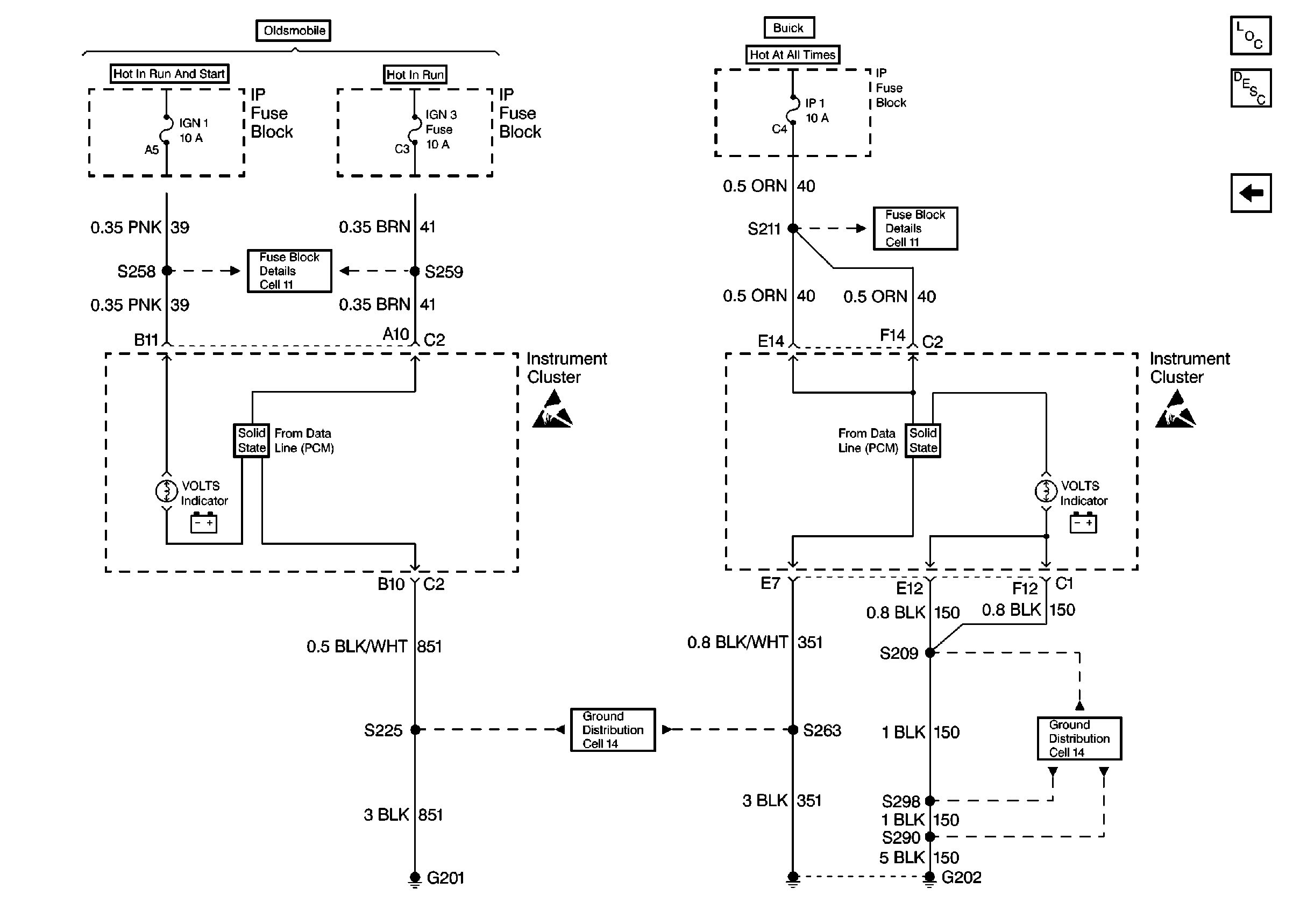
Figure 3:
Object Number: 165722  Size: FS
Engine Electrical Components
Starting and Charging System
Generator, Battery Thermistor and PCM
Engine Electrical Schematic Icons
Engine Electrical Schematic Icons