GM Service Manual Online
For 1990-2009 cars only
Makes
🢒
Buick
🢒
1998
🢒
Riviera
🢒 Cell 10: IP 1 Fuse (2 of 2) (Oldsmobile)
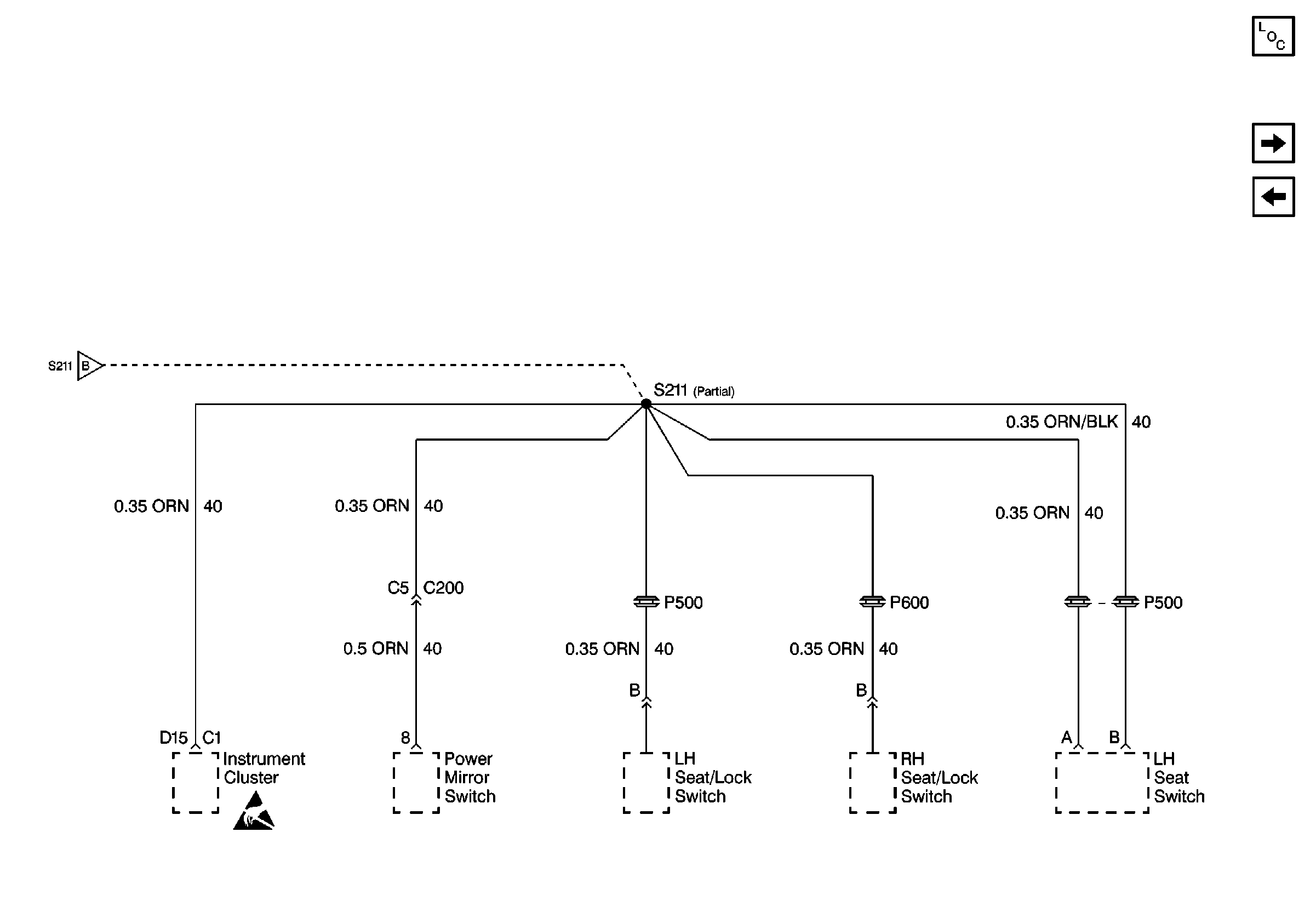
Cell 10: IP 1 Fuse (2 of 2) (Oldsmobile)
Cell 10: IP 1 Fuse (2 of 2) (Oldsmobile)
Power and Grounding Components
Cell 10: PWR ST Circuit Breaker
Cell 10: IP 1 Fuse (1 of 2) (Oldsmobile)
Handling ESD Sensitive Parts Notice
Cell 10: IP 1 Fuse (1 of 2) (Oldsmobile)