GM Service Manual Online
For 1990-2009 cars only

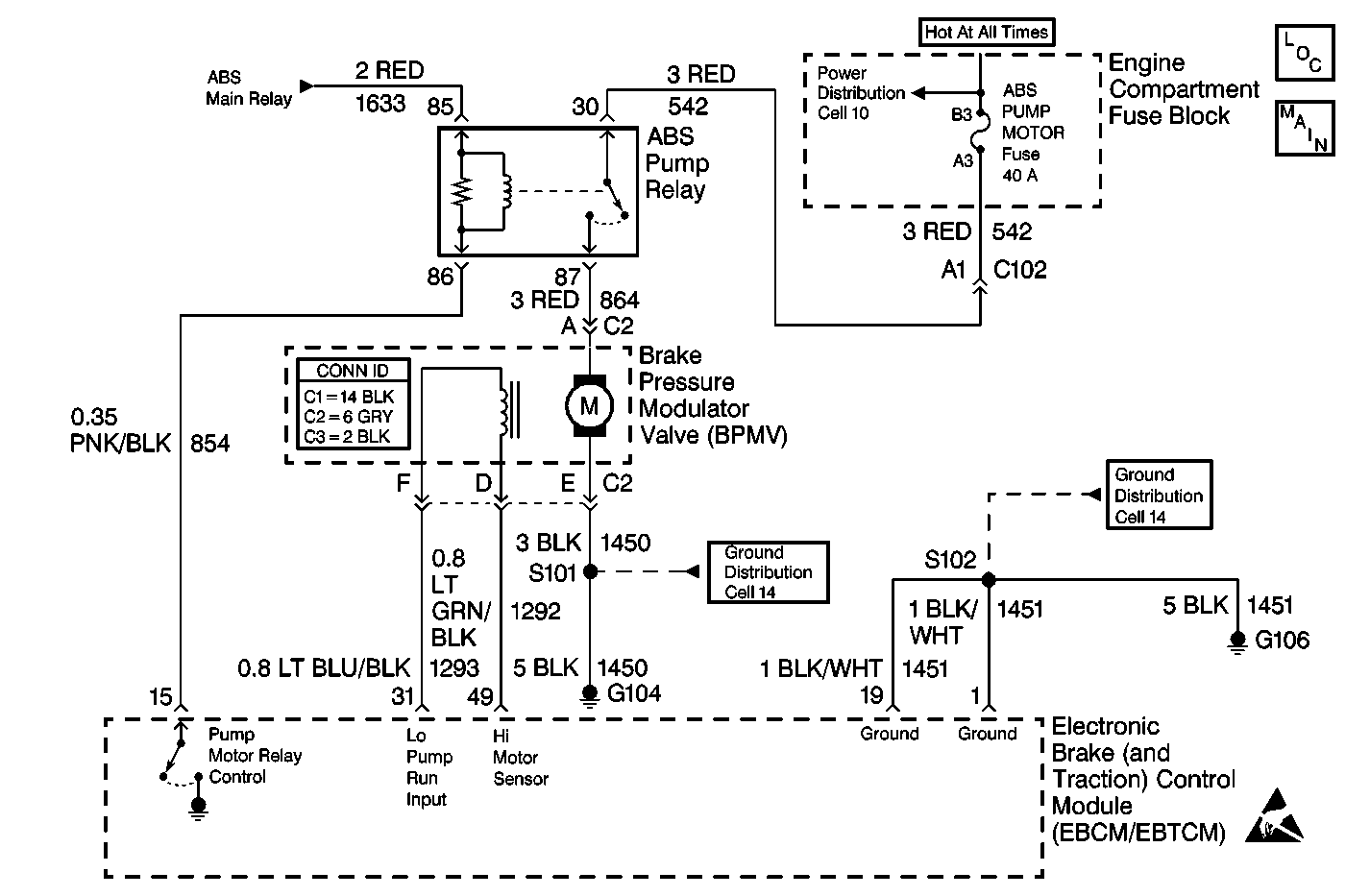
Object Number: 406534  Size: MF
ABS Components
Cell 44: PWR, GND, and ABS Relays
Handling ESD Sensitive Parts Notice
Cell 10: Battery
Cell 14: G102, G104, G106, G110, and G301 (Battery Ground)
Cell 14: G102, G104, G106, G110, and G301 (Battery Ground)
Cell 44: PWR, GND, and ABS Relays

Circuit Description

When the EBCM/EBTCM grounds terminal 15, the pump relay contacts close. The closed contacts apply voltage to the BPMV assembly's pump motor. The EBCM/EBTCM turns ON the pump motor during most ABS braking conditions and, when equipped, during all traction control conditions.

During ABS braking, when the pump motor is running, the BPMV reservoir replenishes and pressurizes the master cylinder. This causes the brake pedal to rise gradually. The pump motor will run until the brake pedal rises sufficiently in order to close the TCC/antilock brake switch.

During traction control mode, after the front hydraulic circuits are isolated, the pump motor increases fluid pressure in these circuits. The increased pressure is directed to the slipping wheel through the BPMV's front inlet and outlet valves. This pressure causes the brakes to be applied, reducing wheel spin at the slipping wheel. Traction control is disabled as soon as the brakes are applied manually.

The EBCM/EBTCM monitors pump motor operation via the pump motor run sensor. When the pump is operating, voltage is induced into the sensor's coil and the EBCM/EBTCM monitors this voltage at terminal 49 and terminal 31.

Conditions for Setting the DTC

    • When the EBCM/EBTCM grounds terminal 15, DTC C1261 sets if the EBCM/EBTCM determines that the frequency between EBCM/EBTCM terminals 31 and 49 is less than 160 Hz.
    • The EBCM/EBTCM recognizes this condition only while ABS braking during the following actions:
       - Pump motor operation
       - Traction control mode (when equipped)
       - The EBCM/EBTCM self-check which occurs when the vehicle reaches 20 km/h (12 mph)
    • Test drive the vehicle after clearing the DTC in order to ensure the correct diagnosis. Refer to the Diagnostic Process.
    • DTC C1261 also sets when the pump motor runs continuously (when the EBCM/EBTCM sees proper voltage between terminal 31 and terminal 49 without grounding terminal 15).

Action Taken When the DTC Sets

    •  DTC C1261 is stored
    • The ABS is disabled
    • The ANTILOCK indicator lamp is turned on

Conditions for Clearing the DTC

The DTC will clear under the following conditions:

    • Conditions for the malfunction are no longer present. Use the scan tool clear DTCs function.
    • 100 ignition switch key cycles have passed without detecting any malfunctions

Diagnostic Aids

The following conditions are other possible causes of this malfunction:

    • An open in any of the following circuits:
      • CKT 1450
      • CKT 1451
      • CKT 864
      • CKT 854
      • CKT 1633
      • CKT 1292
      • CKT 1293
    • A short to ground in any of the following circuits:
      • CKT 864
      • CKT 854
      • CKT 1292
      • CKT 1293
      • CKT 542
    • An ABS pump relay failed open, engaged, or point with high resistance.
    • A main relay failure

Step

Action

Value(s)

Yes

No

1

Was the ABS Diagnostic System Check performed?

--

Go to Step  2

Go to Diagnostic System Check - ABS

2

Turn the ignition switch to the RUN position.

Does the BPMV pump motor run continuously?

--

Go to Step  3

Go to Step  5

3

Remove the ABS pump relay.

Does the pump motor stop running?

--

Go to Step  4

Go to Step  24

4

  1. Turn the ignition switch to the OFF position.
  2. Using the J 39200 set to DC scale, measure the voltage between the ABS pump relay harness connector terminal 86 and ground. Is the voltage within the specified range?

Battery Voltage

Go to Step  37

Go to Step  36

5

  1. Turn the ignition switch to the OFF position.
  2. Install a scan tool.
  3. Turn the ignition switch to the RUN position.
  4. Use the scan tool in order to select Bleed BPMV Assembly.
  5. Does the pump motor run?

--

Go to Step  6

Go to Step  13

6

  1. Turn the ignition switch to the OFF position.
  2. Disconnect the scan tool.
  3. Disconnect the BPMV connector C2.
  4. Use the J 39200 in order to measure the resistance between BPMV pigtail connector C2 terminal D and the BPMV case.

Is the resistance within the specified range?

OL (Infinite)

Go to Step  7

Go to Step  39

7

Use the J 39200 in order to measure the resistance between BPMV pigtail connector C2 terminal D and terminal F.

Is the resistance within the specified range?

10-40 ohms

Go to Step  8

Go to Step  39

8

  1. Reconnect the BPMV connector C2.
  2. Disconnect the EBCM/EBTCM harness connector.
  3. Install the J 38716 pinout box.
  4. Use the J 39200 in order to measure the resistance between pinout box terminal 1 and ground.

Is the resistance less than the specified value?

2 ohms

Go to Step  9

Go to Step  25

9

Use the J 39200 in order to measure the resistance between pinout box terminal 31 and terminal 49.

Is the resistance within the specified range?

10-40 ohms

Go to Step  10

Go to Step  26

10

Use the J 39200 in order to measure the resistance between pinout box terminal 49 and terminal 1.

Is the resistance less than the specified value?

2 ohms

Go to Step  27

Go to Step  11

11

Use the J 39200 in order to measure the resistance between pinout box terminals 31 and terminal 1.

Is the resistance less than the specified value?

2 ohms

Go to Step  28

Go to Step  12

12

  1. Use a fixed jumper in order to jump between pinout box terminal 19 and terminal 34.
  2. Use another fixed jumper in order to jump between pinout box terminal 1 and terminal 15.
  3. Turn the ignition switch to the RUN position. (Pump should run.)
  4. Use the J 39200 in order to measure the motor run sensor output between the pinout box terminal 31 and terminal 49.

Is the frequency greater than the specified value?

160 Hz

Go to Step  38

Go to Step  39

13

  1. Use the scan tool in order to clear DTCs
  2. Turn the ignition switch to the OFF position.
  3. Disconnect the scan tool.
  4. Disconnect the ABS pump relay.
  5. Turn the ignition switch to the RUN position.
  6. Use the J 39200 in order to measure the voltage between the ABS pump relay harness connector terminal 85 and ground.

Is the voltage within the specified range?

Battery Voltage

Go to Step  14

Go to Step  29

14

  1. Turn the ignition switch to the OFF position.
  2. Use the J 39200 in order to measure the voltage between the ABS pump relay harness connector terminal 30 and ground.

Is the voltage within the specified range?

Battery Voltage

Go to Step  15

Go to Step  21

15

Connect a fused jumper between the ABS pump relay harness terminal 30 and terminal 87.

Does the pump motor run?

--

Go to Step  18

Go to Step  16

16

  1. Leave the fused jumper connected.
  2. Disconnect the BPMV connector C2.

  3. Use the J 39200 in order to measure the voltage between BPMV harness connector C2 terminal A and ground.

Is the voltage within the specified range?

Battery Voltage

Go to Step  17

Go to Step  31

17

Use the J 39200 in order to measure the voltage between BPMV harness connector C2 terminal A and terminal E.

Is the voltage within the specified range?

Battery Voltage

Go to Step  39

Go to Step  32

18

  1. Reconnect the ABS pump relay.
  2. Disconnect the EBCM/EBTCM harness connector.
  3. Install the J 38716 pinout box.

  4. Use the J 39200 in order to measure the resistance between pinout box terminal 1 and ground.

Is the resistance less than the specified value?

2  ohms

Go to Step  19

Go to Step  30

19

  1. Connect a fused jumper between the J 38716 pinout box terminal 15 and terminal 1.
  2. Connect a fused jumpers between the J 38716 pinout box terminal 34 and terminal 1.

Does the pump motor run?

--

Go to Step  38

Go to Step  20

20

  1. Turn the ignition switch to the OFF position.
  2. Remove the fused jumpers.
  3. Use the J 39200 in order to measure the resistance between pinout box terminal 15 and the ABS pump relay harness connector terminal 86.

Is the resistance less than the specified value?

2  ohms

Go to Step  36

Go to Step  33

21

Remove and inspect the ABS PUMP MOTOR Fuse in the engine compartment fuse block.

Is the fuse open?

--

Go to Step  22

Go to Step  40

22

  1. Disconnect the positive battery terminal.
  2. Use the J 39200 in order to measure the resistance between the ABS pump relay harness connector terminal 30 and ground.

Is the resistance within the specified range?

OL (Infinite)

Go to Step  23

Go to Step  34

23

  1. Disconnect the BPMV harness connector C2.
  2. Use the J 39200 in order to measure the resistance between the ABS pump relay harness connector terminal 87 and ground.

Is the resistance within the specified range?

OL (Infinite)

Go to Step  39

Go to Step  35

24

Repair the short to voltage in CKT 864. Refer to Wiring Repairs in Wiring Systems.

Is the repair complete?

--

Go to Diagnostic System Check - ABS

--

25

Repair the open or high resistance in CKT 1451. Refer to Wiring Repairs in Wiring Systems.

Is the repair complete?

--

Go to Diagnostic System Check - ABS

--

26

    • If the resistance was 0-9 ohms, repair short between CKT 1292 and CKT 1293. Refer to Wiring Repairs in Wiring Systems.
    • If the resistance was greater than 40 ohms, repair open in CKT 1292 or CKT 1293. Refer to Wiring Repairs in Wiring Systems.

Is the repair complete?

--

Go to Diagnostic System Check - ABS

--

27

Repair the short to ground in CKT 1292. Refer to Wiring Repairs in Wiring Systems.

Is the repair complete?

--

Go to Diagnostic System Check - ABS

--

28

Repair the short to ground in CKT 1293. Refer to Wiring Repairs in Wiring Systems.

Is the repair complete?

--

Go to Diagnostic System Check - ABS

--

29

Repair the open or high resistance in CKT 1633. Refer to Wiring Repairs in Wiring Systems.

Is the repair complete?

--

Go to Diagnostic System Check - ABS

--

30

Repair the open or high resistance in CKT 1451. Refer to Wiring Repairs in Wiring Systems.

Is the repair complete?

--

Go to Diagnostic System Check - ABS

--

31

Repair the open or high resistance in CKT 864. Refer to Wiring Repairs in Wiring Systems.

Is the repair complete?

--

Go to Diagnostic System Check - ABS

--

32

Repair the open or high resistance in CKT 1450. Refer to Wiring Repairs in Wiring Systems.

Is the repair complete?

--

Go to Diagnostic System Check - ABS

--

33

Repair the open or high resistance in CKT 854. Refer to Wiring Repairs in Wiring Systems.

Is the repair complete?

--

Go to Diagnostic System Check - ABS

--

34

Repair the short to ground in CKT 542. Refer to Wiring Repairs in Wiring Systems.

Is the repair complete?

--

Go to Diagnostic System Check - ABS

--

35

Repair the short to ground in CKT 864. Refer to Wiring Repairs in Wiring Systems.

Is the repair complete?

--

Go to Diagnostic System Check - ABS

--

36

Replace ABS pump relay. Refer to Wiring Repairs in Wiring Systems.

Is the repair complete?

--

Go to Diagnostic System Check - ABS

--

37

Repair the short to voltage in CKT 854. Refer to Wiring Repairs in Wiring Systems.

Is the repair complete?

--

Go to Diagnostic System Check - ABS

--

38

Replace the EBCM/EBTCM. Refer to Electronic Brake and Traction Control Module Replacement .

Is the repair complete?

--

Go to Diagnostic System Check - ABS

--

39

Replace the BPMV. Refer to Brake Pressure Modulator Valve Replacement .

Is the repair complete?

--

Go to Diagnostic System Check - ABS

--

40

Repair the open or high resistance in CKT 542. Refer to Wiring Repairs in Wiring Systems.

Is the repair complete?

--

Go to Diagnostic System Check - ABS

--