GM Service Manual Online
For 1990-2009 cars only
Makes
🢒
Buick
🢒
1999
🢒
Riviera
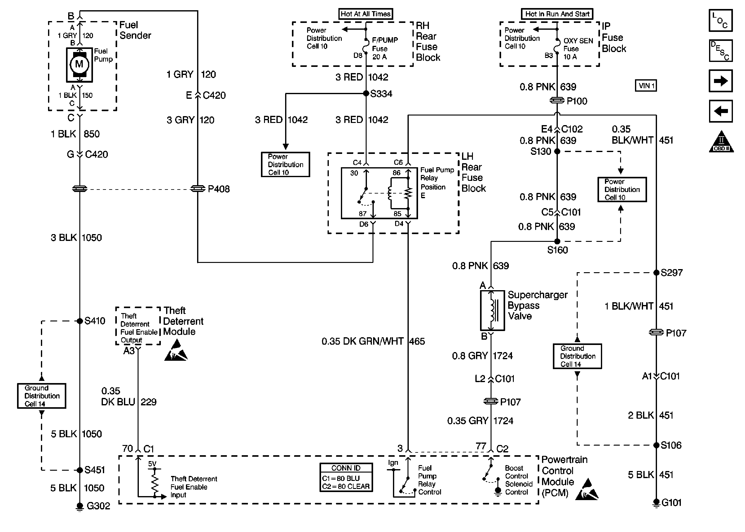
🢒 Cell 20: Fuel Control
Cell 20: Fuel Control
Cell 20: Fuel Control
Engine Controls Components
Powertrain Control Module Description
Cell 20: Fuel Injectors
Cell 20: Ignition Control Module
OBD II Symbol Description Notice
Cell 10: IGN 3 Fuse, Ignition Switch (Buick)
Cell 10: Battery
Cell 10: F/PMP Fuse, HZRD/STOP Fuse, and INTR LP Fuse
Cell 10: OXYGEN SENSORS Fuse (Buick)
Handling ESD Sensitive Parts Notice
Cell 14: G100 and G101 (Buick)
Cell 14: G306 and G302 (2 of 2)
Powertrain Control Module Connector End Views
Handling ESD Sensitive Parts Notice