GM Service Manual Online
For 1990-2009 cars only

SERVICE MANUAL UPDATE SEC. 8A DAYTIME RUNNING LIGHTS

SUBJECT: SERVICE MANUAL UPDATE - SECTION 8A - CELL 104 - DAYTIME RUNNING LIGHTS (T61)

VEHICLES AFFECTED: 1990 J AND N CARS

CAR LINES INVOLVED:

1990 Chevrolet Cavalier with T61 1990 Pontiac Sunbird with T61 1990 Pontiac Grand Am with T61 1990 Oldsmobile Calais with T61 1990 Buick Skylark with T61

The above vehicles for sale in Canada, are affected by G.M. of Canada recalls and/or running Production changes for the Daytime Running Lights (DRL) circuit and module.

The following vehicles built for sale in Canada are involved in G.M. of Canada recalls.

Through and Year and Model Plant Beginning Including ------------------------ --------- ---------- ----------- 1990 Chevrolet Cavalier Lordstown L7100010 L7136932 1990 Chevrolet Cavalier Janesville LJ100017 LJ160303 1990 Pontiac Sunbird LE Lordstown L7500017 L7547271 1990 Pont. Sunbird SE > Lordstown L7500226 L7565927 1990 Pontiac Grand Am LE Lansing-South LC200062 LC284197 1990 Pontiac Grand Am SE Lansing-South LC201201 LC311994 1990 Oldsmobile Calais Lansing-North LM700287 LN731352 1990 Buick Skylark Lansing-North LM000005 LM033601

The following pages contain revised information for the 1990 JIN Service Manuals Section 8A cell 104, "Daytime Running Lights (T61)". These revised pages are valid for 1990 JIN vehicles built after the Production change or those which have had the G.M. of Canada, daytime running lights, recall campaign previously completed.

J CARLINES ONLY

The 1990 J carline Service Manuals Section 8A, cell 104 information is correct for vehicles prior to the G.M. of Canada daytime running lights recall campaign being completed. However once the recall has been completed, or for vehicles produced after the above break points the following revised information is applicable.

Please update you 1990 JIN carline Service Manuals with the following information.

SYSTEM CHECK TABLE

ACTION NORMAL RESULT ------------------------------- ---------------------------- Turn the Ignition Switch to OFF Lo Beam Headlights are off

Apply Park Brake

Turn the Ignition Switch to Run

Release the Park Brake Lo Beam Headlights come on

Crank the engine Lo Beam Headlights go out while cranking then come back on

Headlight Switch Assembly: HEAD Lo Beam Headlights go off

Headlight Dimmer Switch: HI Hi Beam Headlights come on

Headlight Dimmer Switch LO Lo Beam Headlights come on

SYSTEM DIAGNOSIS

*NOTE: The following tests assume that the Headlights operate using the Light Switch.

o Do the Test listed for your symptom in the Symptom Table.

o Tests follow the System Table.

SYMPTOM TABLE

SYMPTOM DO TEST ------------------------------- ---------------------------------- Lo Beam Headlights do not light If BRAKE Indicator is lit refer when ignition is in RUN to page 8A-41. Otherwise do Test A and Park Brake is released.

Lo Beam Headlights do not turn off Do Test A. when Hi Beam Headlights are on.

Lo Beam Headlights turn on when If BRAKE Indicator doesn't light, ignition is turned to RUN with the refer to page 8A-41. Otherwise do Park Brake applied. Test A.

A: DAYTIME RUNNING LIGHTS (DRL) MODULE TEST (TABLE 1) ------------------------------------------------------ Connect: TEST LAMP

At: DAYTIME RUNNING LIGHTS (DRL) MODULE CONNECTOR (Disconnected)

Conditions:

o Ignition Switch: RUN o Park Brake: RELEASED o Light Switch: OFF

Connect Between Correct Result For Diagnosis --------------- -------------- --------------- A (ORN) & Ground Lamp Lights Check/repair suspect wires for an open or short to ground (see schematic).

E (BRN) & Ground Lamp Lights Check/repair suspect wires for an open or short to ground (see schematic).

C (TAN/WHT) & Ground Lamp Lights See Brake Warning System, page 8A-41.

A (ORN) & F (BLK) Lamp Lights Check/repair BLK (150) wire for an open.

A (ORN) & DRL Module Case Lamp Lights Check/repair BLK (150) wire and ground G 103 for an open.

Ground Wire (BLK)

- Headlight Switch: ON - Headlight Dimmer Switch: HI

D (LT GRN) & Ground Lamp Lights Check/repair LT GRN (11) wire for an open or short to ground.

Park Brake: APPLIED

C (TAN/WHT) & Ground Lamp Off See Brake Warning System, page 8A-41.

If all voltages are correct go to Table 2.

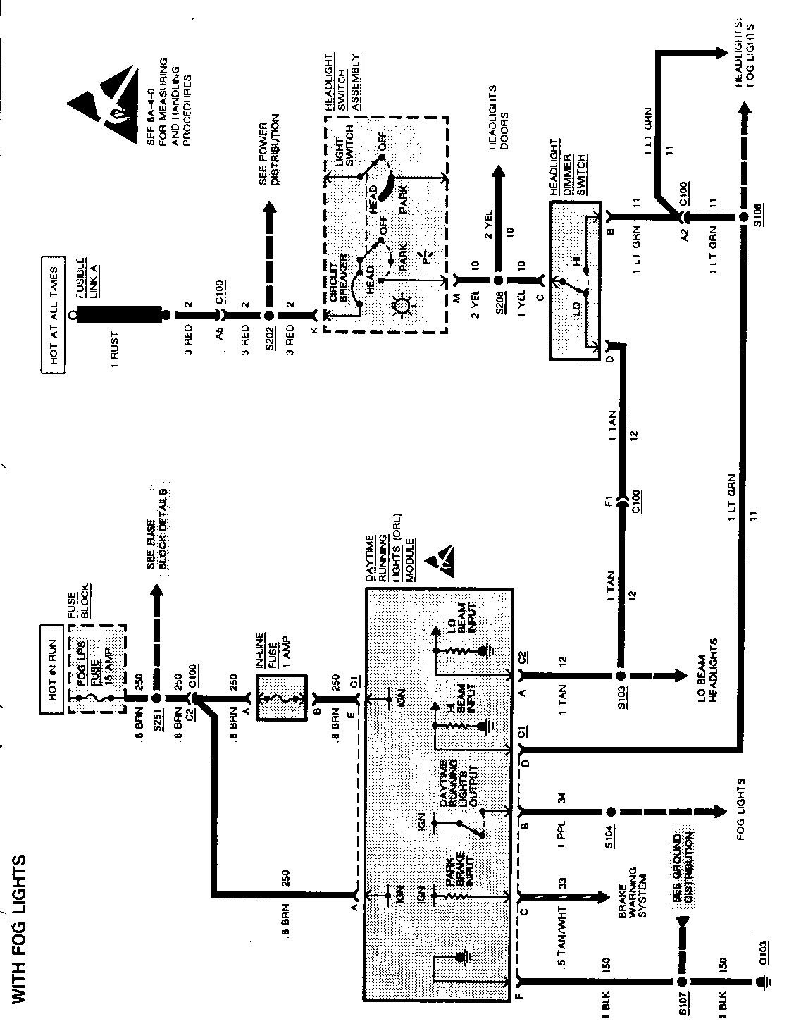
A: DAYTIME RUNNING LIGHTS (DRL) MODULE TEST (TABLE 1) ----------------------------------------------------- Connect: TEST LAMP At: DAYTIME RUNNING LIGHTS (DRL) MODULE CONNECTOR Cl (Disconnected) Conditions: o Ignition Switch: RUN o Park Brake: Released o Light Switch: OFF o Fog Light Switch: OFF

Connect Between Correct Result For Diagnosis ------------------- -------------- -------------------------- C1/A (ORN) & Ground Lamp lights Check/repair suspect wires for an open or short to ground (see schematic).

C1/E (BRN) & Ground Lamp lights Check/repair suspect wires for an open or short to ground (see schematic).

C1/C (TAN/WHT) & Ground Lamp lights See Brake Warning System, page 8A-41.

C1/A (ORN) & F (BLK) Lamp lights Check/repair BLK (150) wire for an open.

C1/A (ORN) & DRL (BLK) Lamp lights Check/repair BLK (150) Module Case Ground Wire wire for an open. without Fog Lights

- Headlight Switch: ON - Headlight Dimmer Switch: HI

C1/D (LT GRN) & Ground Lamp lights Check/repair LT GRN (11) wire for an open or short to ground.

- Park Brake: Applied

C1/C (TAN/WHT) & Ground Lamp off See Brake Warning System, page 8A-41.

- If all voltages are correct go to Table 2 (without Fog Lights) or Table 3 (with Fog Lights).

A: DAYTIME RUNNING LIGHTS (DRL) MODULE TEST (TABLE 1) ----------------------------------------------------- Connect: TEST LAMP

At: DAYTIME RUNNING LIGHTS (DRL) MODULE CONNECTOR Cl (Disconnected)

Conditions:

o Ignition Switch: RUN o Park Brake: RELEASED o Light Switch: OFF o Fog Light Switch: OFF

Connect Between Correct Result For Diagnosis ------------------- -------------- ------------------------ C1/A (ORN) & Ground Lamp Lights Check/repair RED (2) wire, In-line Fuse, and ORN (140) wire for an open or short to ground (see schematic).

C1/E (BRN) & Ground Lamp Lights Check/repair BRN (50) wire, In-line fuse, and BRN (250) wire for an open or short to ground (see schematic).

C1/C (TAN/WHT) & Ground Lamp Lights See Brake Warning System, page 8A-41.

C1/A (ORN) & F (BLK) Lamp Lights Check/repair BLK (150) wire for an open.

C1/A (ORN) & DRL Module Case Lamp Lights Check/repair BLK (150) wire and ground G101 for an open.

Ground Wire (BLK) (LE models only)

- Headlight Switch: ON - Headlight Dimmer Switch: HI

C1/D (LT GRN) & Ground Lamp Lights Check/repair LT GRN (11) wire for an open or short to ground.

- Park Brake: Applied

C1/C (TAN/WHT) & Ground Lamp Off See Brake Warning System, page 8A-41.

If all voltages are correct go to Table 2 (LE models) or Table 3 (SE models).

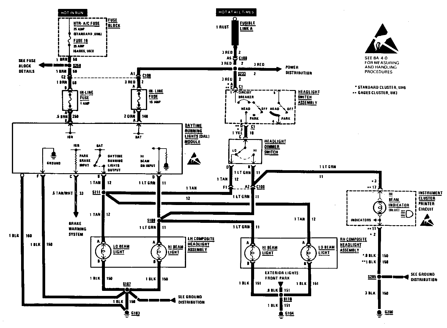
DAYTIME RUNNING LIGHTS: T61 ---------------------------- A: DAYTIME RUNNING LIGHTS (DRL) MODULE TEST

Connect: TEST LAMP

At: DAYTIME RUNNING LIGHTS (DRL) MODULE CONNECTOR (Disconnected)

Conditions:

9 Ignition Switch: RUN 9 Park Brake: RELEASED 9 Light Switch: OFF

Connect Correct For Between Result Diagnosis ----------- ---------------- ------------------------------ Check/repair fusible link, RED A (ORN) & Lamp Lights (2) wire In-line Fuse, and ORN Ground (140) wire for an open or short to ground

Check/repair HTR A/C Fuse, E (BRN)& Lamp Lights BRN (50) wire, In-line Fuse, Ground and BRN (250) wire for an open or short to ground

B (TAN)& Lamp does not Light Check/repair TAN (12) wire Ground for a short Lo Battery

C (TAN/WHT) & Lamp Lights See Brake Warning System, Ground Page 8A-41

A (ORN) & Lamp Lights Check/repair BLK (150) wire F (BLK) for an open

A (ORN) & DRL Case Lamp Lights Check/repair BLK (150) wire Ground Wire (BLK) and ground G101 for an open

- Light Switch: HEAD - Headlight Dimmer Switch: LO

Check/repair TAN (12) wire B (TAN) & Lamp Lights for an open or short to ground. Ground Also verify operation of Light Switch Dimmer

- Headlight Dimmer Switch: HI

D (LT GRN) & Check/repair LT GRN (I 1) Ground Lamp Lights wire for an open or short to ground

- Park Brake: APPLIED

C (TAN/WHT) & Lamp off See Brake Warning System, Ground Page 8A-41

- If all voltages are correct, replace the Daytime Running Lights Module

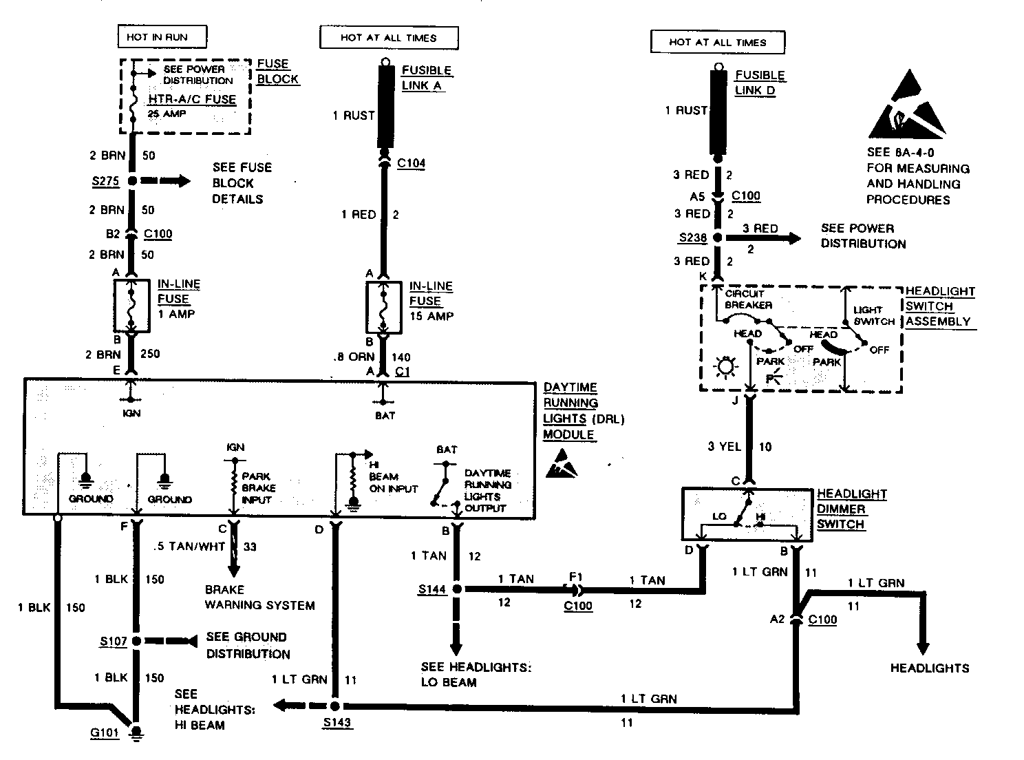
A: DAYTIME RUNNING LIGHTS (DRL) MODULE TEST (TABLE 1) ------------------------------------------------------- Measure: TEST LAMP At: DAYTIME RUNNING LIGHTS (DRL) MODULE CONNECTOR (Disconnected) Conditions: - Ignition Switch: RUN - Park Brake: Released - Light Switch: OFF

Connect Between Correct Result For Diagnosis ----------------- --------------- --------------------------- A (ORN) & Ground Lamp Lights Check/repair ORN (140) wire, In-line fuse, and RED wire for an open or short to ground (see schematic).

E (BRN) & Ground Lamp Lights Check/repair BRN (250) wire, In-line Fuse, and BRN (50) wire for an open or short to ground (see schematic).

C (TAN/WHT) & Ground Lamp Lights See Brake Warning System, page 8A-41.

A (ORN) & F(BLK) Lamp Lights Check/repair BLK (150) wire for an open.

A (ORN) & DRL Case Ground Lamp Lights Check/repair BLK (150) wire Wire (BLK) and ground G101 for open.

- Headlight Switch: ON - Headlight Dimmer Switch: HI

D (LT GRN) & Ground Lamp lights Check/repair LT GRN wire for an open or short to ground.

- Park Brake: Applied

C (TAN/WHT) & Ground Lamp off See Brake Warning System, page 8A-41.

- If all voltages are correct go to table 2


Object Number: 74930  Size: FS


Object Number: 74929  Size: FS


Object Number: 74928  Size: FS


Object Number: 75072  Size: FS


Object Number: 80150  Size: FS


Object Number: 75197  Size: FS


Object Number: 81422  Size: FS


Object Number: 74927  Size: FS


Object Number: 75071  Size: FS


Object Number: 77332  Size: FS


Object Number: 79004  Size: FS


Object Number: 75070  Size: FS


Object Number: 75069  Size: FS

General Motors bulletins are intended for use by professional technicians, not a "do-it-yourselfer". They are written to inform those technicians of conditions that may occur on some vehicles, or to provide information that could assist in the proper service of a vehicle. Properly trained technicians have the equipment, tools, safety instructions and know-how to do a job properly and safely. If a condition is described, do not assume that the bulletin applies to your vehicle, or that your vehicle will have that condition. See a General Motors dealer servicing your brand of General Motors vehicle for information on whether your vehicle may benefit from the information.