GM Service Manual Online
For 1990-2009 cars only
Makes
🢒
Buick
🢒
2007
🢒
Terraza Ext.
🢒
Seats
🢒
Power Seats
🢒 Passenger Seat Schematics
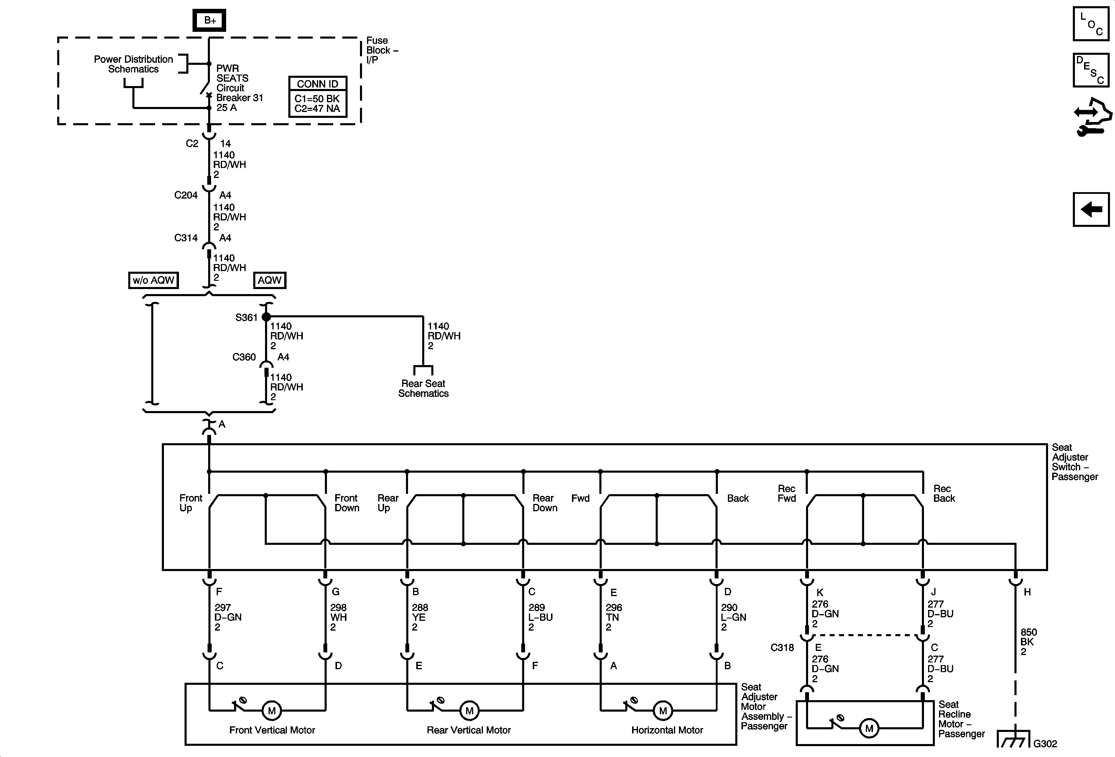
Figure
1:
6-Way Power Seat
Master Electrical Component List
Power Seats System Description and Operation
Control Module References
BATT MAIN 2, HTD/SEATS, LT PWR SLD DR, PWR/MIR UGDO, RT PWR SLD DR, Sit-N-Lift Seat, and STOP/TRN Fuses, PWR SEATS and Sit-N-Lift Circuit Breaker
Sit-N-Lift Seat Power and A/T Shift Interlock
G302 - 1 of 2
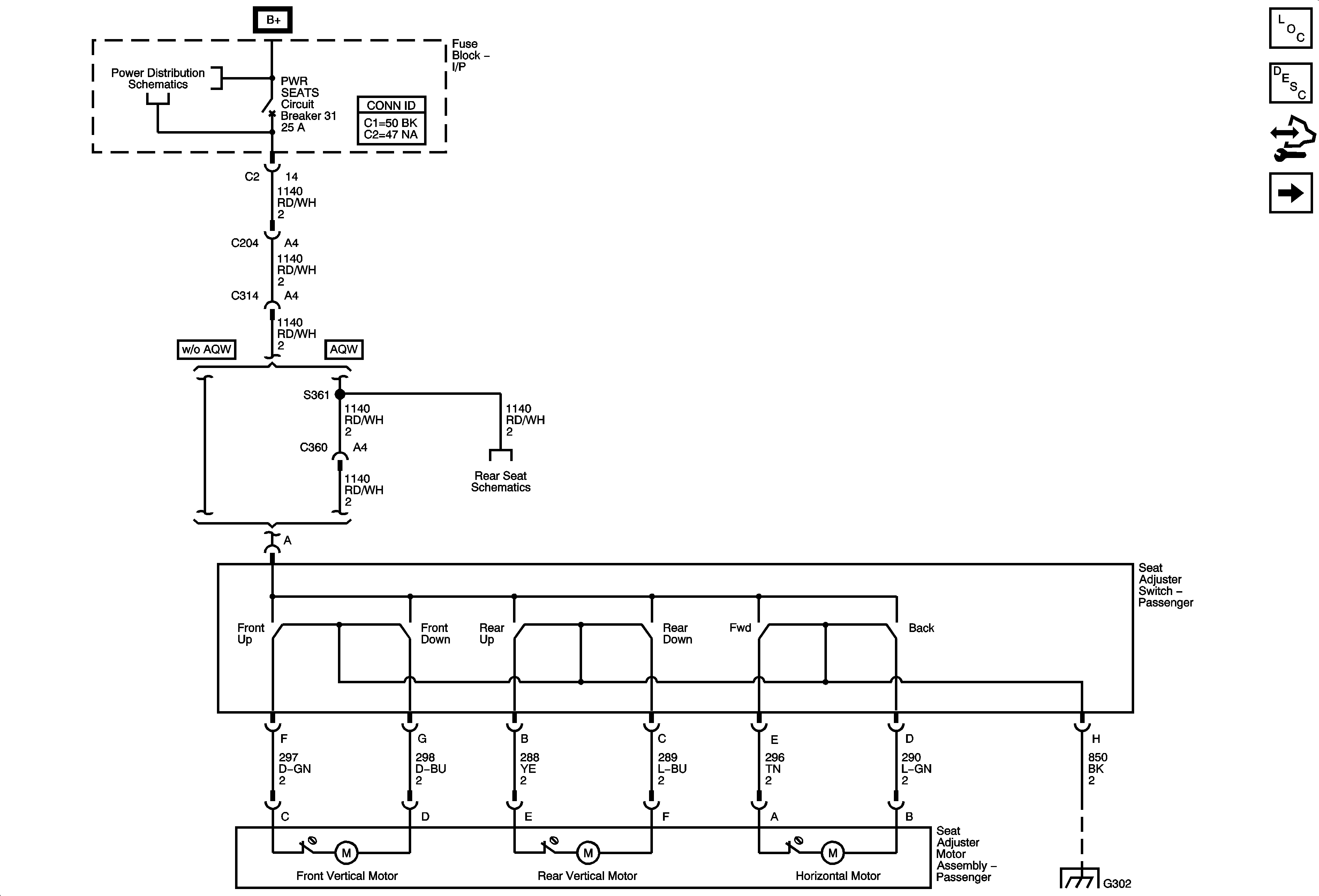
Figure
2:
8-Way Power Seat
Master Electrical Component List
Power Seats System Description and Operation
Control Module References
6-Way Power Seat
BATT MAIN 2, HTD/SEATS, LT PWR SLD DR, PWR/MIR UGDO, RT PWR SLD DR, Sit-N-Lift Seat, and STOP/TRN Fuses, PWR SEATS and Sit-N-Lift Circuit Breaker
Sit-N-Lift Seat Power and A/T Shift Interlock
G302 - 1 of 2