GM Service Manual Online
For 1990-2009 cars only
Makes
🢒
Buick
🢒
2007
🢒
Terraza Ext.
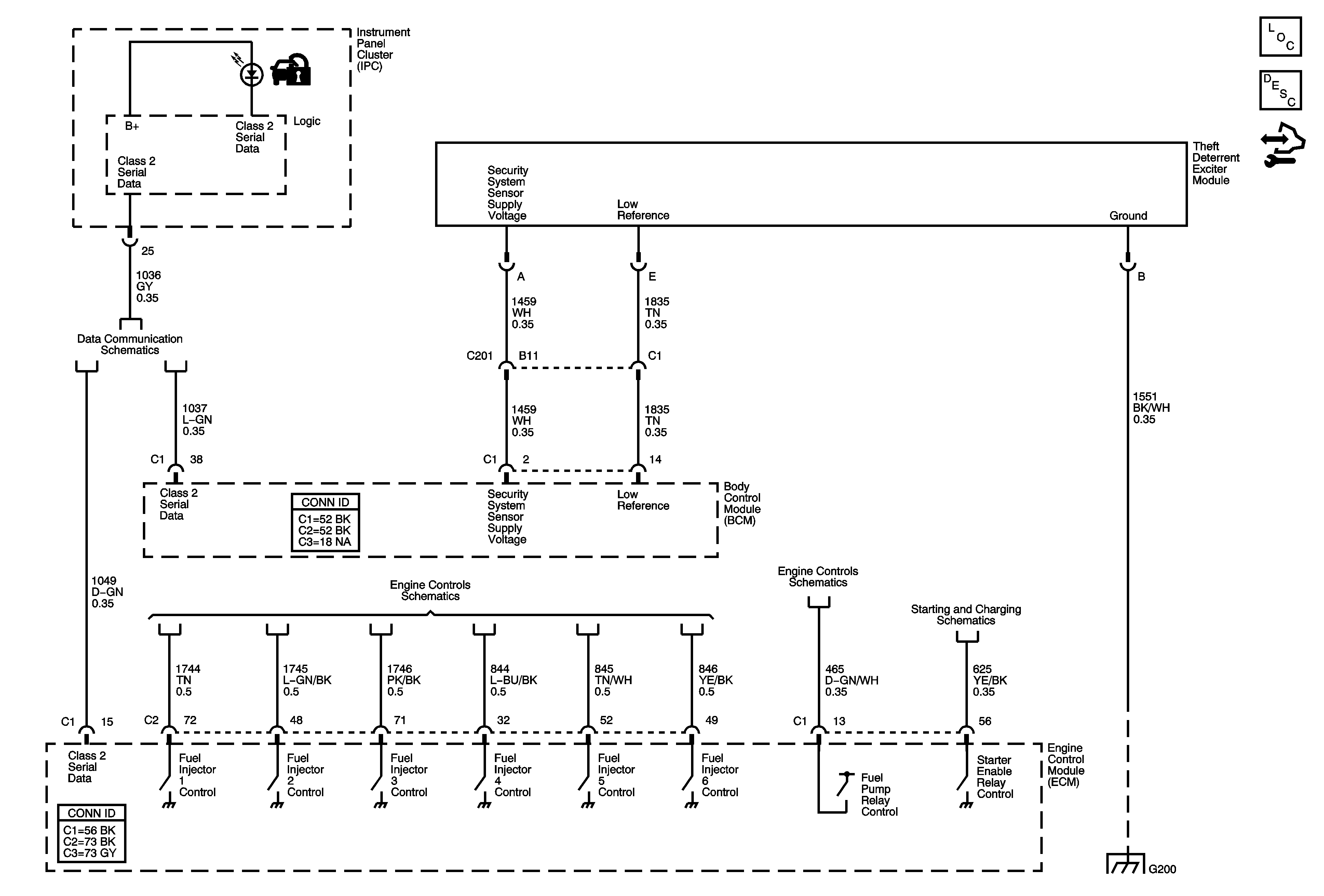
🢒 ImmobilizerSchematics
ImmobilizerSchematics
Master Electrical Component List
Vehicle Theft Deterrent (VTD) Description and Operation
Control Module References
Data Communication Schematics
Fuel Controls - Fuel Injectors
Fuel Controls - Fuel Pump Controls
Starting
G200 - 2 of 2