GM Service Manual Online
For 1990-2009 cars only
Figure 1:

Power, Ground, DLC, and Audio Signal Communication


Object Number: 639038  Size: FS
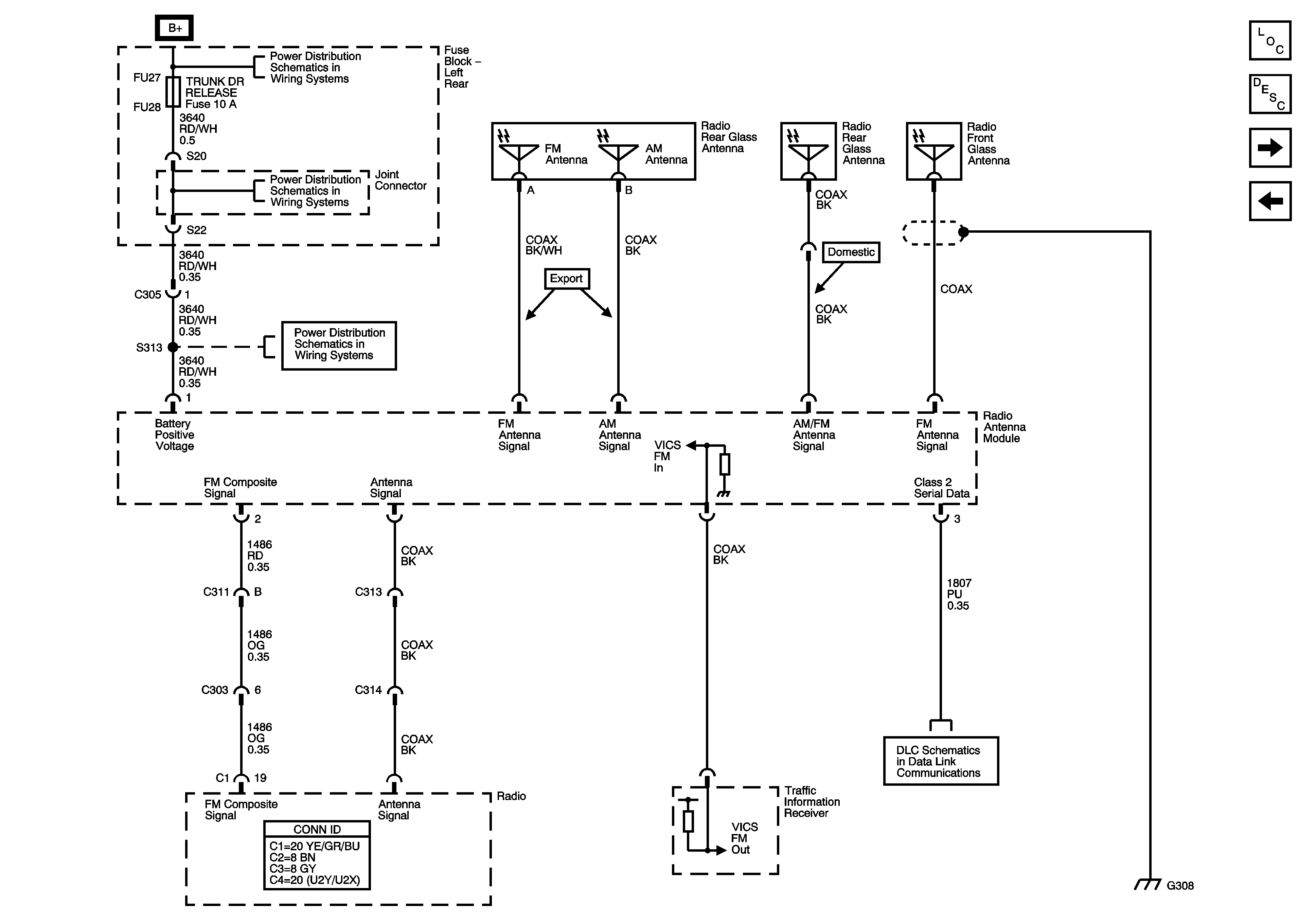
Figure 2:

AM/FM


Object Number: 639043  Size: FS
Figure 3:

S Band w/U2K


Object Number: 1208913  Size: FS
Figure 4:

Speakers w/ U66


Object Number: 639041  Size: FS
Figure 5:

Speakers w/ U57


Object Number: 639040  Size: FS