GM Service Manual Online
For 1990-2009 cars only
Makes
🢒
Cadillac
🢒
2003
🢒
CTS
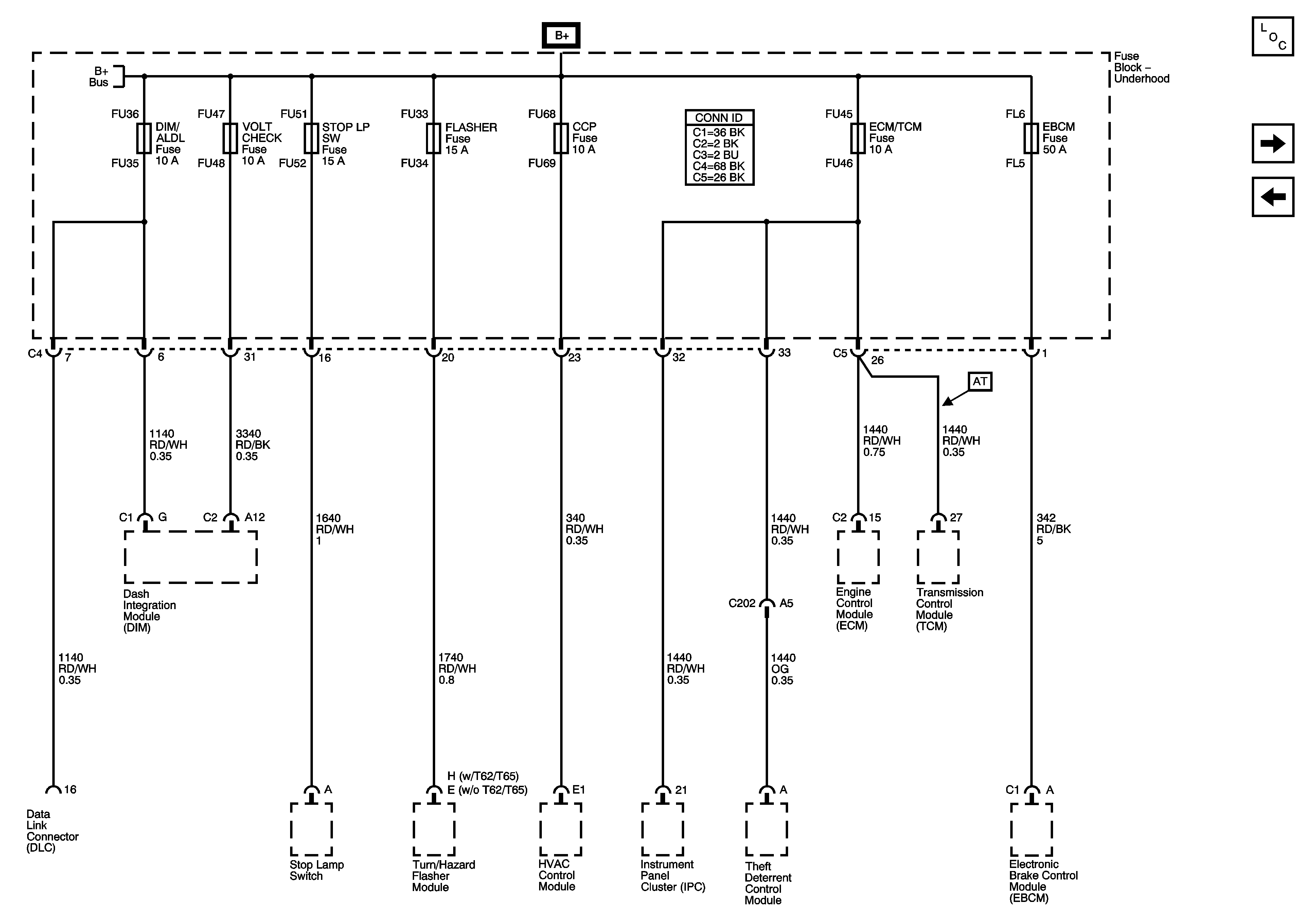
🢒 Underhood Fuse Block - DIM ALDL, STOPLP SW, FLASHER, CCP, ECM/TCM, and IGN SW Fuses
Underhood Fuse Block - DIM ALDL, STOPLP SW, FLASHER, CCP, ECM/TCM, and IGN SW Fuses
Underhood Fuse Block - DIM ALDL, STOPLP, FLASHER, CCP, ECM/TCM, and IGN SW FuseS