GM Service Manual Online
For 1990-2009 cars only
Figure 1:

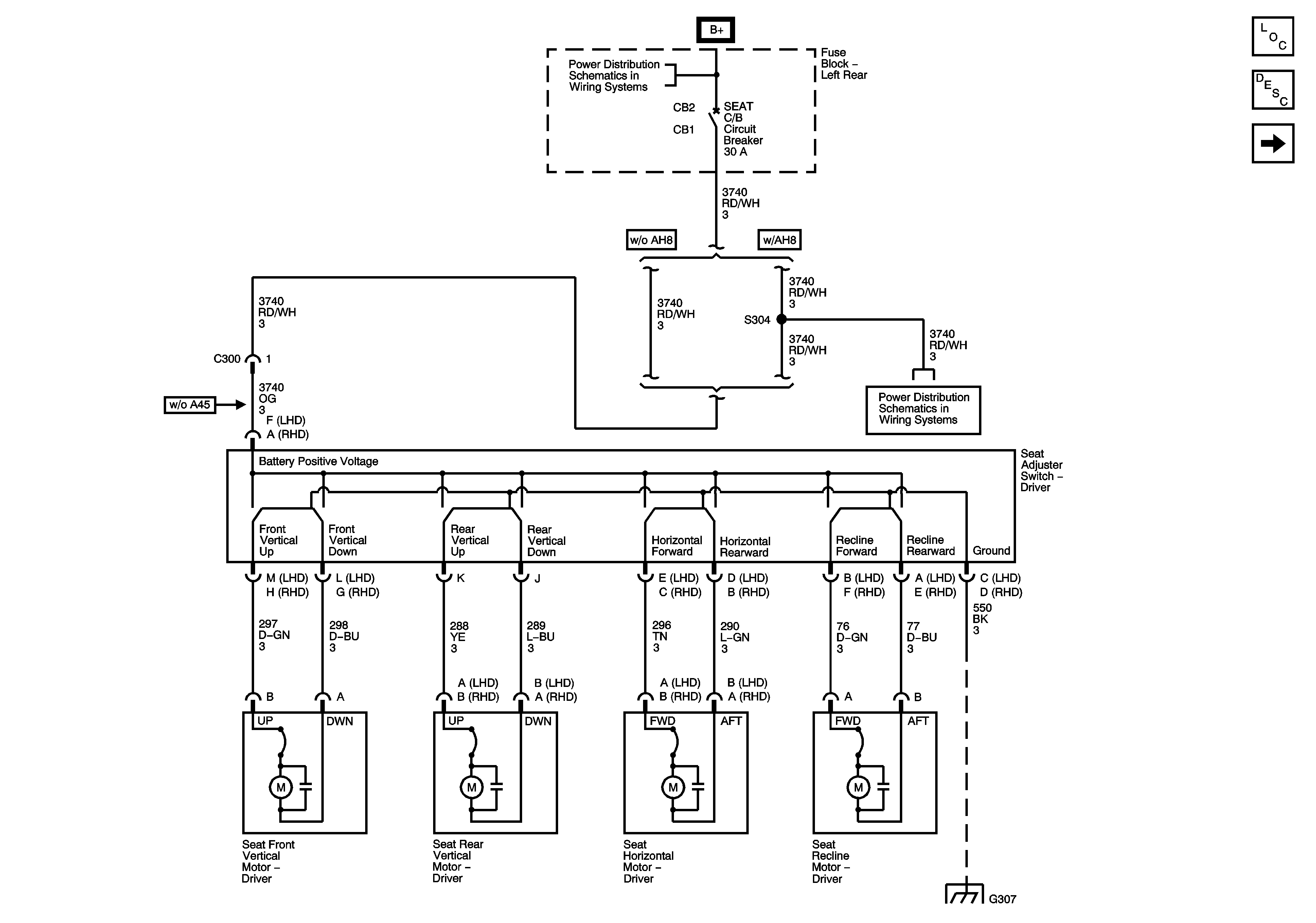
Power Seat - Driver


Object Number: 1347577  Size: FS
Master Electrical Component List
Power Seats System Description and Operation
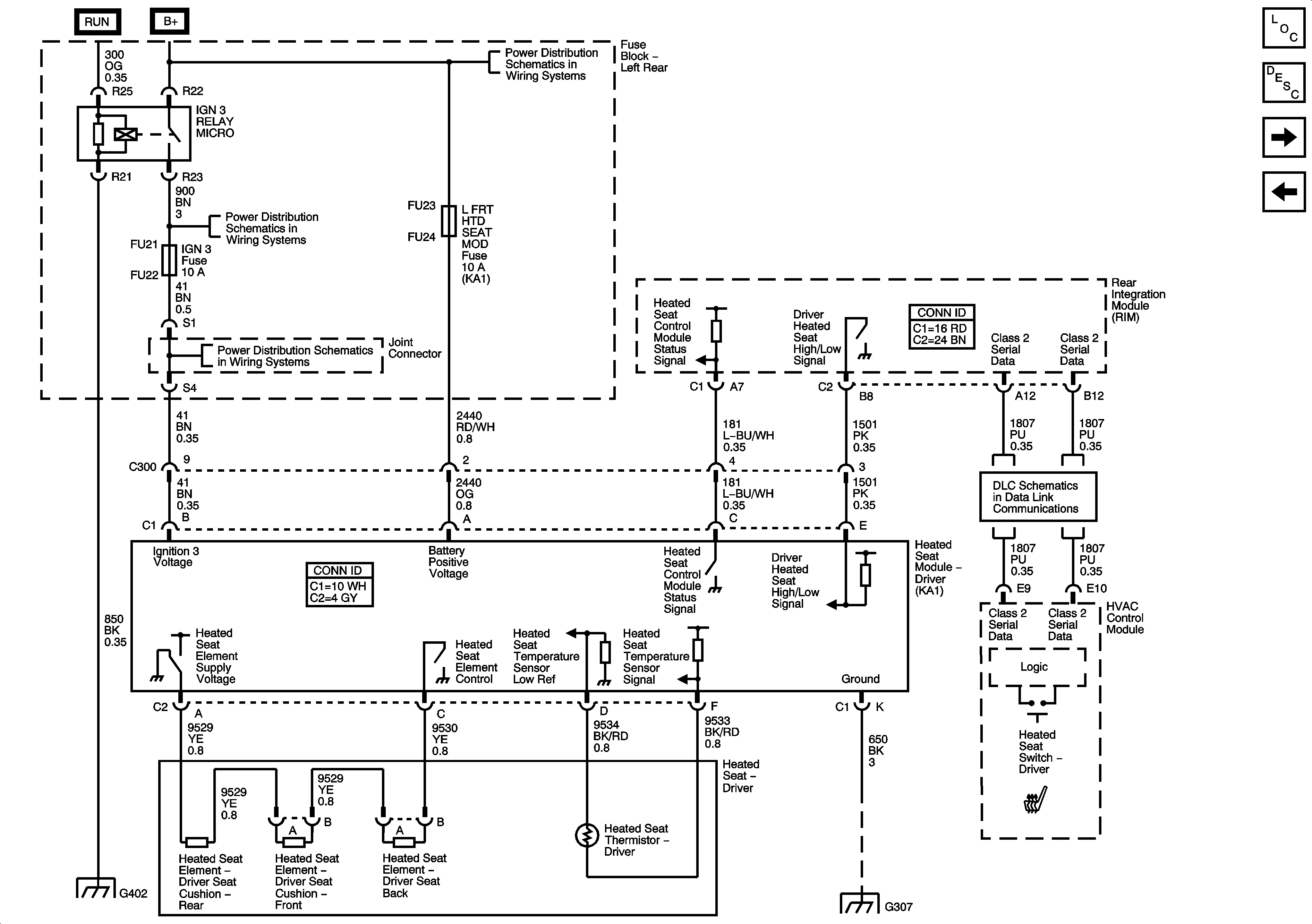
Heated Seat - Driver (KA1)
Left Rear Fuse Block B+ Bus
Left Rear Fuse Block SEAT Circuit Breaker, TRUNK Fuse/Relay, AMP, AUDIO, DRIVER DR MOD and REAR DR MOD Fuses
G307
Figure 2:

Heated Seat - Driver (KA1)


Object Number: 1347579  Size: FS
Master Electrical Component List
Heated Seats Description and Operation
Memory Seat Module (MSM) Power, Ground and Driver Seat Adjuster Switch (A45)
Power Seat - Driver
Left Rear Fuse Block B+ Bus
Left Rear Fuse Block IGN 3 Relay, L FRT HTD SEAT MOD, MEM/ADAPT SEAT, CCP, and HDLP LEVELING and IGN 3 Fuses
Left Rear Fuse Block IGN 3 Relay, L FRT HTD SEAT MOD, MEM/ADAPT SEAT, CCP, and HDLP LEVELING and IGN 3 Fuses
Class 2 Serial Data Bus - LHD - 2 of 2
G402 - 2 of 2
G307
Figure 3:

Memory Seat Module (MSM) Power, Ground and Driver Seat Adjuster Switch (A45)


Object Number: 1317728  Size: FS
Master Electrical Component List
Memory Seats Description and Operation
Memory/Personalization Function Switch (A45)
Heated Seat - Driver (KA1)
Left Rear Fuse Block B+ Bus
Left Rear Fuse Block SEAT Circuit Breaker, TRUNK Fuse/Relay, AMP, AUDIO, DRIVER DR MOD and REAR DR MOD Fuses
G307
Figure 4:

Memory/Personalization Function Switch (A45)


Object Number: 1317729  Size: FS
Master Electrical Component List
Memory Seats Description and Operation
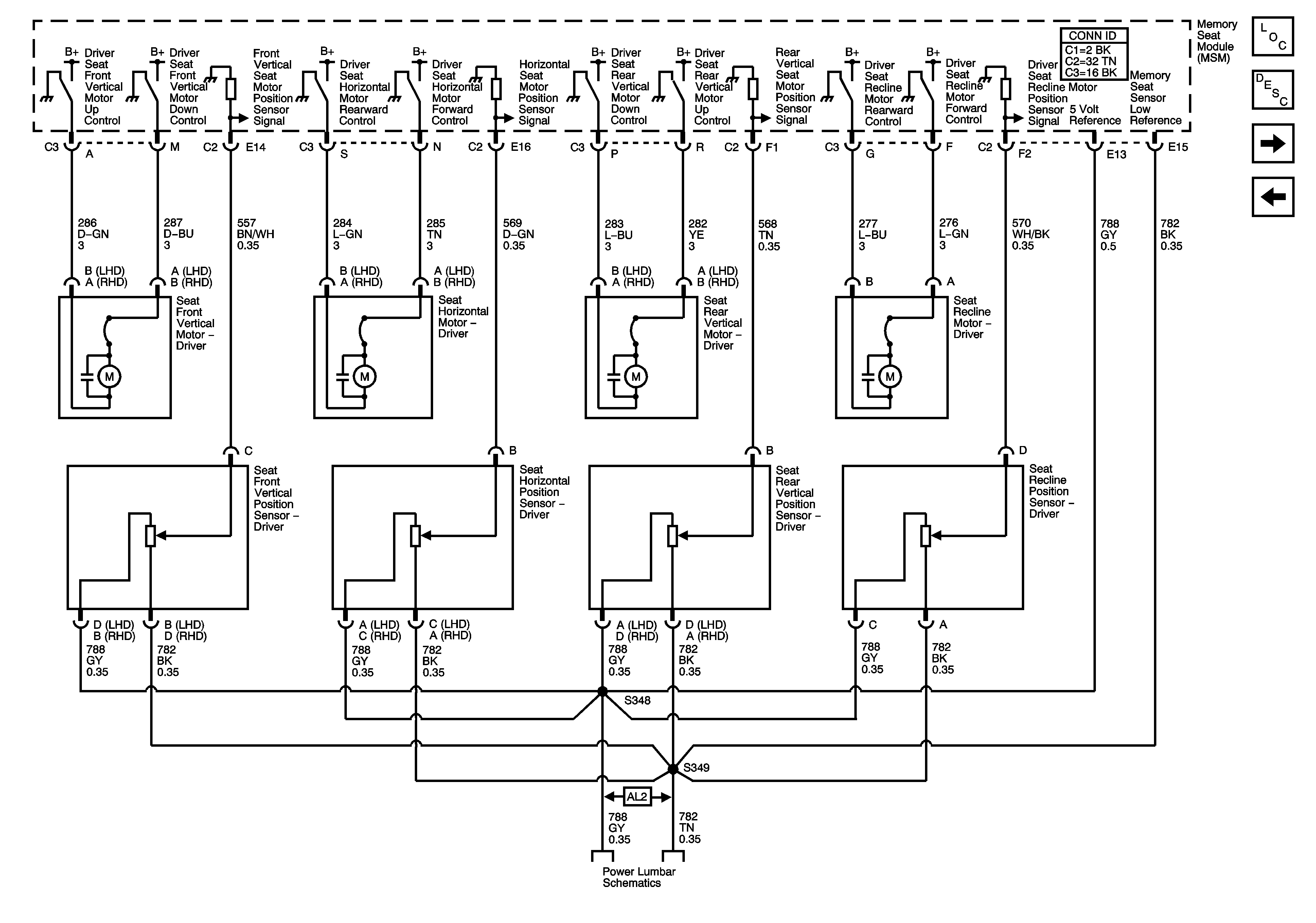
Memory Seat Position Sensors and Motors (A45)
Memory Seat Module (MSM) Power, Ground and Driver Seat Adjuster Switch (A45)
Power, Ground, and Serial Data - 2 of 2
Driver Door Module (DDM) Power, Ground, and Serial Data
Class 2 Serial Data Bus - LHD - 1 of 2
Figure 5:

Memory Seat Position Sensors and Motors (A45)


Object Number: 1317732  Size: FS
Master Electrical Component List
Memory Seats Description and Operation
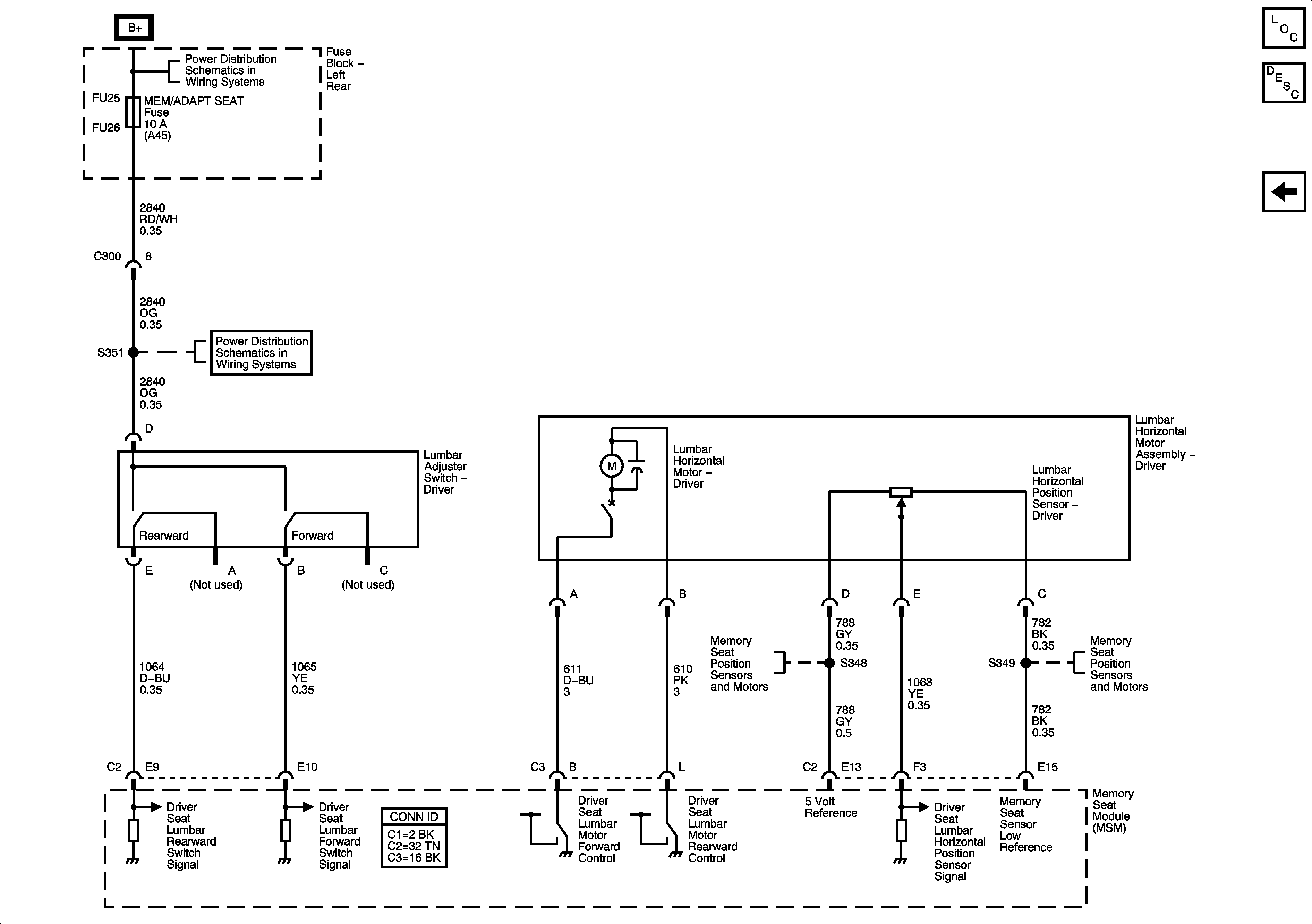
Power Lumbar - Driver (AL2)
Memory/Personalization Function Switch (A45)
Power Lumbar - Driver (AL2)
Figure 6:

Power Lumbar - Driver (AL2)


Object Number: 1349847  Size: FS
Master Electrical Component List
Lumbar Support Description and Operation with A45
Memory Seat Position Sensors and Motors (A45)
Left Rear Fuse Block B+ Bus
Left Rear Fuse Block IGN 3 Relay, L FRT HTD SEAT MOD, MEM/ADAPT SEAT, CCP, and HDLP LEVELING and IGN 3 Fuses
Memory Seat Position Sensors and Motors (A45)
Memory Seat Position Sensors and Motors (A45)