GM Service Manual Online
For 1990-2009 cars only
Makes
🢒
Cadillac
🢒
2007
🢒
CTS
🢒
Driver Information and Entertainment
🢒
Displays and Gages
🢒 Driver Information System Schematics
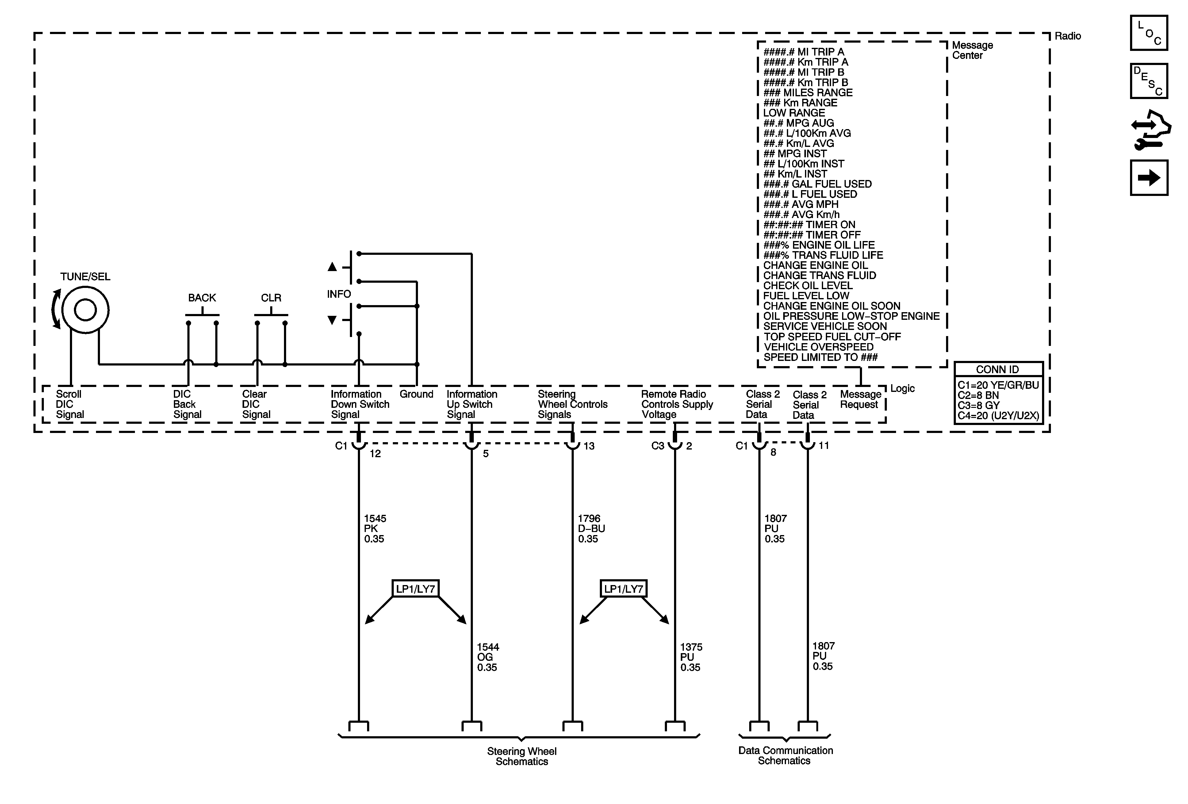
Figure
1:
Driver Information Center (DIC) System (LP1/LY7)
Master Electrical Component List
Driver Information Center (DIC) Description and Operation (CTS and CTS-V)
Control Module References
Driver Information Center (DIC) System 6.0L (LS2)
Steering Wheel Controls - LP1/LY7 (2.8L/3.6L)
Class 2 Serial Data Bus - LHD (2 of 2)
Figure
2:
Driver Information Center (DIC) System - 6.0L (LS2)
Master Electrical Component List
Driver Information Center (DIC) Description and Operation (CTS-V only)
Control Module References
Driver Information Center (DIC) System (LP1/LY7)
SIR Schematic Icons
Class 2 Serial Data Bus - LHD (1 of 2)